这时,
除了语文和高考,还牵动着父母和朋友的心
另一件大事,
没有比学龄儿童在幼儿园升到小学一年级更好的办法了。
去哪里上学的问题。

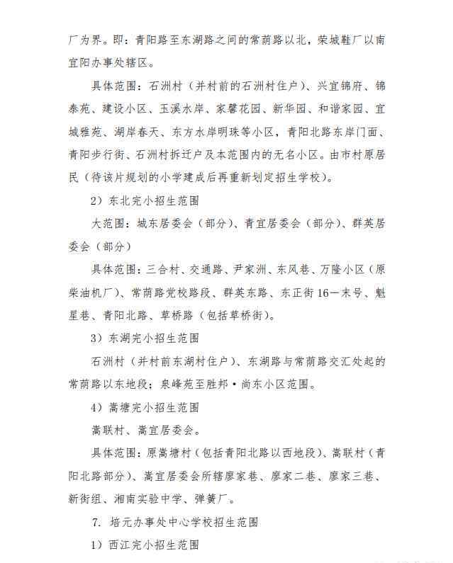
近日,长宁教育局发布
《长宁市2020年小学招生及其他年级分班实施细则》
来看看你的孩子应该去哪个学校!
↓ ↓ ↓












1.《常宁市教育局 @所有常宁人,小学学区划分来了!快来看看你家孩子在哪所学校读书……》援引自互联网,旨在传递更多网络信息知识,仅代表作者本人观点,与本网站无关,侵删请联系页脚下方联系方式。
2.《常宁市教育局 @所有常宁人,小学学区划分来了!快来看看你家孩子在哪所学校读书……》仅供读者参考,本网站未对该内容进行证实,对其原创性、真实性、完整性、及时性不作任何保证。
3.文章转载时请保留本站内容来源地址,https://www.lu-xu.com/fangchan/1236293.html




