向购物车添加商品现在是电子商务产品的标准。只要是电商产品,购物车功能都会添加到自己的应用中。

1.前言
让我们还原一下生活中在超市购物的场景:
一进超市门口,首先要找到购物车或者购物篮,然后按照自己的路线开始购物。(这条购物路线是超市为用户精心设计的,保证你在购买过程中,尽可能的访问到用户需要购买、想购买并且有相对可靠的利润和较高的购买频率的商品类别)
一路走来买一些必要的蔬菜水果等消耗品。看到冻区的商品都在打折,看看有没有想买的三文鱼,有没有特价的,放在购物篮里。继续,看到特价的彩车,翻倍,好像有些蛋糕饼干可以进货,买买可以买。继续逛,左右翻转,放任何质量好价格合适的商品。
发现购物车里有些不是特别需要的商品,或者有些超出预算,或者突然想起家里有,就拿出来不结算。该结账了。我在收银台看到一盒口香糖。我也拿了一个盒子,带在身边。
日常购物车使用流程基本恢复如上。从消费者进门到结账,购物车始终围绕着消费者,深入参与整个购物过程。
在电子商务产品中,购物车的功能与现实生活中的类似。
2.购物车的作用

2.1购物车收集功能
购物车的收藏是带有购买预期的收藏,但它本身的收藏功能是收藏喜欢的商品,暂时没有购买的打算。
不知道购物车和收藏功能用户的使用数量,无法判断。就个人体验而言,我使用各种电商产品购物车的次数多于收藏功能。
2.2购物车商品对比功能
您可以将您喜欢的产品添加到购物车,并在您未登录时删除购物车中的产品。除非你想删除后续动作,比如转移我的注意力,否则你需要用户登录或者注册。
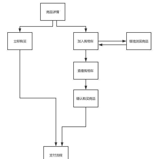
5.加入购物车和现在购买的区别



作者对比了亚马逊、JD.COM、淘宝、网易YEATION、小米Youpin,发现除了JD.COM,所有电商平台都是在即时购买和加入购物车的同时出现。

恢复用户使用过程:
用户点击立即购买进入结算流程。
用户点击加入购物车后,仍然可以去购买其他产品。当购物快结束的时候,点击购物车,看看购物车里有什么产品,然后对比一下,看看哪些符合预期的对自己有好处,哪些性价比更高,购买结算行为正在发生。
场景模拟还原:

还有类似于保险、商业服务、旅游产品等等。适合只放一个类似“抢购”的按钮来帮助用户做购买决定。
以此类推,还可以引入其他消费场景:众筹/献爱心/抢购特产等。
总结:按场景设计功能按钮,而不是简单的一刀切。
两种方法的主要区别是:鼓励顾客尽快退房或鼓励顾客继续购买
6. 购物车中的商品逻辑回顾为什么电子商务产品应该用作购物车:
对用户来说,一是省钱,二是省事;对平台来说,一是提高客单价,二是促进交易。购物车承载着如此重要的视觉,因此有必要在购物车产品的展示中更多地挖掘用户的内心感受...
种类
购物车商品的分拣是一件复杂的事情,以下因素影响商品的分拣:
平台主推商品库存优惠幅度商品添加时间
以JD.COM的购物车为例,用户点击购物车,默认选择全部,计算所有应付金额。
那么这里的设计需要注意多个要素:
首先,商品本身的属性信息与库存状态匹配呈现,如数量、颜色、大小、选材、编码等。

其次,商品的促销信息设计;

如图,笔者收集了一些市面上的销售方式,不详细。请指正。
具体排名看公司目前的需求
比如:京东,打开购物车,同时在购物车中添加京东自营商品,默认排名第一;默认排序是按时间添加的;如果商品库存状态异常(无库存),默认会排在后面。同时加上,价格更优惠的产品就往前走了。
事实上,用户并不关心排序。他只关心有空的时候放在购物车里的东西。他喜欢的产品降价,他在买买买。他喜欢的产品库存紧张。他很快下了买买的订单。有跨店活动。他在“买买”中购买它们,这些商品有一个集体购买价格。
只要电子商务产品具有购物车功能,涉及的其他功能模块有:
订单模块结算模块搜索模块会员系统优惠活动商品管理注册登录这里作者只列出产品设计会涉及哪些其他模块,具体设计就不赘述了。
7.小米有购物车要推回去
我想推回去的是小米搜索商品——浏览——添加购物车的过程:
测试环境:Android 6.0.1
手机:OPPO R9S Plus
你米优pin版本号:2.2.3.126

先梳理一下购物车的思维导图:

然后梳理添加购物车的流程:

如果是直接浏览,流程会比较短。
但是我们设置的流程是搜索商品——添加购物车,所以这里不显示浏览商品——添加购物车的流程图。
恢复页面流程图:

这样,开始进入恢复产品原型阶段:

我们来看看细节:




从购物车添加开始进行购买过程。
以上,是恢复小米的产品搜索——添加购物车——恢复购买页面。
作者从购物车中梳理并经历了购买过程:

小米产品让人舒服的地方在于,APP产品是登录后才登录的。反向推送用户使用场景:
在电梯里看到小米产品的广告,刚好是我想买的秋季产品。扫描代码下载一个,找到目标产品,添加购物车。此时,系统会提示用户登录。没有明确的购买商品的目标,所以这时候弱化登录是一个比较好的选择,而且只在生成添加购物车的时候登录的引导没有那么强,体验比让用户一下载APP就注册/登录的做法更自然。
8.总结8.1当小米有产品要添加购物车时,添加“立即购买”按钮需要数据支持
小米Youpin在添加购物车的动作中,当用户需要选择产品参数时,会给用户更多的选择。我觉得会让添加购物车这个动作给用户一种变得冗长的感觉。想必出发点是为了促进用户的购买。如果可以得到这一步内部采购转换的数据,那么就可以断定在这个界面中添加“购买”按钮是否更准确。

8.2登录后流程
小米的手机APP登录是后登录,不用登录就能很好的保存放入购物车的产品。而小米产品的PC端,将产品添加到购物车,并记录在前面。这里可以参考JD.COM PC的做法,支持不登录购物车添加商品,支持删除,体验更流畅。
8.3小米的优惠活动需要更多的招数
可能跟小米的产品是新产品有很大关系,所以他的推广方式比较有限。更多的是单品推广。
以上,欢迎批评指正。
这篇文章本来是@ an APP诞生发表的,大家都是产品经理。未经允许,禁止复制
标题图来自Pexels,基于CC0协议
1.《加入购物车 【小米有品】加入购物车功能还原以及优化建议》援引自互联网,旨在传递更多网络信息知识,仅代表作者本人观点,与本网站无关,侵删请联系页脚下方联系方式。
2.《加入购物车 【小米有品】加入购物车功能还原以及优化建议》仅供读者参考,本网站未对该内容进行证实,对其原创性、真实性、完整性、及时性不作任何保证。
3.文章转载时请保留本站内容来源地址,https://www.lu-xu.com/fangchan/807816.html












