据极光大数据发布的《2017 Q2 app List》报告,短视频应用“颤音”在Q2 2017年首次进入普及率300强榜单,排名第223位,市场渗透率达到1.5%。而在短视频领域,排名第四。继Aauto rapper、美国电影、西瓜视频之后,装机容量突破2000万,日DAU突破170万,新增带颤音的短视频用户超过40万。
同时,我们发现颤音的7天保留率大多保持在70%以上。
那么,颤音的短视频是怎么做的呢?颤音有什么特别的?有什么值得学习的?

一、产品概述1。产品体验环境
体验模式:小米6
系统版本:MIUI9
应用版本:V1.6.2
体验网络:wifi &: 4G
2.产品简介
颤音于2016年9月26日推出。是一款专注于新一代音乐创意的短视频App,视频往往限制在5-15s。
3.产品定位
按视频长度分类:
朋友圈短视频10秒,Aauto rapper短视频12秒上传。这类短视频以UGC为主,增加更多模仿舞蹈、音乐、多场景切换的创意视频,调动用户参与。他们大多记录生活中有趣的事情。
早期的头条视频大多推荐5-10分钟内有故事情节内容的视频,微博1-15分钟。此类视频的用户多为UGC+PGC,且多为主流影视剧、综艺剪辑视频、网络名人团队原创视频,如papi酱、二坑视频、陈翔6: 30。
最后一类是长视频,爱奇艺,优酷等。,通常是PGC 30多分钟。
基于以上分类和产品观察,颤音短视频的视频上传时间为5-15秒。可见颤音短视频的定位是基于UGC的音乐创意短视频。
4.用户、场景和需求
通过大量用户的评论和反馈,找出了三个典型用户。
无效评论去重删除后,从592条评论中选出207条评论进行分析,然后经过详细分析,按照产品的核心业务逻辑对这些用户反馈进行分类,得到下表:

通过以上分析,得出颤音短视频的三个典型用户是:

5.颤音短视频市场情况
在App store的摄影和视频录制免费榜单中,颤音排名第一,已经超越了Aauto rapper、火山视频、美派等老式产品。

2017年2月,颤音在总榜单中没有显示出排名。3月18日,一个月后,颤音在总榜单上达到前100名,在摄影和视频榜单上也进入前12名。直到今天,颤音一直排在总榜单前十,摄影和视频榜单第一。今日头条孵化的这款产品席卷各大社交平台,成功掀起一波“震撼视频”。接下来我会结合自己的观察来分析这个产品成功的原因。

二、产品分析1。产品核心逻辑

从上图可以看出,颤音短视频的核心逻辑是用户上传视频,通过官方审核后在平台发布,吸引其他用户喜欢、评论、转发、拍摄。其中运营团队起到了闭环推广的作用,拍摄教程降低了用户的学习成本,并推出挑战推广用户活动。
2.产品功能结构

结合产品的核心逻辑得出颤音短视频闭环的两个关键操作分别是录制视频和浏览视频,两者在功能结构图中都属于第一层次,结构清晰、简单、一目了然。
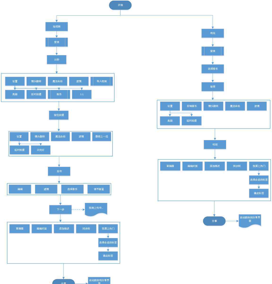
3.产品的核心业务流程

子流程:搜索和上传视频流程

从以上分析可以看出:
横向信息架构:抖音提供了多种拍摄模式,拍摄速度,剪辑音乐,美颜/滤镜等。纵向核心流程:拍摄占据了一个底部tab栏,所以到达拍摄流程非常短,流程更多是拍摄形式(滤镜、特效)的多样化。4. 产品功能亮点常用功能:从浏览视频和发布视频两个维度
4.1浏览视频

视频回放:
打开颤音进入首页,会在WiFi下自动播放,浏览数据时提示“继续浏览”,上下滑动切换视频。
交互功能:
点赞:双击屏幕或单击白心,白心变红有一个动画特效,给点赞的用户一个反馈。评论:点击出现最新的评论,可以回复已经评论的用户。分享:分享到QQQQ空间微信朋友圈微博个人中心:
如果对视频感兴趣,可以向左滑动或点击进入个人中心,浏览更多出版商的视频。
右下角的音乐:
点按以显示该视频使用的配乐以及其他用户使用该配乐拍摄的视频。
优点:
减少用户的操作流程查看更多的用户使用此配乐拍摄的视频自己使用拍摄视频收藏,以后可以使用分享4.2视频拍摄
选择音乐-按住-视频编辑-发布视频-共享
选择音乐

音乐有25种,涵盖各种类型,如流行、电子音乐、欧美等。下面有“流行歌曲”推荐,“我的收藏”和“本土音乐”。
点击试歌,听歌曲收集,直接拍摄或者用这个评分观看其他用户拍摄的视频,模仿或者创新。
拍摄视频

特效:
画面特效:音箱、嘉年华、电光火石;道具特效:包括3D空等74种酷炫特效,丑脸,明星饰品,张口,音符;速度特效:分为五种拍摄速度效果:极慢、慢、标准、快、极快;滤镜特效:实现各种特效。
按住节拍:
您可以拍摄不同特征和场景的分段视频,使拍摄的视频更加酷。
倒计时:
松开手,一个人就能开枪。让用户使用起来更方便。
视频编辑:

发布视频并分享

视频发布后会在顶部分享,用户可以在不耽误继续浏览视频的情况下推广自己的作品。
4.3颤音特征:功能和内容解释两个维度
功能
共享功能:

该图标只会在用户浏览视频两次后出现,鼓励用户分享。
分析:
为什么看了两遍没有出现?
时间;抖音视频可以发布的时间是5s-15s,两遍就是10s-30s,这个时间还是属于短视频的时间内,不会占用用户的时间。内容:用户看2遍视频的原因有2种,1.视频没看懂,在看一遍 2.视频很吸引人,在看一遍。无论以上哪种原因出现了都是用户对视频有很大的兴趣,这是提醒用户可以分享,用户很大程度的会分享此视频,而且不会产生抵触的心理。颤音助手

很多用户想拍大神那样的酷炫视频,却不知道怎么拍。颤音助手邀请大神和工作人员制作了大量的“拍摄指南”,指导用户如何充分利用各种特效拍摄不同的作品,从而降低用户的制作成本,让用户更有乐趣。
内容
颤音的评论区形成了自己独特的文化原型,有点类似网易云音乐的评论。
1)反弹

当视频内容恐怖诡异时,评论区会出现“反弹”,说明反弹保护了全家。我不怕你,你也不能伤害我。
2)许个愿

当视频的画面很美的时候,用户会在评论区许愿。
3)99

当视频内容难以置信,或者一件不可能的事情完成时,评论区会出现99。
5.产品迭代和运营分析
颤音短视频的商业逻辑和直播类似:有足够数量的视频发布者和观众,所以随着用户群的增长,增长速度往往越来越快。
在产品逻辑上,需要解决的核心功能就是这样一个闭环:
用户浏览视频->发现视频简单有趣->制作自己的视频->吸引用户浏览
当用户浏览视频时,APP的稳定性是滑不回来的。在被视频内容吸引的时候,拍摄视频的难度适中,让用户有挑战的欲望,但不能太简单。拍摄视频中特效的丰富性以及拍摄效果是否能吸引其他用户浏览,那么平台就需要对用户进行引导,比如发布“拍摄指南”,降低用户成本。
看似简单的闭环,但每一步都影响着产品的核心体验。这也是颤音迭代的核心逻辑。
5.1运营行动和产品迭代

根据以上信息,颤音的成长过程分为两个阶段
A.基础探索期:V1.0.1-V1.5.9,构建基础业务闭环。
主要产品功能变化

关键函数的迭代逻辑分析
最初的颤音主要改进了录制视频的基本功能,包括拍摄、剪辑、美颜等相关功能。视频的拍摄更加细致,增加了更适合异地的多片段拍摄,并进行歌曲剪辑。美颜、滤镜、贴纸道具主要是推出推广。用户可以通过这些道具更好的展现自己,拍摄更多有趣的视频。
在此基础上,通过在通讯录中搜索好友、邀请QQ和微博、添加@ friends、删除自己的视频评论、添加视频配乐支持等功能,用户可以更高效地拍摄和传播自己的作品。
值得一提的是,现阶段六大版本中有三个已经调整了美颜滤镜的功能。可以猜测,颤音平台相对于其他短视频,希望用户通过这些功能向更多用户展现自己最好的一面。
在此期间,所有的迭代都围绕着颤音拍摄视频的核心过程。为什么要投入那么多精力拍视频?原因是,如果拍摄视频的过程或者拍摄视频的效果很差,用户不愿意创作作品,那么观看的用户就少了,就会形成恶性循环,反之亦然。
主要操作事件和方法

颤音于2016年9月开始上线,但根据微博索引的搜索数据,直到今年3月,颤音一直处于无人问津的状态。直到今年3月,搜索颤音的用户数量直线上升。显然,从三月份开始,颤音开始了一系列的操作动作。
3月13日,岳云鹏在微博转发了带有颤音水印的视频,颤音第一次进入大众视野,开始获得快速成长。3月30日,在微博上第二次转发模仿者岳的视频,并再次传播颤音。可以说颤音一下子被推入了大众的视野,造成了下载量的激增,这是颤音的运气,也是一次成功的零成本冷启动操作。
后来颤音得到越来越多的关注后,很多明星也加入了团队,拍摄酷乐的短视频。其中,有一些大咖:钟丽缇张伦硕家族、胡彦斌、杜海涛、李小璐、赵李颖、张伟等。明星也会赞美和喜欢外行的作品。借助明星的影响力运营,确实为颤音用户的成长奠定了良好的基础
阶段总结
综上所述,这个阶段是颤音发展的基础阶段,优秀的体验为颤音建立了最早的用户口碑。
B.商业化实现期:V1.6.0-至今,聊以商业化探索到全面商业化运营。
主要产品功能变化
V1.6.0 新增抖音直播V1.6.2 发布作品可以添加地理位置关键函数的迭代逻辑分析
颤音的基础阶段已经建立,这个阶段探索商业探索
目前颤音的盈利有两个方面,一是直播,推送的直播是用户关注的用户,二是广告视频。每次打开APP,第三个小视频就是广告视频,只出现一次。颤音在广告中非常克制。

主要操作事件和方法
1.6.0版之后,操作中的颤音很平静,只是在默默探索收钱之路。唯一值得一提的是11月5日《明星大侦探》的赞助。
第三,竞争产品分析
本文以短视频行业成熟完善的短视频拍摄app为例,对竞争产品进行分析。两个产品在用户和功能上有一些重叠,但还是有一些区别。通过对比,可以猜测短颤音视频的迭代方向。
1.功能比较

从上图可以看出,两个应用的基本功能是一样的,美派的功能更齐全。因为美派成立时间比颤音长,在短视频这条路上应该更成熟。美派视频在用户动机方面引入了两个功能。为新老用户引入了新人报道和视频排名,增加了新人曝光度,鼓励新人拍视频。
我个人认为颤音成功的第一个原因是我只在全屏下演奏。当我打开APP的时候,我会沉浸在视频中,让用户最大化的看到用户对内容本身的视觉范围,也就是视频。
2.核心流程图对比分析

颤音录制视频流程图

美派发布视频流程图
根据上图的对比,颤音和美派在视频发布过程中的区别在于,美派把音乐的选择放在拍摄视频的后面,而美派在特效和拍摄手法上比颤音更全面。颤音把选中的音乐放在拍摄前,符合颤音的定位,“音乐创意短视频”。这是颤音成功的第二个原因,通过动态音乐或有趣的视频BGM吸引用户模仿、创新、分享,并迅速为平台吸引流量。
四.改进建议
根据以上分析,我提出以下建议:
1.对于主要用户
头像用户在平台上分享自己的视频,吸引大量粉丝。但是粉丝素质参差不齐,要管好粉丝,避免少数人破坏整体氛围
拉黑功能
普通用户不喜欢视频内容。严重时可能会在评论区侮辱作者,导致作者创作欲望下降。
解决这个问题有两种方法:1。增加黑化功能,作者黑化用户,这样以后就不会把作者的视频推荐给骂人的人了;2.平台对用户发表的评论进行严格审核,以防止这种情况发生。
消息管理
当前评论消息适合一个渠道的官方消息。无论哪个方面太多,都会让用户很难看到另一个方面。这两个消息可以分开,这样用户就不会错过消息,并且可以方便地找到它
2.对于普通用户
评论和表扬功能
评论区有很多关于上帝的评论,我看了之后特别赞同或者觉得。但是很多人有一种感觉,回复多了,原来对上帝的评论就淹没了。
添加新手推荐
大部分用户拍摄后无法推荐视频,所以很少有用户喜欢,也就失去了继续拍摄的动力。可以添加“新手推荐”的功能,特别是针对新手引流,或者优化推荐机制。
3.关于射击
添加字幕
比如阅读台词的挑战,用户不仅要根据视频的内容来表演,还要背台词,拍起来比较困难。如果在拍摄时显示线条,就可以避免上述问题。
美容/过滤
相比美拍,颤音的滤镜和表达功能太少,更重要的是其美颜功能不够明显,用户的评论也有提及。个人认为可以添加一些瘦脸、美白、贴等功能。
剪辑视频
用户不满足于拍摄时只拍一个短视频,就把这个短视频删了再拍,就像剪辑音乐一样。
优先排序
1.美容/过滤
2.添加字幕
3.剪辑视频
4.增加新手推荐
5.消息管理
6.对表扬功能进行评论
7.断电功能
最新更新的是拍摄过程中的功能,因为这些功能是用户停留在平台上和用户体验的核心,所以放在前面。新手推荐是为了提升用户的积极性,让更多的人知道自己拍的视频是别人看的,是别人夸的。
消息管理和黑化功能是头像用户的功能。目前头用户粉丝数百万少,颤音质量很高,放在后面吧。
之所以把“评论和赞功能”放在后面,是因为当我浏览50个左右的视频时,会有一两个视频出现让我有点冲动赞的评论,而且频率低。
动词 (verb的缩写)总结
颤音成功的原因如下:
去中心化:抖音从不会因为某个用户的粉丝多就推荐这个用户,能被推荐的一定是内容优秀、有创意的作品,创作者的名气主要是靠粉丝数和获赞数来判断,没有复杂的等级也让创作者更注意拍摄内容本身。年轻化:抖音的slogan是“专注新生代的音乐短视频社区”,在拍摄流程中,区别其他APP是将选择音乐放在最前面,让喜欢同种音乐的人在一起碰撞,产生不同的火花,抖音的内容运营团队时刻关注当下最流行因素,从中挖掘出可以变成抖音挑战的话题,让年轻人释放自我,15s的机制:“抖音如何上推荐”中明确表明,视频短于7秒是很难被推荐的,保证视频时长才能保证视频的基本可看性。如果视频过长,就会导致用户不能一眼找到视频的“嗨”点。这样也保证了内容的精良。15s的短视频也更加适应移动、碎片的场景,就像刷一条微博一样,同时也给更多的普通用户曝光的机会,让每一个人都能在这里展示自我。这篇文章最初是@ Orange发表的,大家都是产品经理。未经允许,禁止复制
标题图来自Unsplash,基于CC0协议
1.《抖音短视频 经过5个月的体验,我写下这篇抖音短视频的产品分析》援引自互联网,旨在传递更多网络信息知识,仅代表作者本人观点,与本网站无关,侵删请联系页脚下方联系方式。
2.《抖音短视频 经过5个月的体验,我写下这篇抖音短视频的产品分析》仅供读者参考,本网站未对该内容进行证实,对其原创性、真实性、完整性、及时性不作任何保证。
3.文章转载时请保留本站内容来源地址,https://www.lu-xu.com/fangchan/1675604.html