加油加油!
滨湖地区
第八批安置房已转为商品房
特定列表
马山街板块
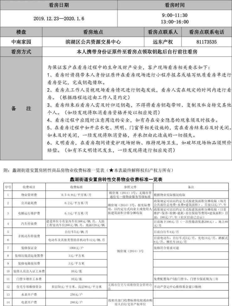
注意:物业收费标准清单中垃圾清理费有一些变化,比如90m2以下500元/套,90m2以上600元/套!
梨园街板块
蠡湖街板块
雪浪街板块
合力街板块
转让公告
尊敬的准受让人,本公告是对滨湖区安置房第八批商品房上市项目的详细说明。公告期为10个工作日,自2019年12月23日至2020年1月6日。在做出申请财产转移的决定之前,请仔细阅读本公告的相关内容!
交易过程
1.官方公告信息
报纸:《无锡日报》
微信微信官方账号:远东产权和滨湖公共资源交易中心
2.咨询房子
地址:查看每个部分的图片新闻,了解每个社区的详细观看点
意向客户在线在信息平台报名看房或填写纸质看房表,然后按照各个看房点的规定看房。
注:请确认购房人、申请人、定金支付人、竞买人、最终受让人均为同一人。
3.登记
地址:无锡市滨湖区公共资源交易中心
缴纳保证金:交易公告期间,从尹秀路152号滨湖区公共资源交易中心的保证金窗口取得拟投资物业的保证金金额和账号后,请将保证金划入中心指定的银行账户。
现场登记:用银行存款支付收据,按公告要求携带相关材料到无锡市滨湖区公共资源交易中心远东产权窗口,领取登记收据。
购房小技巧:无锡本地户籍居民不限制购买此房;外国注册居民必须提供购房日前在无锡缴纳两年以上的社保证明,且没有无锡名下的房子。
4.组织交易
公告期结束后,如果只有一个登记,则采用协议转让,即按照公告转让价格的底价进行交易;如果有两个或两个以上的申请人,将举行公开招标会议,以确定最终的受让人。如果投标失败,保证金将在七至十个工作日内无息退还。
时间节点提示:公告期结束后三个工作日为数据统计期。数据统计完成后,招标安排通知将发布在无锡远东产权交易中心微信微信官方账号上。
5.交易的公开
招标会后五个工作日内,交易清单将在无锡市滨湖区公共资源交易中心网站、微信微信官方账号、无锡远东产权交易中心网站、微信官方账号上公布。
6.发出交易确认
成交公示期结束后,成交客户收到远东产权客户服务中心微信订阅号发出的成交确认通知,按照通知要求接收成交确认,并按照苏家飞231号规定向无锡远东产权交易中心支付交易服务费
温馨提示:需要办理贷款、申请、过户等业务的受让人,可现场咨询远东物业客服部门。
7.签合同
交易客户在支付房款和房屋维修资金,并使用交易确认及相关网上签约资料确认贷款方式和金额后,在业主指定的地点签订网上签约合同。
8.权证转让
所涉及的过程和相关数据的准备是复杂的。详情请咨询远东物业客服部门工作人员。
提示:过户涉及的相关税费按照国家相关规定分别由产权人和交易客户承担。
9.房屋交付
签约后120天内付清全部款项后,交易客户从指定部门领取房产证原件和钥匙。
-结束-
江阴市的情况报告已经上线
指向观看
,证明你在看!
1.《无锡五十八所 曝光!最低7520元/㎡!无锡又一批安置房转性商品房上市!》援引自互联网,旨在传递更多网络信息知识,仅代表作者本人观点,与本网站无关,侵删请联系页脚下方联系方式。
2.《无锡五十八所 曝光!最低7520元/㎡!无锡又一批安置房转性商品房上市!》仅供读者参考,本网站未对该内容进行证实,对其原创性、真实性、完整性、及时性不作任何保证。
3.文章转载时请保留本站内容来源地址,https://www.lu-xu.com/fangchan/1607219.html









