11月13日,新娘拿出婚前协议,新郎看完之后决定不和解
“我主持婚礼很多年了,看过很多婚前协议,但是这让我很震惊!”近日,江宁波婚礼主持人小柯在虎扑论坛发来一份情侣婚前协议,立即引发热议。在协议里,新娘列出了5条大条,18条小条,都是绑在心上的。记者转身联系了海报小柯。据悉,新郎看完协议心灰意冷,并在“双11”领证当天表示:此婚不婚。原定11月12日的婚宴也取消了。

在一个网站论坛上,婚礼主持人小柯发了三个帖子讲故事。肖伟是这对夫妇婚礼的主持人。张夫妇原定于"双11 "当天领证,第二天举行婚宴。他们告诉他们的亲戚和朋友,他们已经为宴会预订了50张桌子。谁知道,9日晚,新郎向同样是篮球迷的小珂诉苦,送了小珂一份新娘提供的婚前协议。小柯仔细看了看,被这个约定震惊了。

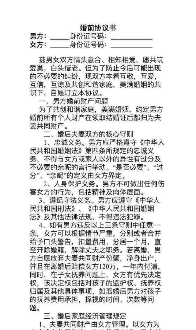
该协议由三页组成,包括五个主要条款和18个次要规则和准则。例如:
“约定男方婚前的全部个人财产,在领取结婚证后归入夫妻共同财产”
“月薪发了之后,女方给男方零花钱,女方决定零花钱多少,能不能超支,能不能预支。”
“双方结婚后,女方的意见主要是对生育和教育的意见。”
“结婚后,男方从父母处领取并继承的财产为夫妻共同财产。并把这个女人的名字加到房产证上。协议的措辞严谨且环环相扣。
其中,协议第二核心守则中提到,男方违反三条守则中的任何一条,女方有权驱逐其婚姻,离婚后男方应自愿放弃夫妻共同财产份额,外出打扫卫生,离婚后赔偿女方120万元,一年内全额付清。网友看到这篇文章都惊呆了。小珂介绍,新郎告诉他,这份协议是新娘法学专业闺蜜起草的。
婚礼主持人小柯说,新郎委托他叫一个摄像师。如果新人取消婚礼,拿不到新的单子,损失至少四五千。“可是看到这样的纸协议,我的良心都说服不了!”小珂说,11月10日中午,新郎告诉他,结婚决定不结婚,并向他道歉。
1.《新娘拿出一份婚前协议 新郎看完决定不结了》援引自互联网,旨在传递更多网络信息知识,仅代表作者本人观点,与本网站无关,侵删请联系页脚下方联系方式。
2.《新娘拿出一份婚前协议 新郎看完决定不结了》仅供读者参考,本网站未对该内容进行证实,对其原创性、真实性、完整性、及时性不作任何保证。
3.文章转载时请保留本站内容来源地址,https://www.lu-xu.com/fangchan/1038744.html






 






