
2018年江西师范大学文学院
研究生招生简章

学院简介
江西师范大学文学院肇始于国立中正大学文学系。建国后,历经南昌大学中文系、江西师范学院中文系、江西师范大学中文系数十年的发展,于1994年正式确立学院建制。胡先骕、王易、姚名达、肖涤非、胡守仁、余心乐等一批著名学者曾先后在此执教。经过几代人的不懈努力,学院形成了鲜明的人文主义教育传统,人才辈出,已发展成为江西省高校学科特色较为鲜明、教师教育质量稳步提升的培养中文及相关专业人才的重点文科院系,在全国同类院校中具有较大影响。
文学院中国语言文学学科为江西省高校“八五”至“十二五”重点学科。1981年,中国古代文学学科获全国首批硕士学位授予权。2005年,获批中国语言文学一级学科硕士点、文艺学二级学科博士点;2011年,获批中国语言文学一级学科博士点;2012年,获批中国语言文学一级学科博士后科研流动站。另设有学科教学·语文(1999年)、汉语国际教育(2009年,全省首批)2个专业学位点。拥有江西省高校人文社会科学重点研究基地1个(当代形态文艺学研究中心)、江西省哲学社会科学重点研究基地1个(叙事学研究中心)。多年来,秉持优势发展、协调发展、特色发展理念,文学院中国语言文学学科取得了较大成绩,其中,叙事学研究、当代文学批评研究在全国学界反响较好。
近五年来,学院教师在国内外学术期刊上发表论文400余篇;出版专著近30部(其中,国家社会科学成果文库1部)、教材8种;主持国家社会科学基金项目20余项(其中,重大招标项目1项、重点项目3项),另承担包括教育部人文社会科学研究项目、国家语委项目在内的省部级科研项目30余项;获教育部人文社会科学优秀成果三等奖1项、其他省部级科研成果奖励近30项。
学院倡导、践行科学人才观、总体人才观。目前,已形成了一支学科方向布局均衡、学术水平高、教学教研能力强、年龄与学缘结构合理的师资队伍。现有教职工85人,其中,教授16人,副教授38人,博士生导师10人,硕士生导师45人,国家级教学名师1人,国家社会科学基金评委2人,国务院特殊津贴获得者3人,省政府津贴获得者2人,江西省教学名师3人,赣鄱英才“555”工程人选3人,江西省百千万人才工程人选5人,江西省社会科学中青年专家2人,江西省高校中青年学科带头人8人,江西省高校中青年骨干教师2人。
重视教育传统,遵循教育规律,学院高度重视人才培养工作。基于卓越教育理念,学院着手全面深化研究生教育改革、探索本科生拔尖创新人才培养模式。近十年来,获国家级教学成果二等奖1项、江西省高校教学成果一等奖3项。学院现有本科生1155人,研究生381人(其中博士研究生31人;不含延期毕业博士生、在职教育硕士生)。2016届本科毕业生考取硕士研究生49人、公务员30人、教师100余人,初次就业率为97.54%,位居全校第一名。
学院积极开展社会服务,有效推动地方经济社会文化建设。1974年,创办了面向基础语文教育的刊物《读写月报》。该杂志为江西省优秀期刊、华东地区优秀期刊。自2016年起,《读写月报》在原有的初中版和高中版的基础上,创设了语文教育版。2017年1月,教育部、国家语委中国语言资源保护研究中心方言文化教育工作站在学院挂牌成立,江西方言文化资源保护、开发、利用工作已全面启动。
学院积极构建教育国际化理念,推进教育国际化进程。20世纪70年代起就开始招收外国留学生。近年来,更是有效搭建师生出国(境)访学交流平台。学院充分利用学校已经建成的马达加斯加塔那那利佛大学孔子学院、美国伊利诺伊大学香槟分校孔子学院,输送师资,推广汉语和中华文化。马达加斯加塔那那利佛大学孔子学院先后3次荣获全球“先进孔子学院”称号,学院每年均有优秀本科毕业生前往从事志愿者工作。
专业介绍
文艺学
江西师范大学文艺学专业于1993年经国务院学位办批准为专业硕士点,是江西师大较早获批设立的硕士点之一,也是全国高校中较早设置的文艺学硕士点之一。
文艺学专业主要培养能从事文学审美教育和批评工作的专业人才,重视培养研究生美学和文学理论素养、理论思维能力以及分析问题和解决问题的能力,使研究生具有较为扎实的中外美学和文艺理论知识以及敏锐的学术前沿意识,能够分析和阐释各种文艺现象和文化现象,透彻解读中外文学经典和各类作品,胜任文学理论和评论专业写作,胜任文学教育、研究和批评工作。
本专业具有一支学历层次高、学术造诣深、年龄结构合理的导师队伍。各位导师大多曾就读于国内名校,有较广的学缘结构,在全国高校同行中有相当的学术影响。此外,本专业还有具有博士、硕士学位青年讲师4人。本专业设置了文学理论与文学批评、文艺美学、审美文化学等三个研究方向,现有硕士生导师6人。导师组是一个开拓创新、树德育人、高效合作、科研课题和成果丰硕的学术群体,他们是:陶水平教授、赖大仁教授、詹艾斌教授、詹冬华教授、宁媛副教授、肖明华副教授。
本学科历届毕业研究生考博比例较高,多从事高校文学理论教师和高中语文教师工作,部分考取公务员或在媒体工作。热忱欢迎有志于文艺理论专业工作的青年学子报考本专业!
专业代码:050101
研究方向:(点击图片即可查看大图)

初试科目:
①101 思想政治理论
②201 英语一
③711 文艺理论
④836 文学评论与写作
复试笔试科目:美学原理
历史数据:(点击图片即可查看大图)

语言学及应用语言学
语言学及应用语言学硕士点共设三个研究方向:第一,社会语言学,主要研究语言和社会的共变、依存关系;第二,对外汉语教学研究,主要研究对外汉语教学的相关理论和方法;第三,语言共性与语言类型学,主要了解人类语言的普遍共性并以此探究汉语的特点。共有指导教师9人,其中教授3人,副教授4人,博士8人。
本硕士点5年来共获得国家社科基金项目5项,教育部人文社科项目1项,国家语委项目5项,省社科规划项目10余项,省教育规范项目、省高校人文社科项目、省高校教育改革项目10余项。本硕士点老师近5年来在《中国语文》《语言文字应用》等各类专业期刊上发表数十篇学术论文。
本硕士点从2007年开始招收硕士研究生,7年来累计培养了100多位优秀人才。毕业研究生中有获得国家级奖学金的,有获得江西省优秀硕士论文奖励的。毕业研究生就业渠道广阔,包括进政府机关、进企事业单位、重点中学等。
专业代码:050102
研究方向:(点击图片即可查看大图)

初试科目:
①101 思想政治理论
②201 英语一
③712 语言学概论
④837 现代汉语
复试笔试科目:应用语言学
历史数据:(点击图片即可查看大图)

汉语言文字学
汉语言文字学专业上世纪八十年代即开始培养研究生,当时的学科带头人余心乐教授在国内享有盛誉,陆续培养出了一批有较高声望的学者。此后颜森教授的赣方言研究、宋易麟教授的古文字研究也为学界所推崇。近年来,本专业在继承中发展,研究趣向也呈现出多元化态势。随着“中国语言文学”一级学科博士点的获批及“中国语言文学”博士后流动站的创建,本专业还拥有博士研究生招生资格。
本专业硕士生导师现有四人:李小军教授、邱进春副教授、曹跃香副教授、黄增寿副教授;研究方向两个:汉语语法学、文字训诂学。李小军教授侧重于语法化研究,取共时与历时相结合的路子,在重要学术期刊发表论文数十篇,为国内同行所关注。邱进春副教授的古文献研究、科举史研究颇有独到之处,成果显著。曹跃香副教授的类型学研究基于跨语言、多方言的调查分析,视角新颖,为语言学研究之热点。黄增寿副教授的中古汉语语法研究、词汇研究也取得了一系列成果。本专业授课教师还有刘楚群教授、梅晶副教授、张勇生副教授、肖九根副教授、江燕副教授等。
专业代码:050103
研究方向:(点击图片即可查看大图)

初试科目:
①101 思想政治理论
②201 英语一
③713 古代汉语
④837 现代汉语
复试笔试科目:语言学概论
历史数据:(点击图片即可查看大图)

中国古典文献学
江西师范大学历史最深厚的培养方向之一,培养了解中国传统文化、熟悉古代典籍,有较好的古典文献基础的专业人员。
本方向与中国古代文学专业有较大的相关性。本培养方向现有导师5人,4人为教授,1人为副教授;有博士学位的3人,硕士学位的2人;其中有博导资格的2人。本培养方向所有导师,同时为中国古代文学方向导师。
本培养方向要学习的课程主要有:中国文献学纲要、古籍目录与提要、校勘学、两汉经学与中国文学、中国学术概论、文学要籍概说;要进行基本典籍点读、地方文献整理等训练;要选学中国古代文学、文字学、历史学等专业部分课程。
本培养方向的毕业生适合从事以下种类的工作:图书馆专业工作;出版社、专业期刊的编辑;政府文化管理机构的业务人员;中学语文教师;国学教育机构的培训师;文化产业机构的顾问。
专业代码:050104
研究方向:(点击图片即可查看大图)

初试科目:
①101 思想政治理论
②201 英语一
③714 中国古代文学作品阅读
④838 中国古典文献学
复试笔试科目:古代汉语
历史数据:(点击图片即可查看大图)

中国古代文学
江西师范大学历史积淀最深厚的培养方向之一,自1940年建校以来,长期在省内处于领先地位,为江西省古代文学学会会长、秘书长所在单位。
本培养方向早在1978年即开始招收硕士研究生,1981年在全国首批获得硕士学位授予权,2012年开始招收博士研究生。经过30多年几代学人的不懈努力,本培养方向形成了“中国文学与传统文化”“中国古代各体文学研究”和“中国文学批评史”等三个具有鲜明特色的研究方向,拥有一支数量充足、年龄结构合理,专业搭配均衡、科研实力雄厚的学术队伍。本专业目前共有硕士生导师10人,其中教授5人,副教授5人;教师中具有博士学位者7人。
专业代码:050105
研究方向:(点击图片即可查看大图)

初试科目:
①101 思想政治理论
②201 英语一
③714 中国古代文学作品阅读
④839 中国古代文学
复试笔试科目:古代汉语
历史数据:(点击图片即可查看大图)

中国现当代文学
本培养方向于1991年开始招收硕士研究生,1998年经国务院学位办批准获得硕士学位授予权,2011年获批博士点。该专业研究中国现当代文学发展史,对文学史的重要作家作品与文学现象进行深入研究和追踪批评。重视培养研究生的理论素养、思维能力和写作能力,使研究生具有扎实的文学理论基础、完整的文学知识结构以及敏锐的学术前沿意识,善于阐释和分析文学经典和文化现象,能够胜任文学教育、文学研究以及文化批评工作。历届毕业的硕士研究生多在高校、中学、文化传媒及政府机关工作,考取国内名牌大学博士生的比例较高。
该专业现有硕士导师8人,其中教授3人,副教授5人;博士5人,硕士3人。拥有三个稳定的专业方向:一是中国现代文学研究,硕士导师有江腊生、陈茜、冯昊、王龙洋;二是中国当代文学研究,硕士导师有颜敏、邹忠民、汪雨涛、陈琳;三是中国现当代文艺思潮,硕士导师有陈怀琦、吴志峰。学科带头人颜敏教授,博士生导师,赣鄱英才、省教学名师获得者,江西省作家协会副主席、江西省中国现代文学研究会会长。
该专业的主要优势和特色:一是专业导师整体实力较强。本专业拥有一支学历层次高、学术造诣深、年龄结构合理的导师队伍。导师大多曾经就读于国内名校,具有较广的学缘结构。二是专业导师与本地作家互动密切。该专业在追踪学术前沿的同时,注重本区域作家作品的批评研究,着力推动区域文学的研究和发展。三是拥有优良的学术传统。该专业创建于1950年代初期,经过数代学者的薪火相传,依托丰富的区域文艺资源,形成一方专业研究的重镇。
专业代码:050106
研究方向:(点击图片即可查看大图)

初试科目:
①101 思想政治理论
②201 英语一
③715 文艺理论基础
④840 中国现当代文学
复试笔试科目:文学评论写作
历史数据:(点击图片即可查看大图)

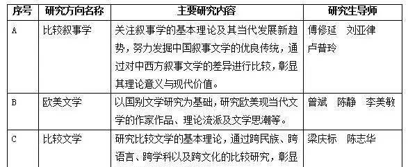
比较文学与世界文学
以世界性眼光研究不同民族、不同文明背景的文学与文化现象,旨在通过沟通和对话,促进异质文化之间文学的互识、互证与互补,探寻其相互交流、影响的轨迹,促进文学与哲学、人类学、心理学、艺术等其他知识领域的交叉与互渗。
本学科点历史悠久,20世纪80年代初便开始培养硕士生,30余年来在学术研究、人才培养等方面取得了比较显著的业绩。目前,本学科拥有一支研究实力比较雄厚的师资队伍,其中包括教授1人,副教授4人, 7人具有博士学位,获批多项国家级科研项目,发表了一批有较高水准的学术论文,为本学科的可持续发展奠定了坚实的基础。
专业代码:050108
研究方向:(点击图片即可查看大图)

初试科目:
①101 思想政治理论
②201 英语一
③715 文艺理论基础
④841 外国文学
复试笔试科目:文学评论写作
历史数据:(点击图片即可查看大图)

学科教学<语文>(专业学位)
本学科专业方向为全日制语文教育硕士专业学位学科教学。
本专业的培养目标为:培养掌握现代教育理论、具有较强的教育教学实践和研究能力的高素质的中小学语文教师。具体要求为:1、拥护中国共产党领导,热爱教育事业,具有良好的道德品质,遵纪守法,积极进取,勇于创新。2、具有良好的学识修养和扎实的专业基础,了解语文学科前沿和发展趋势。 3、具有较强的教育实践能力,能胜任语文教育教学工作,在现代教育理论指导下运用所学理论和方法,熟练使用现代教育技术,解决语文教育教学中的实际问题;能理论结合实践,发挥自身优势,开展创造性的教育教学工作。
本专业的学习方式及年限为:采用全日制学习方式,学习年限一般为三年,最长不超过5年。优秀研究生可申请提前毕业。
本专业所设专业课程为:1、语文课程与教材分析;2、语文教学设计与实施;3、语文教育测量与评价;4、语文学科基础与前沿问题。课程设置体现理论与实践相结合的原则,以实际应用为导向,以职业需求为目标,以综合素养和应用知识与能力的提高为核心,并与教师资格认定相衔接。分为学位基础课程、专业必修课程、选修课程(分为公共选修课和专业选修课)、教育实践等四个模块。
本专业教学方式和考核方式:1、课程教学重视理论与实践相结合,采用课堂参与、小组研讨、案例教学、合作学习、模拟教学等方式。2、课程考核采用考试和考查两种形式,注重过程考核,突出对研究生运用所学的教育理论知识和方法技术分析、解决教育实际问题的能力的考核。
本专业培养模式:实行双导师制培养模式。成立导师组,导师组由校内导师、实践导师代表共同组成。在中小学等行业部门选聘一批具有高级职称、丰富实践经验的专家型教师担任实践导师。本专业具有较强的导师队伍,其中教授5名,副教授12名,他们在各自方向领域具有扎实的理论基础和专业实践能力。刘松来教授、博导担任江西省高考命题组组长有七年之久。欧阳芬教授被评为全国第三届教育硕士优秀教师。詹艾斌教授担任《读写月报》(语文教育版)杂志主编,为语文教育学科学术交流提供了平台。邹花香副教授获全国第四届教育硕士优秀教师荣誉。
专业代码:045103
初试科目:
①101 思想政治理论
②204 英语二
③333 教育综合
④822 语文教育学
复试笔试科目:中学语文教材分析与评论
复试同等学力加试科目:
①中国古代文学
②文学评论写作
历史数据:(点击图片即可查看大图)

汉语国际教育(专业学位)
专业优势:我校为国家第一批正式获批“汉语国际教育硕士” 专业学位授权点学校(江西省首家),依托文学院办学。文学院拥有中文一级学科博士学位授予权,招收包括语言学及应用语言学博士研究生在内的五个方向的博士研究生;语言类硕士学位点有语言文字学、语言学及应用语言学、汉语国际教育等,专业师资优势明显。
培养计划:我校“汉语国际教育硕士”专业将在教育部汉语国际教育硕士专业学位指导委员会制定的全日制汉语国际教育硕士专业学位研究生指导性培养方案指导下,结合江西师范大学的学科优势和特点,制定相应的培养计划。在读期间将开设“汉语第二语言教学”“汉语言要素教学”“第二语言习得导论”“文化与跨文化交际”等专业必修课程,同时开设课堂教学、教师发展、语言测试、中华文化传播等方面的选修课程。 基本学习年限为3年,其中教学实习累计时长1年,课程学习及毕业论文撰写累计时长2年。
培养目标:培养具有熟练的汉语作为第二语言教学技能和良好的文化传播能力、跨文化交际能力,胜任多种汉语教学任务的应用型、复合型和国际化的专门人才。
实习计划:汉语国际教育硕士研究生在读期间,必须参加累计学时量不少于1年的汉语教学实习。教学实习方式主要有两种,一是以志愿者身份赴海外实习,在孔子学院、外国中小学等机构从事汉语教学和文化传播工作,志愿者由国家汉办或本院选拔派出;二是在本校或国内各类学校及教育机构进行教学实习。实习从第一学期开始,边学习边接触教学实践,采取多种方式进行,包括听课、观课、试讲、承担一部分教学任务等;赴海外实习一般从一年级下学期开始分批派出。学生应对自己的未来教学实习有恰当的规划并提前做出安排。 欢迎报考!
专业代码:045300
研究方向:
01 二语习得理论
02 汉语国际教育理论与实践
初试科目:
①101 思想政治理论
②201 英语一
③354 汉语基础
④445 汉语国际教育基础
复试笔试科目:对外汉语教学理论
复试同等学力加试科目:
①现代汉语
②古代汉语
历史数据:(点击图片即可查看大图)

奖助政策
1.新生奖学金:一等奖1万元(推免生、一志愿报考的985或211院校本科生);二等奖6000元(一志愿报考的本校本科生、被调剂录取的985或211院校本科生);三等奖3000元(一志愿报考的全日制本科生、报考中科院或985或211院校被调剂录取的全日制本科生、被调剂录取的本校本科生)
2.国家助学金:每生每年6000元
3.国家奖学金:获奖者每生每年20000元
4.省政府奖学金:获奖者每生每年10000元
5.省级学业奖:8000元(覆盖面40%,评选范围:研一至研三)
6.校级学业奖: 4000元(覆盖面60%,评选范围:研二、研三)
7.“三助”岗位:每年设立200个 “助管”岗位,每个岗位每年资助4000元,既锻炼能力,又解决经济问题。
非全日制研究生不享受各类研究生奖助政策。
注:奖助政策以学校有关奖助文件为准!
欢迎报考文学院
江西师范大学文学院官网
http://wxy.jxnu.edu.cn/
江西师范大学研究生院官网
http://graduate.jxnu.edu.cn/
江西师范大学研究生招生网
http://yz.jxnu.edu.cn/
地址:江西省南昌市紫阳大道99号江西师范大学瑶湖校区名达楼三区
联系人:刘老师
电话:0791-88120297

END

1.《【招生】江西师范大学文学院研究生招生简章》援引自互联网,旨在传递更多网络信息知识,仅代表作者本人观点,与本网站无关,侵删请联系页脚下方联系方式。
2.《【招生】江西师范大学文学院研究生招生简章》仅供读者参考,本网站未对该内容进行证实,对其原创性、真实性、完整性、及时性不作任何保证。
3.文章转载时请保留本站内容来源地址,https://www.lu-xu.com/junshi/6502.html