前言
近年来,靶向PD-1/PD-L1抗体的作用无疑极大地改变了我们对癌症治疗的整体方法和对宿主-肿瘤生物学的认识。由于癌症治疗过程中T细胞的功能障碍,大多数癌症患者在单独接受PD-1或PD-L1抗体后不能表现出持久的抗肿瘤反应。因此,抗体联合治疗的策略无疑成为免疫调节的替代方式,进而针对单独治疗PD-1或PD-L1抗体无效的肿瘤。
2018年11月,本月初,在《科学免疫学》杂志上发表的一篇题为《针对PD-1和GITR的联合癌症免疫疗法可以挽救CD8+t细胞功能障碍和维持记忆表型》的文章中,展示了联合使用抗PD-1抗体和抗gitr抗体促进淋巴细胞抗癌作用的机制。这种联合治疗可以显著改善CD8+ T细胞的效应子功能。它刺激效应记忆T细胞前体的产生,通过增强名为CD226的共刺激途径的活性,效应记忆T细胞前体可以快速增殖。本研究揭示了GITR抗体和PD-1抗体联合应用提高T淋巴细胞抗癌功能的分子机制,支持在临床试验中继续检验这种联合治疗的抗癌效果。下面的小系列会带你简单回顾一下这篇文章~
抗PD-1抗体和抗GITR抗体联合治疗
以协同方式抑制肿瘤生长
和肿瘤中CD8+ T细胞的功能障碍
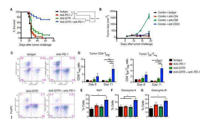
首先,研究人员利用小鼠结肠癌模型评价了抗PD-1抗体、抗GITR抗体以及抗PD-1抗体和抗GITR抗体联合治疗的疗效,发现抗PD-1抗体和GITR抗体联合治疗可以显著提高荷瘤小鼠的生存期(图1A),这种治疗主要依靠CD8+ T细胞作用于肿瘤(图1B)。同时,抗PD-1抗体和抗GITR抗体的联合作用可以增加肿瘤中效应T细胞/调节T细胞的比例(如图1C-D所示),促进肿瘤中CD8+ T细胞的增殖(如图1E-G所示)。

图1。PD-1抗体和GITR抗体的组合能够协同抑制小鼠肿瘤,减少T细胞功能障碍
在肿瘤免疫治疗过程中,单细胞测序是一种非常重要的研究方法。单细胞RNA测序可以独立提供每个细胞的RNA表达谱,识别异质细胞群中的稀有细胞。肿瘤浸润淋巴细胞(TILs)在抗体药物免疫治疗过程中会出现在肿瘤组织中,然后在肿瘤组织内部和周围形成复杂的肿瘤微环境,这是肿瘤免疫治疗的关键。然而,通过简单分析这些免疫细胞的表型很难获得免疫治疗的长期机制。因此,只有在单细胞水平上进行RNA研究,才能获得详细的肿瘤免疫图谱,为发现抗体药物靶点和潜在新肿瘤靶点的治疗机制提供数据支持。
通过先进的单细胞TCR测序技术,发现抗PD-1/GITR抗体联合免疫治疗后,
克隆和扩增的CD8+ T细胞群体具有独特的表型特征
为了更好的探索后续实验,研究者设计了一套单细胞TCR测序实验。首先,在第6天对荷瘤小鼠进行抗体药物治疗。治疗后第2天和第5天,取肿瘤细胞和脾脏,流式细胞仪分选CD8+ T细胞,流式细胞仪C1系统测序单细胞TCR(图2A)。如图2B所示,通过分析与t细胞功能障碍和活化相关的452个基因,热图被分为6组。p值受0.05的限制,p值越小,相应基因表达谱的差异越显著。数据显示抗PD-1抗体和抗GITR抗体的联合治疗主要在热图的第六组,也显示了不同抗体治疗的CD8+ T细胞的基因谱是不同的。
如图2C所示,进一步研究发现抗PD-1抗体、抗GITR抗体以及抗PD-1抗体和抗GITR抗体的组合能够上调作为t细胞活化标志的IL-12rb。与单抗药物治疗不同,抗PD-1抗体和抗GITR抗体的联合应用可以选择性抑制一系列与t细胞功能障碍相关的基因(Mt1、Mt2和Cd200等)的上调。)图2C中的红色、紫色和蓝色点分别代表在PD-1抗体与GITR抗体、PD-1抗体和GTIR抗体联合治疗期间特别上调的CD8+ T细胞群体的表型基因。在此过程中,CD8+ T细胞群体表现出不同表型基因的上调。水平和垂直坐标分别代表基因活性分数和功能障碍分数。横坐标越向右,与T细胞激活相关的基因上调越明显。图2D中的整合分析进一步表明,与单抗体处理和PD-1抗体与GITR抗体联合相比,联合处理对t细胞活化相关基因具有明显的上调作用。

图2。单细胞测序法绘制和分析CD8+ T细胞独特基因图谱
进一步的研究显示,抗PD-1抗体和抗GITR抗体的组合介导了独特的肿瘤特异性CD8+ T细胞群的形成
如图3A所示,用抗PD-1抗体、抗GITR抗体和两种抗体的组合处理的荷瘤小鼠,在处理后9天和12天,取出肿瘤t细胞并用相关标记物(PD-1、TIM3、LAG3、KLRG1、CD244和CD44)标记,并根据不同标记物的表达绘制肿瘤t细胞群。结果表明,经抗GITR抗体、抗PD-1抗体和GITR抗体联合处理后,抗原特异性CD8+ T细胞在不同分化阶段表现出异质性。整合并分析标记物异质细胞群的密度图,发现形成的14号、12号和7号细胞群对PD-1抗体和GITR抗体的联合治疗高度敏感,并揭示14号细胞群的出现预示着T细胞的功能障碍达到终点(14号细胞群在早期未形成)(图3B-G)

图3。联合抗体治疗后肿瘤浸润CD8+ T细胞群功能障碍的识别
虽然通过上述研究发现了肿瘤特异性CD8+ T细胞群,但不能解释PD-1抗体和GITR抗体联合治疗的长期效果。
为了找出抗体联合治疗长期有效的原因,研究人员随后对T细胞群体进行了表征和分析,并在T细胞激活和分化过程中使用了更多的标记物来标记T细胞进行深入分析(图4A-B)。SPADE聚类分析显示(图4C-E),在抗GITR抗体驱动的免疫治疗12天后,肿瘤内出现了一个特殊的记忆细胞群,标志着获得性免疫的开启,维持了抗体联合免疫治疗的长期效果(图4F-G)。

图4。抗体联合治疗后记忆性CD8+ T细胞群的鉴定
到目前为止,我们了解到虽然PD-1抗体很少引起T细胞功能障碍,但不能维持免疫治疗的长期疗效。然而,在GITR抗体和PD-1抗体联合免疫治疗过程中,肿瘤中出现了记忆性CD8+ T细胞,这解释了以往研究人员对联合治疗长期疗效的困惑。
在抗PD-1/GITR联合治疗中,CD226在肿瘤特异性CD8+T细胞中广泛表达
为了进一步研究抗PD-1抗体和抗GITR联合治疗对CD8+T细胞群体协同作用的内在机制,科学家们开始深入研究上述CD226共刺激分子的表达。如图5A所示,在两种抗体联合治疗后,CD226 mRNA广泛存在于肿瘤中不同的CD8+ T细胞群中。此外,发现对抗原卵清蛋白(OVA)具有特异性的CD8+ T在用PD-1抗体处理的MC38小鼠的脾细胞中表达最高的CD226蛋白,这表明PD-1抗体的处理在抗肿瘤过程中对驱动表达CD226的抗原特异性T细胞起着关键作用(图5B)。
如上所述,PD-1抗体在治疗中起着如此关键的作用,那么PD-1信号通路与CD226又有什么关系呢?与CD28(共刺激受体)相比,CD226在LFA-1的存在下可以通过PD-1–shp 2进行剂量依赖性去磷酸化(图5C)。PD-1抗体治疗组结果显示CD8+肿瘤浸润淋巴细胞(TILs)中CD266高度磷酸化,而对照组无磷酸化,说明肿瘤PD-1/PD-L1通路对CD8+ T细胞中CD266的调节起负作用。上述数据表明CD266是PD-1–shp 2脱磷的另一个关键目标。(见图5D-E)

图5。CD226介导的抗PD-1和抗GITR抗体联合治疗小鼠MC38肿瘤模型的抗肿瘤效应研究
为了进一步验证CD266是抗PD-1和抗GITR抗体联合治疗介导的抗肿瘤的关键因素,研究人员将抗PD-1抗体和抗GITR抗体联合治疗应用于经CD266抑制剂治疗的荷瘤小鼠和被CD266基因敲除的荷瘤小鼠。结果,这种疗法没有发挥抗肿瘤活性,也没有提高小鼠的存活时间(图5G)。然而,阻断TNFR超家族信号通路和CD28分子并不影响两种抗体联合治疗的抗肿瘤效果。这为CD266在PD-1抗体和GITR抗体联合治疗中介导抗肿瘤作用提供了有力证据。
当然,所有好的科研成果都必须建立在大量实验研究的基础上。科学家随后使用RECNA(小鼠肾癌)模型进一步验证CD266分子在抗PD-1和抗GITR抗体联合治疗中的关键作用。实验数据表明,这与从以前的MC38小鼠模型中获得的结论高度一致(图6)。

图6。CD226介导的PD-1/GITR抗体联合治疗小鼠肾细胞癌模型的抗肿瘤效应研究
嗯,以上是这篇文章的简要回顾。
综上所述,PD-1抗体和GITR抗体虽然在各自的学校,但都是强结合的。在联合治疗过程中,不仅提高CD266的活化和表达,而且有效促进效应记忆细胞的增殖,维持长期抗肿瘤效果,进而发挥抗肿瘤作用。
这些令人眼花缭乱的数据和惊人的成果,都是基于科学的研究方法和强大的鼠标模型。
Baiosetu自主研发了双免疫检查点B-hPD-1/B-hGITR的人源化小鼠,在之前的研究工作中,分别验证了单免疫检查点B-hPD-1和B-hGITR的人源化小鼠的大量体内相关药效学(如图7和图8所示)。B-hPD-1/B-hGITR更适合人体PD-1抗体和GITR抗体药物(目前正在进行药效验证)的体内药效评价,文中提到的TILs在药效学方面的研究也是我公司特色的体外检测服务平台之一。如有需要,欢迎朋友前来咨询合作!

图7。PD-1抗体联合化疗药物的体内疗效
将小鼠结肠癌MC38细胞(人源化PD-L1和去PD-L1)移植到B-hPD-1纯合小鼠体内,建立皮下肿瘤模型。当肿瘤体积约为150±50m m3时,将动物分组(n=8)。
结果表明,抗人PD-1抗体克特鲁达联合化疗药物顺铂比单一药物组表现出更明显的抑瘤作用,证明B-hPD-1小鼠是评价人PD-1抗体联合化学药物体内疗效的有力工具。a .平均肿瘤体积SEM,b .平均小鼠体重SEM。

图8。乙型肝炎病毒感染小鼠抗人GITR抗体效力验证实验
将小鼠结肠癌细胞MC38皮下移植到B-hITR杂交小鼠中。当肿瘤体积约为150±50m m3时,将动物分为对照组和治疗组(n=6)。
结果表明,在相同剂量下,不同的抗人GITR抗体对肿瘤生长的抑制作用不同。a .平均肿瘤体积SEM,b .平均小鼠体重SEM。结果表明,B-hGITR小鼠是一种在体内评价人GITR抗体效力的有力工具。
引用
王b,张w,扬科维奇V,等.针对PD-1和GITR的联合肿瘤免疫治疗可以挽救CD8+t细胞功能障碍,维持记忆表型。Sci免疫。2018年11月2日;3(29).pii: eaat7061。
北京
江苏
网站:www.bbctg.com.cn
上海
邮箱:info@bbctg.com.cn
网站:www.bbctg.com.cn
波士顿
波士顿生物细胞公司
1.《gith 【科学前沿】Science Immunology:狙击肿瘤,PD-1与GITR抗体联用竟有事半功倍之妙!》援引自互联网,旨在传递更多网络信息知识,仅代表作者本人观点,与本网站无关,侵删请联系页脚下方联系方式。
2.《gith 【科学前沿】Science Immunology:狙击肿瘤,PD-1与GITR抗体联用竟有事半功倍之妙!》仅供读者参考,本网站未对该内容进行证实,对其原创性、真实性、完整性、及时性不作任何保证。
3.文章转载时请保留本站内容来源地址,https://www.lu-xu.com/caijing/823050.html






