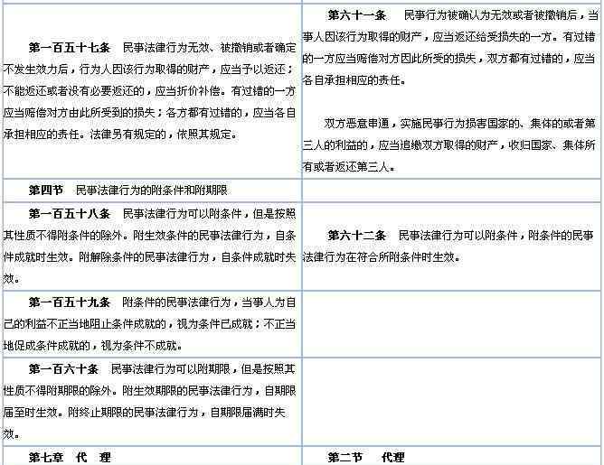
《民法通则》昨天通过,十月一日生效。其内容很大程度上是《民法通则》的修订版。虽然这两部法律近年来将齐头并进,但根据新法优于旧法的原则,如有冲突,应以民法的一般规定为准。为了更好的学习新法,专门做了一个对照表来学习。




















































#找志同道合的人加入华麦社区#
"我们每个人都在朝着成为自己的道路前进。"
中国顶级律师咨询平台
嘉华麦管理员微信:
法律+互联网+金融
该社区旨在为顶级律师提供专业交流
项目沟通和资源对接,可以找项目,找资金,找联系人......
欢迎银行、券商、保险、信托、公私基金、律师事务所等机构和行业协会加入
注:“公司+职位+姓名”或赠送名片+加入社区
来源:北京大学法律信息网
版权属于原作者,我们尊重原作者的智力成果。如有版权异议,请联系本平台,我们会立即处理。欢迎建议,意见,合作和提交到cmc@prcmc.com。请直接联系微信官方账号后台。有些文章是在没有联系原作者的情况下推送的。如果涉及版权问题,请联系我们。
1.《民法通则 《民法总则》与《民法通则》对照表》援引自互联网,旨在传递更多网络信息知识,仅代表作者本人观点,与本网站无关,侵删请联系页脚下方联系方式。
2.《民法通则 《民法总则》与《民法通则》对照表》仅供读者参考,本网站未对该内容进行证实,对其原创性、真实性、完整性、及时性不作任何保证。
3.文章转载时请保留本站内容来源地址,https://www.lu-xu.com/yule/859563.html



