



























东丽区
★公立初中招生范围
东丽中学:招生地区在金堂公路以南,外环路以西,海河以北,市区以东,金堂公路以北,跃进路以西,京山铁路以南,市区以东。对应的小学包括户籍在招生范围内的实验小学、金门小学、李振华小学、丽景小学。
军粮城中学:以军粮城街道所属的村庄为招生影片,对应的小学包括户籍在招生范围内的六台小学、军粮城小学、庙街小学、民生小学。
寺河庄中学:招生范围为金杯公路以南,新立村和开发区第二经济路以东,中和村以西,金堂二线以北。对应的小学有四合庄小学、中和小学、新兴小学。户籍在招生范围内的小学毕业生入学。
科林中学:以卫国路以南、外环路以西、京山铁路以北、市区以东的东丽区为例。)作为招生影片。户籍在北科林小学、增星耀小学、工业区小学招生范围内的小学毕业生为招生对象。
庄小东中学:以中和村、四合庄村以东的新立街行政范围为招生影片,户籍在招生范围内的小学毕业生分别对应东宇小学、五本小学、五本一村小学、赵蓓小学、郑新小学、泥窝小学。
大别庄中学:以晋中街行政区域为招生胶片,户籍在招生范围内的小学毕业生对应大别庄小学、赵家里小学、徐庄小学、新中村小学、晋中小学。
夏斌实验中学:无罪街行政区域。)作为招生影片。户籍在宾县小学在招生范围内的小学毕业生入学。
民族中学:以金桥街的行政区域为招生影片。以户籍在刘放小学、刘新庄小学在招生范围内的小学毕业生为招生对象。
建凯中学:以二井路以西、海河以北、京山铁路以南、外环路以东、京山铁路以南、外环路以西、金堂公路以北、跃进路以东地区为招生影片,对应李泽小学、新立村小学、宝源小学、张贵庄
华明中学:华明街每个村都是招生片。在华明学校和黎明庄小学户籍在招生范围内的小学毕业生入学。在金桥街注册并在刘放小学就读的小学毕业生自愿选择就读民族中学或华明中学。
钢管公司中学:以钢管公司生活区、新源庄、老院庄、小北庄、芳官村为招生影片。户籍在钢管公司小学和新源小学招生范围内的小学毕业生为招生对象。
华新实验学校:以华新街行政区域为招生影片。
华侨城实验学校:以东丽湖街行政区域为招生片。
★民办学校招生范围
私立学校立德中学、百花实验中学招收东丽区应届小学毕业生。华钥滨海学校、北大附中东丽湖学校、东丽区华英学校、东丽区格蕾丝学校跨区域招收小学应届毕业生。
西青区
2019年,西青区初中招生将继续实行免试就近入学制度。原则上每个街道镇的小学六年级毕业生都晋升到附近这个街道镇的中学。
杨柳青镇小学六年级毕业生按户籍和住址分配到三所学校:杨柳青二中、杨柳青三中、杨柳青四中。
没有在杨柳青镇注册的学生将被随机分配到三所初中。
为了有序控制招生秩序,根据今年的招生情况和西青区教育资源的实际情况,R&F中学从王兰庄小学、彩泰小学和于颖小学招收学生,而其他初级中学只招收本街道镇的小学毕业生。
西青区的私立学校霍元甲武文学校今年招收了来自不同地区的180名寄宿生。该校录取将通过“天津义务教育平台”网上报名,面试录取。
津南区

津南区教育局本着“就近入学”和“先公办初中后民办学校”的原则,在户籍调查的基础上划分学区,安排学生就读学区内的公办初中七年级。
北辰区

宝坻区
宝坻二中招收北城路小学、乌苏路小学、海滨小学、临海路小学的学生;
宝坻三中招收建设路小学、华苑小学、靖远小学的学生;
宝坻五中招收刘新庄小学和金景路小学的学生;
宝坻六中招收黑斗窝小学、朝阳小学、宝坻区实验小学的学生;
宝坻八中招收顺驰小学和龚庄小学的学生。
北京大学附属宝坻实验学校要严格执行区教育局规定的招生政策,面向全区招生。
静海区
乡镇学校招生。以乡镇为单位,所有通过小学综合素质测评,具有当地户籍的学生,严格执行“小学毕业就近入学”的招生政策。在乡镇教育办的组织协调下,两人会直接走到一起。
城市学校招生。静海区教育局将按照“对口对口、抄写员分流相结合”的原则,指导中小学招生和注册工作。
民办学校北京师范大学静海附属学校、天津翔宇立人学校在区教育局的监督指导下,按照市教委的统一安排组织招生。
武清区
坚持属地管理原则,划线招生,就近入学免试。各公立初中应当根据区教育局指定的学区片,按规定的招生时间、地点和要求,为服务区内的学生办理报名手续。
镇教育办公室要认真做好镇招生工作。
在区教育局的统一安排下,市区直属初中按照区教育局的要求严格规范招生。
冀州区

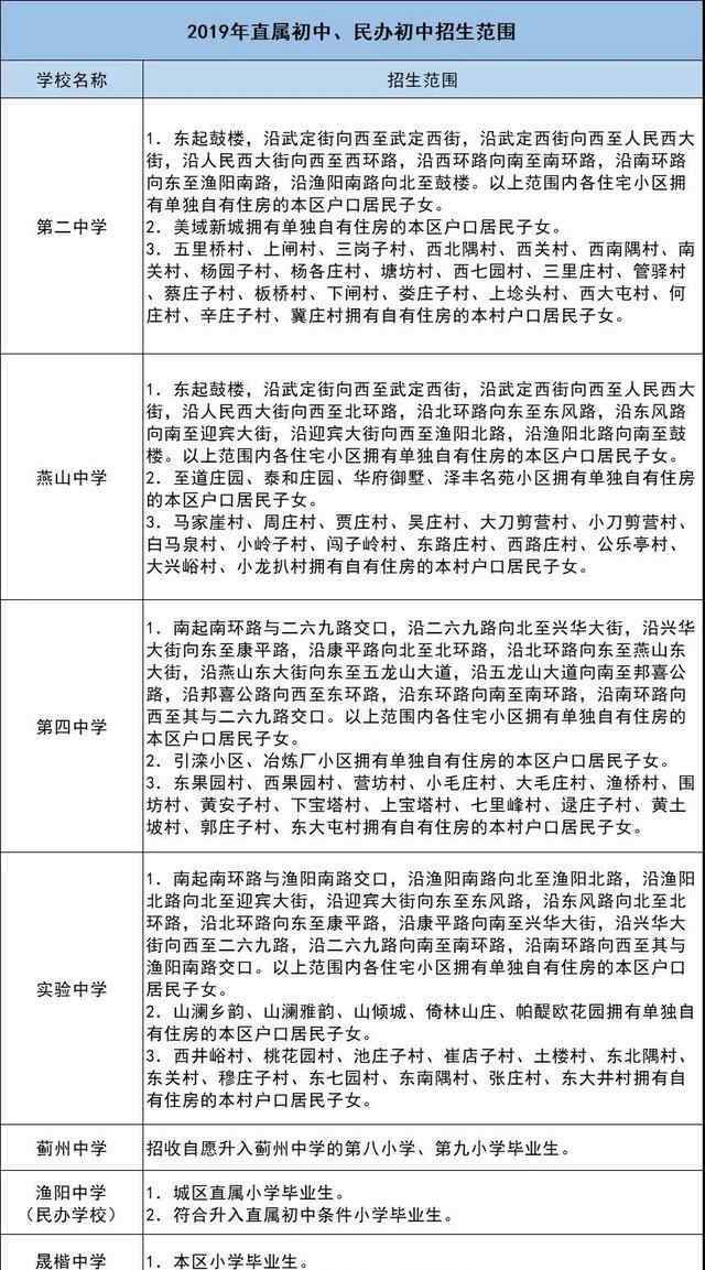
2019年漳州地区初中和直属民办初中招生范围
宁河区

宁河区分为两部分:
首先是芦台镇;
二是非芦台镇农村。
其中,非芦台镇初中全部招收镇辖服务范围内的学生。
滨海新区

滨海新区大港区义务教育将于2019年进行改革,该地区初中今年暂停招生。
根据《2019年TEDA中学招生工作计划》,根据现有教育资源和毕业生实际情况,国际学校为九年制学校;
开发区第一中学接收开发区第一中学六年级毕业生报名;
开发区第二中学接收开发区第二小学毕业生报名;
TEDA实验学校是一所有九年历史的学校。
私立学校TEDA枫叶国际学校按照天津市义务教育招生管理平台公布的招生简章进行招生工作。
根据《天津港自贸区2019年初中招生工作规划》,自贸区内学校空为九年制义务教育学校,2019年初中招生将根据自身条件保证适龄儿童享有相应的公办学校学位。具体招生条件:对口招生,小学毕业生在学校整体晋升初中;符合回户籍所在地继续深造条件的2019届小学毕业生。
根据《天津高新区2019年初中招生工作规划》,
天津高新技术产业开发区第一学校2019年招收符合回户籍要求的小学毕业生。
天津华苑枫叶国际学校招收2019届小学毕业生和2019届小学毕业生中符合回户籍要求且具有天津市身份的。
根据2019年中新天津生态城中学招生工作计划,
天津南开中学滨海生态城学校、天津外国语大学附属滨海外国语学校、北京师范大学附属天津生态城学校与天津外国语大学附属滨海外国语学校、天津生态城南开小学三个小学系组成学区,采取学生志愿和随机分配相结合的方式,实行多校划线招生。
非生态城小学但有生态城户籍的6年级应届毕业生也可以参加报名和随机分配。私立学校天津海嘉国际学校的注册条件以学校发布的《2019年招生简章》为准。
河东区天铁教育中心
天铁教育中心有三所小学,分别位于三个生活区。唯一的初中天铁一中位于三个生活区的中心。根据天津市教委关于小升初录取的有关要求,三所小学的全部毕业生。
更多新的结算政策和你不了解的问题,请关注“结算快递”,免费为你提供专业解答!
1.《天津小升初划片一览表 2019年天津各区小学对口初中划片情况一览表》援引自互联网,旨在传递更多网络信息知识,仅代表作者本人观点,与本网站无关,侵删请联系页脚下方联系方式。
2.《天津小升初划片一览表 2019年天津各区小学对口初中划片情况一览表》仅供读者参考,本网站未对该内容进行证实,对其原创性、真实性、完整性、及时性不作任何保证。
3.文章转载时请保留本站内容来源地址,https://www.lu-xu.com/yule/1796142.html