
感谢关注微信官方账号,初中生家长。如果你还没有关注,点击“初中生家长”关注我们,那么你就可以获得教育经验、方法和期末资料,每天和你见面!
人民教育版七年级生物期末试卷
一、选择题
1.下列现象中属于生物学的对象是
A.踢足球的机器人b .长在烂木头上的蘑菇
C.五彩斑斓的珊瑚d .秋天落叶
2.蚯蚓生活的土壤疏松肥沃,能让草长得更旺盛,说明
A.生物能源适应环境生物能源选择环境
C.环境会影响生物。生物能会影响环境
3.在用光研究老鼠女人生活的实验中,实验变量是
A.温度b .水c .轻d .土壤
4.在以下生物中,消费者属于
A.金鱼藻海带蝉腐生菌
5.池塘里,鲫鱼吃水草,乌鱼吃鲫鱼苗。以下正确表示池塘中的食物链是
A.水草→鲫鱼→乌鱼b .水草/鲫鱼/乌鱼
C.鲻鱼/水草/鲫鱼d .水草→鲻鱼→鲫鱼
6.有各种各样的生态系统,每一种都有不同的特点。被称为“地球之肾”和“绿色水库”的生态系统分别是
A.草原生态系统和海洋生态系统
B.森林生态系统
C.湿地生态系统和森林生态系统
D.森林生态系统和淡水生态系统
7.在以下显微镜目镜和物镜的放大组合中,细胞数量最多的是
A.5×10 B.10×40 C.10×10 D.15×40
8.当对人口腔上皮细胞进行临时装载时,滴在载玻片上的液体是
A.稀释碘溶液b .生理盐水c .清水d .酒精
9.点燃植物枝叶后,燃烧的物质是
A.无机物无机盐矿物质有机物
10.如果我们把动物细胞比作汽车,那么细胞就相当于发动机,为细胞提供能量的转换器就是
A.细胞质;细胞核;叶绿体;线粒体
11.小指纹包含重要信息。目前,指纹信息被纳入我国居民身份证登记项目。那么,控制指纹信息的遗传物质就存在于细胞中
A.细胞膜上,细胞质中,细胞核中,细胞壁中
12.以下关于细胞分裂的说法不正确
A.细胞的体积不能无限增大,有些细胞长到一定程度就会分裂
B.当细胞分裂时,细胞核从一个变成两个,然后细胞质分裂
C.生物的生长和发育不仅仅是细胞分裂的结果
D.动物细胞和植物细胞的分裂过程是完全一样的
13.受伤的苹果不容易保存的主要原因是
A.保护组织受损,保护功能降低
B.营养组织受损,储存的营养物质容易流失
C.运输组织受损,营养无法运输
D.分生组织受损,不能产生新细胞
14.生物有很多种,不仅有多细胞的,也有单细胞的。下列仅由一个细胞组成的植物是
A.松木,马木,地钱,衣藻
15.在以下植物中,可用于监测空空气污染程度的指示植物是
A.藻类苔藓植物蕨类植物种子植物
16.中国被称为“裸子植物之乡”,以下植物属于裸子植物
A.玉米b .银杏c .大米d .花生
17.在下面关于玉米种子的叙述中,错误是
A.玉米是单子叶植物,种子中只有一片子叶
B.玉米种子的胚由四部分组成:胚芽、下胚轴、胚根和胚乳
C.将碘溶液滴在新鲜玉米种子轮廓上,蓝色部分为胚乳
D.玉米种子是一种水果
18.植物生命需要多种无机盐,其中最需要的是含有
A.碳、氢和氧的无机盐
C.钙、铁和锌的无机盐。磷、硫和镁的无机盐
19.苹果花的哪一部分被害虫吃了之后不会结果子和种子
A.花冠雄蕊花托花萼
20.被子植物开花后要发育成种子和果实,必须依次经历两个生理过程:
A.开花和授粉b .开花和受精c .授粉和受精d .受精和授粉
21.黄瓜里有许多种子,因为黄瓜花里有许多
A.胚珠b雌蕊c雄蕊d子房
22.光合作用的本质是
A.制造有机物,释放氧气,释放有机物中的能量
B.分解有机物,释放氧气,将光能转化为有机物中的能量
C.制造有机物,释放氧气,将光能转化为有机物中的能量
d、分解有机物,释放二氧化碳,释放有机物中的能量
23.植物呼吸的部分是
A.只在树叶里。仅在发芽的种子中
C.仅在根系中。在所有活细胞中
24.呼吸对生物体的意义是
A.吸入氧气并排出二氧化碳
B.让人们保持清醒
C.保证生物机体进行生命活动所需的能量
让组织和细胞获得氧气
25.我国“三北”防护林是空规模之前的生态建设工程,被誉为“绿色长城建设工程”。以下说法不正确
A.植树造林只是为了获得大量的木材
B.植树造林可以防风固沙,保持水土
C.植树造林可以保持大气中碳和氧的平衡
植树造林可以调节气候,净化气体
二.真题或错题
26.动物能对外界刺激做出反应,而植物不能。
27.调查方法是科学研究中常用的方法之一,在人口普查中使用。
28.小明用显微镜观察载玻片上的“P”字,在显微镜的视野里看到了“D”字。
29.细胞在生活中会产生一些不必要的或有害的物质,这些物质不能通过细胞膜排出。
30.被子植物的种子由种皮和胚组成。
31.植物的叶子属于组织。
32.小麦的花粉丰富而清淡,适合其授粉方式。
33.甘蔗非常甜,它的茎含有大量的糖,这些糖是由叶子产生并通过筛管运输的。
34.动物在白天和晚上呼吸,而植物只在晚上呼吸。
35.多植树或减少汽车尾气排放能有效改善北京的空空气质量。

四、简答题
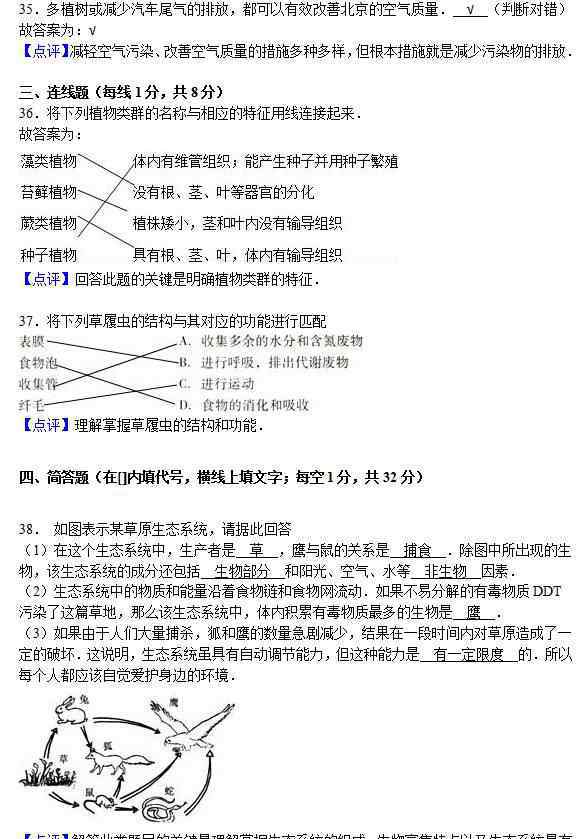
38.图为草原生态系统,请相应回答
①在这个生态系统中,生产者是,鹰和老鼠的关系是。除了图片中出现的生物,这个生态系统的组成部分还包括阳光、空气体、水和其他因素。
生态系统中的物质和能量沿着食物链和食物网流动。如果说不容易分解的DDT污染了草原,那么生态系统中毒性物质最多的生物就是。
如果由于大规模的杀人,导致狐狸、老鹰数量锐减,那么在一定时间内,草原就会遭到破坏。这说明虽然生态系统有自动调节的能力,但这种能力是真的。所以,每个人都要自觉爱护周围的环境。


人体是由A发育而来的,A细胞的名字是,与成熟的绿色植物细胞相比,它的结构是液泡和液泡。
A细胞通过细胞分裂形成B细胞。在这个过程中,经过复制,它们形成两个形状和数量相同的相等部分,分别进入两个新的细胞
B形成c,在这个过程中,细胞的形态、结构和功能是不同的。不同的C按照一定的顺序组合在一起,形成一个结构D,可以执行一定的功能,叫做心胃,如图。
在如图所示的结构层次中,人体有而植物没有的。
40.某生物组的同学对蚕豆种子的萌发进行了实验观察。在20℃恒温和空足量气体的不同条件下,同时培养相同数量的20粒种子。几天后,按表中所示记录种子的发芽情况,并据此回答问题
设备
A
B
C
钟声
情况
在光照下
在光照下
在黑暗中
在黑暗中
湿度
湿的
干燥的
湿的
干燥的
发芽情况
大部分都发芽了
没有发芽
大部分都发芽了
没有发芽
根据实验可以看出,种子萌发的必要条件是,此外,种子萌发需要适宜的温度和温度。
假设C株有4粒种子不发芽,请计算实验中使用的蚕豆种子的发芽率。这4颗种子不发芽的原因可能是。
如果要证明光对种子萌发是否有影响,表中哪两组装置可以作为一组对照实验来探索?。
发芽的种子种下后,会长成新的蚕豆植株,新植株的茎和叶是从种子发育而来的。
41.某校一年级学生选择一株正常植物进行光合作用实验,处理如图1所示。经过一天一夜的黑暗处理后,将装置移至光照下数小时,将A和B的叶片取下,去除叶绿素。用清水冲洗后,放入培养皿中,分别滴加碘溶液,观察叶片变色情况,检查是否产生有机物。请分析并回答以下问题

把这个装置放在黑暗的地方一天一夜的目的是。
与图2中的装置一样,可以快速安全地去除叶片中的叶绿素。
如果实验成功,用清水漂洗叶片,滴加碘溶液后,可以看到A、B叶片的① ② ③ ④变蓝。
a、①②B、②④C、①③D、①④
比较叶A 的颜色变化,可以说明它是绿色植物产生有机质不可缺少的条件。叶B不变蓝的原因是叶脉被切断,导致因缺少原料而导致光合作用失败。
除了上述装置验证的光合作用条件外,还需要植物的光合作用,因此光合作用对于维持空气体的碳氧平衡具有重要意义。
42.如图所示的植物根、茎、叶的结构与水分的吸收、运输和损失有关。请根据图回答

根尖吸水的主要部分是因为这里水分多,可以增加。
水分被根系吸收后,植物体内的运输通道是向上的运输动力是作用产生的拉力。水被输送到叶肉细胞,其中一部分用于光合作用和其他生命活动。大部分到达树叶中一对半月形保卫细胞包围的空腔,以水蒸气的形式散失,从而促进生物圈中的水循环。







初中生家长:
微信官方账号,初中生家长,致力于服务初中各年级家长,每天下午准时分享初中各年级的专业家庭教育理念、学习资料、学习方法和教育经验。在孩子健康成长的道路上,我们将与你同行!
每天给你最需要的教育信息
按住三秒钟注意
关注后再看历史新闻,有惊喜!
初中生家长QQ: 2962251863
喜欢就喜欢,爱就转发!
1.《七年级上册生物期末 人教版|七年级生物上册期末试卷(附答案),为孩子转发!》援引自互联网,旨在传递更多网络信息知识,仅代表作者本人观点,与本网站无关,侵删请联系页脚下方联系方式。
2.《七年级上册生物期末 人教版|七年级生物上册期末试卷(附答案),为孩子转发!》仅供读者参考,本网站未对该内容进行证实,对其原创性、真实性、完整性、及时性不作任何保证。
3.文章转载时请保留本站内容来源地址,https://www.lu-xu.com/yule/1794177.html