孕前保健和妊娠保健是降低孕产妇和围产期并发症和出生缺陷发生率和死亡率的重要措施。它们可以尽早防治妊娠期并发症,及时发现异常胎儿,评估孕妇和胎儿的安全性,确定分娩时机和方式,保障母婴安全。
近年来,由于对产前保健方案的新认识,特别是产前筛查相关技术的快速发展,妇产科制定了《孕前和妊娠保健指南》。
本指南的内容包括:健康教育指导、常规保健内容和辅助检查项目。其中健康教育指导、常规保健内容、辅助检查等强制性项目适用于所有孕妇,可供参考的项目可在有条件或有适应症的医院进行。
本指南仅适用于单胎妊娠、无妊娠并发症和并发症的孕妇。
一个
孕前保健
孕前保健是评估和改善计划怀孕夫妇的健康状况,减少或消除导致出生缺陷等不良妊娠结局的危险因素,预防出生缺陷,提高出生人口素质,是孕期保健的进步。
一个
健康教育和指导
遵循普遍指导与个体化指导相结合的原则,为计划怀孕的夫妇提供孕前健康教育和指导。主要内容包括:
1.孕前评估高危因素:
1.健康教育和指导:
新生儿免疫指南。
产褥期指导。
胎儿宫内情况监测。
妊娠≥41周,住院及引产。
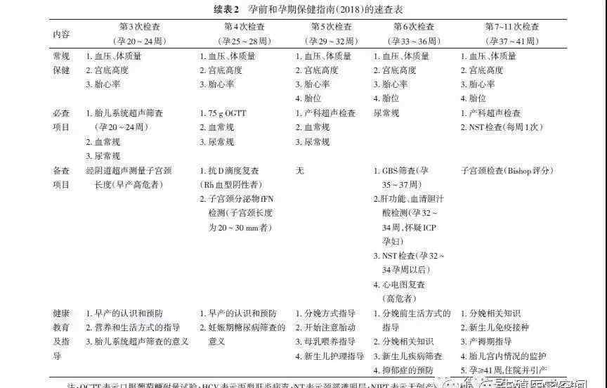
2.常规保健内容:
询问胎动、宫缩、发红等情况。
孕期30~32周体检与产前检查相同。
3.必需项目:
超声检查。
NST检查。

三
老年孕妇的孕期保健
1.仔细询问孕前病史,重点询问是否患有糖尿病、慢性高血压、肥胖、肾脏和心脏疾病等。,并询问以前的出生史;本次妊娠是否通过辅助生殖治疗受孕;两次怀孕之间的间隔;识别并记录高风险因素。
2.评估和告知高龄孕妇的妊娠风险,包括流产、胎儿染色体异常、胎儿畸形、妊娠期高血压疾病、GDM、胎儿生长受限、早产和死产等。
3.规范补充叶酸或含叶酸的多种维生素;及时规范补钙补铁,可根据情况考虑适当增加剂量。
4.老年孕妇是产前筛查和诊断的关键群体。主要检查项目包括:
孕早期超声筛查应在11 ~ 13周+6:胎儿NT、无鼻骨、NTD等期间进行。
预产期为35 ~ 39岁,单纯年龄是高危因素,可采用NIPT筛查胎儿染色体非整倍体异常,然后签署知情同意书;建议预期出生年龄≥40岁的孕妇进行绒毛膜取样或羊膜穿刺术,进行胎儿染色体核型分析和/或染色体微阵列分析。
妊娠20 ~ 24周进行胎儿系统超声筛查和宫颈长度测量;
重视GDM筛查,诊断妊娠期高血压疾病和FGR。
5.年龄≥40岁的孕妇应加强胎儿监护,在40周前终止妊娠。
相关检查见下图。


1.《孕前 孕前和孕期保健指南(2018)完整版》援引自互联网,旨在传递更多网络信息知识,仅代表作者本人观点,与本网站无关,侵删请联系页脚下方联系方式。
2.《孕前 孕前和孕期保健指南(2018)完整版》仅供读者参考,本网站未对该内容进行证实,对其原创性、真实性、完整性、及时性不作任何保证。
3.文章转载时请保留本站内容来源地址,https://www.lu-xu.com/yule/1663590.html