
为帮助家长提前准备2018年的学位申请,现就宝安区2018年秋季义务教育阶段学校招生有关事宜公告如下:
工作原理
按照“优化政策、增加选择、相对接近、公平均衡”的原则,将相邻的几所学校分成划片组,实施共享学区或共享学区。
因为学校布局、供需等客观原因。,如果没有条件,就不分划片组,实行单一学区。
通过共享学区、共享学区、专属学区等多种形式,对义务教育招生进行统筹规划。
积分法
2017年保持积分法不变,按学位类型划分计分。根据上级政策,根据户籍类型和学区住房情况,申请人分为8个学位类型。
有两种集成方法:
深圳户籍学生
深圳户籍学生的积分包括学区居留时间积分和计划生育积分,两者之和即为其有效积分。
非深圳注册学生
非深圳注册学生分包括社保分和计划生育分,两者之和即为其有效分。
注:详见宝安政府网站>:公共服务>:教育>:关于印发:的通知”
学位申请和资格考试
在线申请
学生家长在规定时间内登录报名网站,在网上申请义务教育公立学校一年级和一年级学位。
报名时根据提供的住房选择区内学校,根据个人意愿选择志愿顺序,不能跨区选择公立学校(共享学区的学校除外)。
在实行共享学区的学校就读的学生,可以在共享学区选择多所学校;共享学区的学校招生范围内的学生,不仅可以选择学区内的学校,还可以选择共享学校;在实行专属学区的学校招生范围内,学生只能选择公立学校)。
填写志愿者的例子
共享学区
如果A、B两所学校形成共享学区,这两所学校的学生总共可以选择两名志愿者,志愿者的顺序由家长选择;
如果A、B、C三所学校形成一个共享学区,那么这三所学校的学生总共可以选择三名志愿者,志愿者的顺序由家长选择;等等。
共享学区
如果A学区的学生可以分享B校学位,那么第一选择是A校,第二选择是B校,但是B学区的学生不能填写A校。
如果A学区的学生可以共享【B、C校合并】或者D校学位,那么第一选择是A校,第二选择可以是B、C校合并(因为B、C合并属于共享学区,也就是第二、三选择可以选择B、C或者C、B、D),但是B、C、D学区的学生不能填写A校。
丹香校区
只能选择提供住房材料的学区内的一所公立学校。
私立学校可以在整个地区范围内选择,没有限制。
注意:
学生家长必须提前认真了解网上申请、学校初试、部门考试、录取方式等相关规定,并根据学生成绩合理填报志愿,避免因志愿不合理而被理想学校拒绝。如果家长因为志愿者选择不合理而没有被理想学校录取,那就要对自己负责。
学校小学核心
网上报名后,家长将携带报名所需的文件、证件、网上报名表格到第一志愿学校进行初审。学生未在规定时间内向申请学校提交初审材料的,视为自动放弃学位申请。
资格考试
申请入学资格的相关材料由各职能部门通过电子信息比对进行审核。职能部门的审核结果应作为确定录取资格、最终分数线和录取顺序的依据。
录取方式
通过资格考试的适龄儿童、少年可以参加入学。先品类,再积分,积分只在同品类的申请者之间比较。为了保证公平公正,录取由招生系统自动录取。
共享学区的学校
实行共享学区制的学校,按照区内学校计划数,按照类别、分数、志愿顺序录取。
首先根据共享学区内所有学校的总招生计划,按照区内所有学校合格学生的类别和分值,划定录取学生,然后按照“平行志愿”规则录取。
遵循“分数优先,尊重志愿者”的原则,按照学生的类别和分数由高到低,平行志愿一批,如A、B、C等。,由每个学生填写,依次由电脑搜索。第一,学生会被A校录取,如果A校没有完全录取,会被B校录取,以此类推。
共享学区的学校
共享学区的学校优先录取。未被录取的学生自动进入共享学区的学校,按照学位类型和分数参与排队录取。
比如学生A志愿填报学校A,共享学区志愿填报学校B,报名时如果该学生因为没有达到类别和分数而没有被学校A录取,他会加入其他填报学校B的学生排队录取。
有专属学区的学校单独录取。
与学位室制度的关系
本通知与2017年8月22日发布的《关于宝安区义务教育公办学校从2018年起实行学位室制度的公告》不冲突。全区所有义务教育公立学校全面实行学位房制度,不接受锁房申请学位。
需要注意的事项
1.学生在学习期间,禁止在共享学区和共享学区内的学校之间转学。
2.每个班录取50名学生。招生制度结束,录取名单公布后,如果有学生放弃公共学位,就不补了。
3.根据我区近几年的招生情况和2018年的学位预测,2018年秋季我区大部分学校的学位供给依然紧张,录取类别和分数会高于往年。请家长及时关注招生信息,提前准备入学申请。
4.本通知由宝安区教育局负责解释。
5.本通知内容如与上级部门最新政策相抵触,以上级部门相关政策为准。
6.请家长及时关注宝安区政府(http://www.baoan.gov.cn/ggfw/jy/)在线网站上的相关通知,或关注“宝安教育”微信官方账号,了解义务教育招生工作的最新消息。
或拨打以下电话咨询:
第一学区(新安街)27897933;
第二学区(杭州街西乡)27932050;
第三学区(福海街福永)27391561;
第四学区(沙井、新桥街)27207860;
第五学区(罗燕街松岗)27099014;
第六学区(十堰街)27604873,27761116,29059870。
宝安区教育局基础教育科27757162。
深圳市宝安区2018年秋季义务教育阶段公立学校招生计划及范围
1、第一学区
第一学区的小学部分




第一学区初中


2.第二学区
第二学区的小学部分



第二学区的初中部分


3.第三学区


4.第四学区



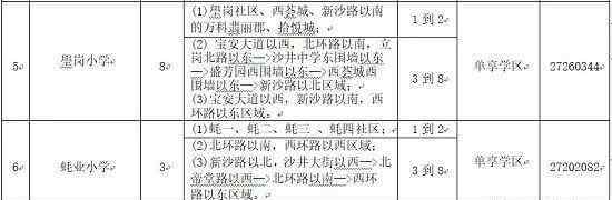
5.第五学区



6.第六学区


深圳宝安区教育局
2018年2月1日
ID:szxscw
1.《深圳市宝安区教育局 2018年深圳宝安区中小学学位申请及学区划分汇总》援引自互联网,旨在传递更多网络信息知识,仅代表作者本人观点,与本网站无关,侵删请联系页脚下方联系方式。
2.《深圳市宝安区教育局 2018年深圳宝安区中小学学位申请及学区划分汇总》仅供读者参考,本网站未对该内容进行证实,对其原创性、真实性、完整性、及时性不作任何保证。
3.文章转载时请保留本站内容来源地址,https://www.lu-xu.com/yule/1576911.html






