在HR日常工作中,员工每次离职,都要给员工开具离职证明。
员工离职后会带着证明去下一家公司,下一家公司可以准确清晰的了解员工在上一家公司的相关信息,作为是否录用的依据之一。
没有本人意愿离职的,持此证到人力和社会部门办理失业登记,可按规定领取失业保险金。
从法律层面来说,向离职员工出具离职证明是用人单位的法律义务。
《劳动合同法》第五十条第一款规定,用人单位解除或者终止劳动合同时,应当出具解除或者终止劳动合同的证明……,《劳动合同法实施条例》第二十四条规定,用人单位出具的解除或者终止劳动合同的证明,应当注明劳动合同期限、解除或者终止劳动合同的日期、工作岗位以及在本单位的工作年限。
前者规定出具离职证明是用人单位的法定义务,后者规定用人单位出具离职证明的内容。
那么,根据以上法律法规,HR怎么才能写出标准的离职证明呢?我做了个参考样本。我们先来看看。

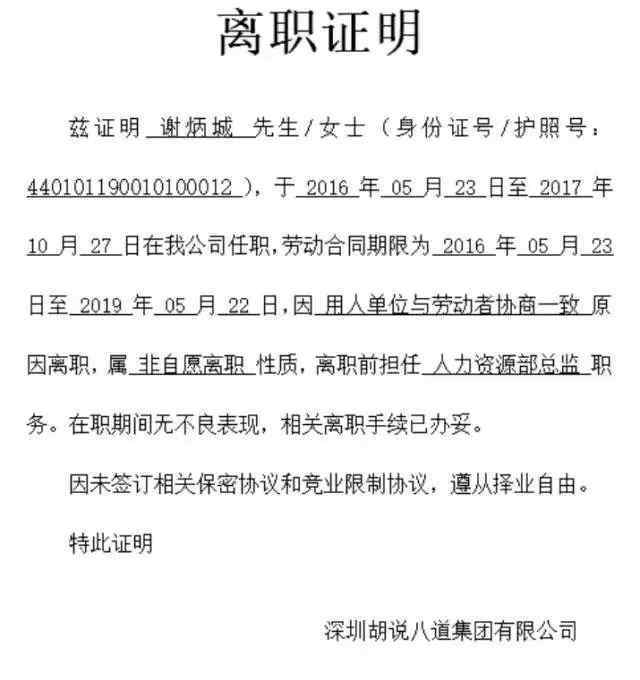
首先,离职证明必须包含法律法规规定的必要内容。
上述离职证明的参考样本符合法律法规,除法定内容外,还包括离职原因、离职性质、聘用期间工作表现基本评价、离职手续完成情况、保密和签订竞业限制协议等。
必须包含法定内容,其他内容可根据具体情况补充。
其次,要明确离职的原因或者性质。
至于员工离职的原因和性质,虽然法律法规没有强制规定,但还是要写在离职证明上,这样有利于下一家公司更清楚的了解员工的入职信息。
另外,根据我国失业社会保险的相关规定,非本人意愿中断就业的失业人员,可以向人力和社会部门申请失业保险待遇。如何判断员工是否非自愿离职,离职证明上的离职原因是人力和社会部门的判断依据之一。
当然,如果一个员工被公司辞退了,而且员工很在意离职证明上写明自己被辞退,HR可以在开证明的时候隐晦一下。
再次,建议明确保密协议和竞业限制协议的签订。
根据《劳动合同法》第二十四条第一款规定,竞业限制人员仅限于用人单位的高级管理人员、高级技术人员和其他负有保密义务的人员。
对于已经签订保密协议和竞业限制协议的员工,在解除或终止劳动合同时,应在离职证明中注明,以便下一单位能够清楚地了解这些信息,避免由此引发的劳动争议。
另外,笔者有一个经验可以和同事分享。我会亲自在签字单位的名字处从我手里签下离职证明,同时在签字和单位名称上加盖公章。这样做的主要效果是增加了制作假离职证明的成本。当然,这是题外话。
本文来源于劳动法数据库,由人类向日葵编辑。推送的文章不用于商业用途,仅供学习交流,版权归作者所有。如果涉及版权问题,请联系我们,我们将在24小时内删除它们。谢谢!
1.《离职证明样本 离职证明到底应该怎么开?(附模板)》援引自互联网,旨在传递更多网络信息知识,仅代表作者本人观点,与本网站无关,侵删请联系页脚下方联系方式。
2.《离职证明样本 离职证明到底应该怎么开?(附模板)》仅供读者参考,本网站未对该内容进行证实,对其原创性、真实性、完整性、及时性不作任何保证。
3.文章转载时请保留本站内容来源地址,https://www.lu-xu.com/yule/1333266.html





