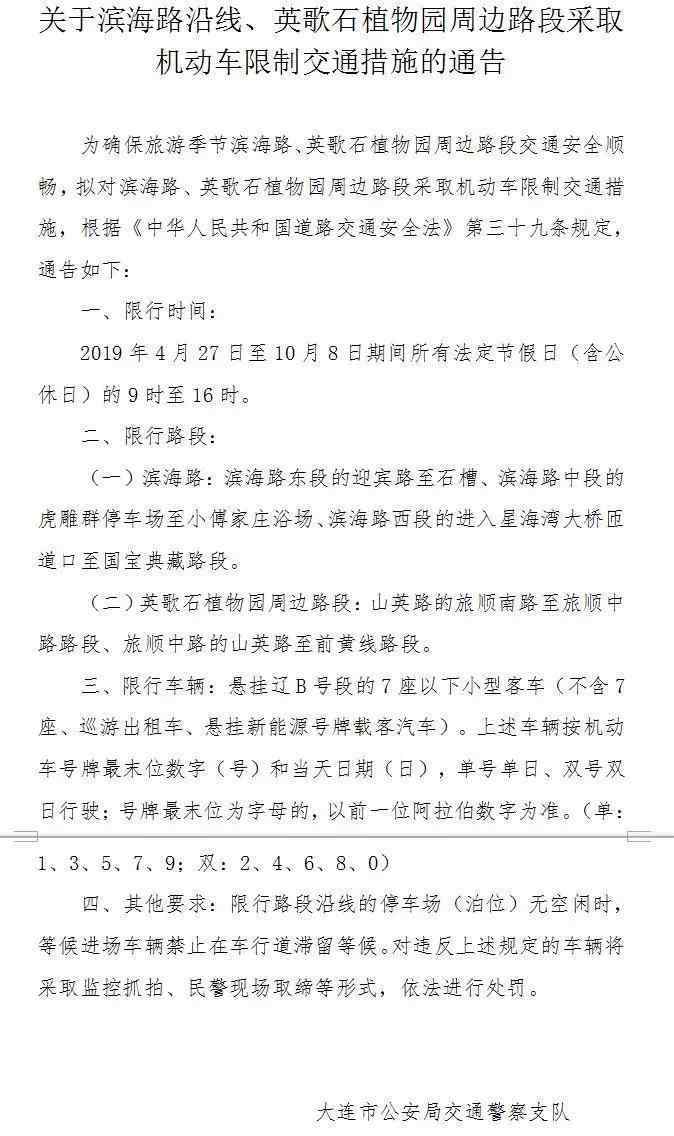
为了保证旅游旺季景区周边的交通安全,缓解滨海路和英格士植物园沿线的交通拥堵,交警部门将采取措施限制重点路段的机动车数量。
有限的时间
2019年4月27日至10月8日所有法定节假日(含公共节假日)9: 00至16: 00。
受限路段
①滨海路沿线:滨海路东段迎宾路至史超,滨海路中段虎跳群停车场至小富家庄浴场,滨海路西段星海湾大桥匝道至鲍国集合;



②英格士植物园周边:
山鹰路旅顺南路至旅顺中路段、旅顺中路山鹰路至黄倩线段。(沿途单位和常驻车辆除外)

具体路段以现场设置的交通标志为准。※
受限车辆
廖B段挂7座以下小客车(不含7座、巡航出租车、新能源牌照客车)
交通规则
(1)上述车辆按机动车号牌最后一位数字(编号)和当日日期(日)行驶,单日一号,双日二号;如果车牌的最后一位数字是字母,以前面的阿拉伯数字为准。(单:1、3、5、7、9;Double: 2,4,6,8,0)
②限制路段停车场(泊位)无空空闲时间时,禁止等待进入道路的车辆停留等待。
③旅顺中路安子岭隧道南出口山鹰路北行路边禁止停车。
对违反上述规定的车辆,将通过监控抓拍、现场禁警、拖运等方式依法进行处罚。
通知原文如下

数据:大连市公安局交警支队
1.《大连限号 大连2019最新单双号限行通告发布》援引自互联网,旨在传递更多网络信息知识,仅代表作者本人观点,与本网站无关,侵删请联系页脚下方联系方式。
2.《大连限号 大连2019最新单双号限行通告发布》仅供读者参考,本网站未对该内容进行证实,对其原创性、真实性、完整性、及时性不作任何保证。
3.文章转载时请保留本站内容来源地址,https://www.lu-xu.com/yule/1292434.html









