由于2019年执业医师考试的具体情况尚未公布,参考过去三年的情况
考试报名时间
预计在2019年1月初(我们会尽快通知您)
2018年1月5日-1月20日
2017年2月4日-2月22日
注意,如果报考博士资格考试,这些学历证书是过不去的。来看看你们有没有人。类别和事项很多。可以根据学历和录取时间来坐。如果您不清楚,可以留言咨询我们。~
学士学位
2015年9月1日后升本科的医学毕业生,其本科专业必须与专科相同,但不得相同或相近,本科学历无效。比如专科是临床,本科改为影像专业。
大学学位
注:图片附件见文末
2 .临床助理医师申请临床医师
7 .个体诊所从业人员临床助理医师申请临床执业医师
2 .助理执业医师申请执业医师
6 .军队考生报考中医医师资格考试(含助理、助)
根据第1、2和3项提交:
(a)该人员的身分证副本
(二)团级以上部门同意报考的证明
7注意事项
(1)所有材料(第一页申请表除外)应对齐并装订在左上角。请不要将申请表和材料捆绑在一起。
(二)初审机构是一级(含一级)以下医疗机构的考生,需提交初审机构的医疗机构执业许可证复印件,并放在个人材料的最后位置。审判机构为二级以上(含二级)医疗机构,无需提交。
(三)所有材料无复印件的,一律要求原件。
附件1:申请表
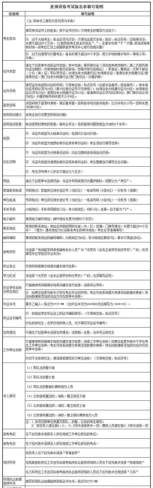
注册是指注册时自动生成的表单,只需在线提交注册信息后下载即可。填充方法如下:

附件2:医师资格考试试用期考试证书


附件3:医学毕业生报考医师资格考试承诺函

153 1886 1302
1.《2013执业医师考试 2019年执业医师报名时间+报名条件(最全)》援引自互联网,旨在传递更多网络信息知识,仅代表作者本人观点,与本网站无关,侵删请联系页脚下方联系方式。
2.《2013执业医师考试 2019年执业医师报名时间+报名条件(最全)》仅供读者参考,本网站未对该内容进行证实,对其原创性、真实性、完整性、及时性不作任何保证。
3.文章转载时请保留本站内容来源地址,https://www.lu-xu.com/yule/1038941.html








