近日,济南市建设新型智慧城市行动计划(2018-2020)发布。有哪些亮点?让我们看看!
为了加快我市新型智慧城市建设,提高城市治理能力和现代化水平,促进城市数字化、智能化转型发展,根据上级有关文件,结合我市实际,制定本行动计划。
济南新智慧城市建设行动计划
(2018-2020)
一.一般要求
(一)指导思想。以中国共产党第十九次全国代表大会精神和习近平建设中国特色社会主义新时代为指导,以建设网络强国、数字中国和智慧社会为重点,突出政府服务、城市治理、民生需求和经济发展四大领域,依托云计算和大数据。以互联网、物联网、人工智能和区块链为核心的新一代信息技术将打造一座具有泉城特色的新型智慧城市,加速我市的升级换代
(2)目标定位。到2020年底,基本建成“云、管、终”的智慧城市有机生活,四合一智慧城市的大脑和神经系统协同高效工作,基本实现商业数据、数据智能和智慧泛化。面向群众的“一站式传播”、“公共安全的一网传播”、“和谐社区的一网传播”、“爱城网的一点传播”、“居民健康的一卡”、“市民出行的单向传播”等“6+N”智能应用主题与时俱进,基础设施智能化水平全面提升。优化政务、服务民生、促进发展的热点难点问题逐步得到解决。
(3)建设原则
1.政府主导,共建共享。围绕目标定位,采取政府主导、政府、企业、社会共建共享、市场化运作、政府采购服务的运作模式。政府主导顶层设计,坚持规划引导,实行云管理,政府、企业、社会合作,共建共享智慧城市建设成果。
2.系统密集,优质高效。坚持高标准、高质量建设,在有效整合和充分承接现有资源的基础上,集中推进智慧新城建设,构建智能化、协同化、高效化、安全化的城市运营管理体系和惠民惠民的公共服务智能应用体系。
3.争取稳步前进和服务发展。坚持智慧成果服务发展理念,坚持需求与问题导向并重,按照先急后缓、先缓后难的原则,有序有效推进智慧应用专项建设,加快智慧城市建设与经济社会发展融合,构建数字化、智能化水平高、自主创新能力强、国际竞争力强的智慧城市体系,实现智慧工业化与产业智能化有效对接,着力培育经济发展新动能。
二、重点工作
(一)构建城市大数据平台。依托市数字创造公社2020年发展行动计划,同步建设和完善开放共享数据统一交换平台,保障各类政府数据信息互联互通,通过收集社会和互联网数据,形成信息收集与应用、开放共享与整合、集约化的数据枢纽,推动城市治理、生活服务和工业经济发展。2018年,我们将建立和完善开放数据共享的统一交换平台,确保各种政府数据和信息的互联互通,收集社会和互联网数据,初步构建城市大数据平台。2019年,城市大数据平台将覆盖更广范围,建立相对完整的政务、社会、互联网数据资源目录,数据应用能力进一步提升。2020年,政务、社会、互联网数据的开放共享程度将达到较高水平,依托平台可以快速获取政务管理、居民生活、产业发展等相关数据,城市大数据平台可以为城市管理运营提供全面支持。(牵头单位:市经济和信息化委员会;合作单位:市相关部门)
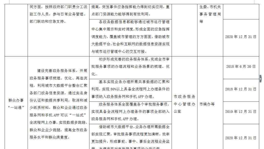
(二)智慧春城运营管理中心建设。加快智慧春城运营管理中心建设,打造集城市运营管理、现场应急指挥、政府参观、新闻发布等功能于一体的综合中心。管理决策方面,全面收集掌握全市各政府部门及相关企事业单位的运行情况,进行现场指挥调度;在业务协同方面,根据政府部门的职责分工,指派工作人员参与日常业务管理、部门联动和应急支持。2018年完成场馆建设和前期数据接入,交通、环保、城管、环卫等业务信息和视频数据接入,系统连接调试完成,中心投入运营。2019年,80%的政府数据信息可以通过智慧春城运营管理中心进行展示和调度,数据实时度进一步提高,突发事件应急指挥功能得到实际应用,重点部门的业务资源得到有效利用。2020年,所有政务数据和信息都可以通过智慧春城运营管理中心进行集中显示和实时调度,形成全面的应急指挥调度能力,覆盖城市治理的各个方面。借助城市大数据平台,社会和互联网的数据信息资源实现与智慧春城运营管理中心的互动对接。(牵头单位:市经济和信息化委员会;合作单位:市统计局、市公安局、市城乡交通委员会、市环保局、市城管局、市卫生计生委、市机关管理局等。)
(3)推进智能应用专项工程建设。智能应用工程是全市建设新型智能城市的具体成果,重点是提高政府服务效率、城市治理能力、民生服务和工业经济发展等。通过技术、业务和数据的整合,注重应用效果评估和便捷的服务体验。
1.为群众提供“一站式服务”。建设和完善政府服务体系,开展政府服务项目整理、优化和再造流程,利用城市大数据平台整合和聚集各部门政府信息资源,通过实名身份认证和数据共享取消和减少纸质材料,通过政府服务网络和移动APP实现“一站式”全过程的群众和企业网上办事,实现群众和企业多办数据、少跑腿,有效提高城市政府服务水平和人民满意度。2018年,初步形成完善的政务服务体系,全市审批服务处理流程和业务场景梳理优化,业务处理所需共享数据基本实现融合利用,80%以上具备全程在线处理条件的项目纳入政务服务网络和移动APP。2019年,政务服务系统将全面覆盖所有审批服务项目,所有符合全程网上办理条件的项目将纳入政务服务网络和移动APP。2020年,在城市大数据平台的帮助下,业务处理所需的所有数据将得到融合,审批服务事项的流程将更加清晰,效率将得到提高,业务监管的全过程将在活动之前、期间和之后形成,这将有利于公众对审批服务事项的公开监管。(牵头单位:市行政服务中心管理处;合作单位:市编办等。)
2.公共安全“一个网通”。建立公共安全视频监控系统,收集城市公共区域的视频资源,统筹规划新增视频点,提高质量和增量,补充点和扩大区域,增强终端感知。通过大数据平台视频分析,加强整体衔接和测算,推进深度应用,实现预警、远程管理、特殊人群监管、重点青少年管理、矛盾纠纷排查化解、校园及周边安全保护、重点场所行业监管等功能,提高治安治理效率和成效。加快“一总二点”(即公安视频共享交流总平台、综合管理应用子平台、公安应用子平台)建设和政府视频专网建设,推进前端点建设、整合、联网、应用,按照最终实现全领域覆盖的目标,在全市范围内持续开展公安视频图像信息应用,推进资源共享、部门联动、向前推进。形成“天上云,中间网,地上网”的全方位管理体系,使网格化管理更加精细化,公共管理更加高效化,公共服务更加便捷化,治安和治安满意度进一步提高。(牵头单位:市政法委、市综治办、市公安局;合作单位:市经济和信息化委员会、市财政局、市司法局、市城乡交通委员会等。)
3.和谐社区是“一体化”的。收集综合治理、城管、环保、消防的网格数据,整合连接“人、物、地、物、组织”,实现一张图感知一切。收集录入辖区内常住人口、公共设施、基础设施、教育卫生、单位等基础信息,建立电子档案,绘制电子地图。2018年,综合管理、城管、环保等电网数据将接入运营管理中心。2019年,依托统一的网格划分标准,初步建立了政府各部门统一的网格管理和构件数据库,80%的构件资源显示在一张地图上。2020年,网格管理和组件数据库将更加完善。在数据支持的帮助下,网格组件和网格成员检索管理模式将实现统一共享和管理创新,基本构建统一的网格应用管理系统。(牵头单位:市政法委、市综治办、市公安局;合作单位:市城管局、市食品药品监督管理局、市环保局)
4.爱城网“一点通”。打造统一的城市公共服务门户APP作为智慧城市公共服务平台,搭建政府、社会、企业、民众之间的互动桥梁,为民众提供政府服务、公共服务、第三方社会服务等应用资源。2018年,通过Aicheng.com查询处理了社保实时查询、公积金缴存明细查询、排队预约、交通违章查询、驾驶员评分查询、公交到站信息实时查询等20余项便民服务,以及预约挂号、生活缴费、智能诱导停车等40余项便民应用。2019年,医疗、交通、政务等各类信息服务将全面覆盖,全程所有符合网上办理要求的事项均可访问。2020年,旅游、社保等各类信息服务将全面覆盖,全程符合网上办理要求的事项全部接入,便利服务应用全面实施。(牵头单位:市经济和信息化委员会;合作单位:市卫生计生委、市教育局、市公安局、市地方税务局、市人力资源和社会保障局、市城乡交通委员会、济南公积金管理中心等。
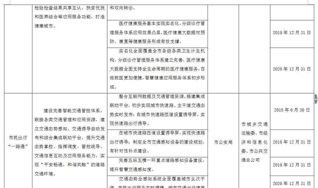
5.居民健康“一卡通”。以公民信息为核心,推进社保卡和居民健康卡一体化,构建居民健康卡虚拟应用,实现国民健康信息一卡通使用,开辟与居民健康相关的跨部门业务和数据渠道,整合预约挂号、门诊间结算、健康档案查阅、电子病历共享与阅读、检查结果共享与互认、扶贫、特护、医疗组合等应用服务功能,建设健康城市。2018年开通结算业务应用数据接口,推动卡结算业务应用整合,基本实现预约挂号、门诊间结算、健康档案存取等功能。2019年医疗卫生服务基本实名制,分级诊疗管理服务体系应用效果突出。医疗卫生大数据有效地支持了预防和康复等卫生服务。2020年,实名制将全面覆盖全市各级各类卫生计生机构,建立和完善分级诊疗管理服务体系,医疗卫生大数据将全面支撑全生命周期医疗卫生服务,使人民群众就医更便捷,智能健康应用服务体系初步形成。(牵头单位:市卫生计生委、市人力资源和社会保障局;合作单位:市公安局、民政局、济南高新区管委会、南山区管委会、县区政府)
6.市民一路出行。建设和完善智能交通控制系统,连接各种交通管理和应用资源,建立交通态势感知、交通诱导自动发布和综合集成联动平台,提升交通态势控制、指挥调度、控制引导、交通信息互动和应用服务能力,实现“安全畅通、和谐包容”的道路交通环境。2018年,整合互联网数据和交通管理资源,搭建综合联动平台,初步实现城市快速路和主干道交通状况实时发布;在城市快速路匝道设置感应屏,实现快速路行驶的感应;制定全市交通传感设备建设规划,有针对性的进行补充建设。2019年,推进五纵五横一环重点道路感知设备建设,提升智能交通感知能力。到2020年,交通状况全感知系统将全面覆盖城市主次干道,为市民提供实时便捷的出行服务,城市交通出行速度将大大提高,从而有效缓解城市交通拥堵。(牵头单位:市公安局;合作单位:市城乡交通委员会、市经济和信息化委员会、市公交总公司)
“N”智能应用专项:2018年,我们将对各部门立项的智能应用专项建设进行调研,梳理需要推广的专项,打造“一贷一”金融服务,搭建中小企业和创新创业在线金融服务平台。2019年,在完成上述智能应用专项建设的基础上,扩大智能应用专项覆盖面,全面配套“中国制造2025”和“互联网+”行动计划,重点推进相关智能应用专项建设。到2020年,智能应用专项将全面覆盖,将促进政府服务、城市治理、民生需求和经济发展的全面改善。
三、实施步骤
(1)夯实基础(2018)。探索各类政府信息资源的有效整合、开发和利用,围绕“6+N”开展智能应用专项建设。现阶段,主要是通信网络、物联网覆盖等城市基础设施建设和服务能力提升升级,建设城市大数据平台,形成信息资源目录体系,建设智慧春城运营管理中心。“6+N”智能应用专项已形成初步建设成果,基本形成开放共享的城市大数据资源环境和氛围。
(2)综合建设阶段(2019年)。完成并完善“6+N”智能应用专项,加大政府信息公开共享力度,拓展智能应用专项建设内容。现阶段,我们将重点拓展和推进信息开放共享和智能应用专项建设,升级优化“6+N”智能应用专项基础设施成果,引领数字经济产业发展,形成以应用促产业和以产业带动应用的良性互动。
(3)深化推广阶段(2020)。建设城市大数据平台,智慧春城运营管理中心实现政府业务数据的广泛覆盖和深度融合,建立政府、社会、企业、公民开放共享的管理应用系统。智能应用项目的业务数据和服务流程清晰流畅,实现了大数据资源对政府服务、城市治理、民生需求和经济发展的综合支撑。我市新智慧城市建设和运营水平达到全国领先水平。
四.保障措施
(一)加强组织领导,完善工作机制。在市智慧城市建设领导小组的统一领导下,市级相关部门(单位)要成立相应的组织领导机构,明确专职人员的职责,将其作为本部门(单位)信息化建设的总体出发点,形成主要领导亲自抓、分管领导顶靠的工作机制。市智慧城市建设办公室(设在市经济和信息化委员会)负责建立和完善例会制度,及时协调解决工作中遇到的实际问题。
(二)明确职责分工,加强监督和考核。明确智慧春城推广中各单位各部门的职责分工。各区、县及有关部门(单位)要围绕目标任务,认真研究制定工作规划和实施方案,细化工作措施。建立健全目标责任考核制度,切实加强跟踪、监控和考核,及时报告各项目标任务进展情况,确保年度计划顺利实现。
(三)建设人才队伍,提供智力支持。有针对性地引进新一代信息技术研发、智慧城市运营管理等相关领域的高层次创业创新领军人才,加大人才支撑力度;充分发挥济南新型智慧城市研究院的作用,构建新型智慧城市技术支撑体系,推进产学研资源整合。
(4)加强宣传培训,营造良好氛围。加大宣传培训力度,利用各种专题会议和现场会议进行宣传应用培训,通过政府、行业协会、行业联盟网站和新媒体宣传智慧春城建设的典型案例和成功经验,切实营造共建共享的发展环境。
加强信息安全,确保安全底线。完善网络和信息安全体系,建立健全数据使用和信息发布的保密审查制度,强化项目参与单位和人员的安全保密管理职责,全面提高数据信息和基础设施的安全可控水平。






注:本文转载于微信官方账号,仅供分享,不作任何商业用途。如果涉及版权问题,请联系后台授权或协商合作,我们会根据版权法尽快为您处理。
————————————
1.《智慧城市 政策 | 济南市新型智慧城市建设行动计划》援引自互联网,旨在传递更多网络信息知识,仅代表作者本人观点,与本网站无关,侵删请联系页脚下方联系方式。
2.《智慧城市 政策 | 济南市新型智慧城市建设行动计划》仅供读者参考,本网站未对该内容进行证实,对其原创性、真实性、完整性、及时性不作任何保证。
3.文章转载时请保留本站内容来源地址,https://www.lu-xu.com/tiyu/635855.html













