宁波机场2号航站楼于12月29日全面开放。你熟悉交通吗?春运高峰期间,小布特意安排了往返机场的交通方式,供大家取托运!
特约摄影师张和平/照片
地铁用品
我应该在机场哪里下车?
请在梨舍国际机场站下车。千万不要在梨舍站下车。
到站后怎么去机场?
当你离开地铁站时,你可以看到宁波机场2号航站楼的标志。沿着标志走,你可以到达2号航站楼。你不需要坐汽车渡轮。
丽舍国际机场站开放时间?
轨道交通2号线梨舍国际机场站
开放时间:05:50,关闭时间:22:59
丽舍国际机场站出发时间:
第一班车是06:00,最后一班车是22:20
到达利舍国际机场站的时间:
第一班车是06:47,最后一班车是22:47
请注意首末班车时间,合理安排行程,不要误车!
机场巴士用品
机场巴士售票柜台位于宁波机场2号航站楼到达层24号门旁边。
门票可以微信购买,也可以现场扫码购买。在微信上购票,注意“宁波空港口大巴”微信官方账号。
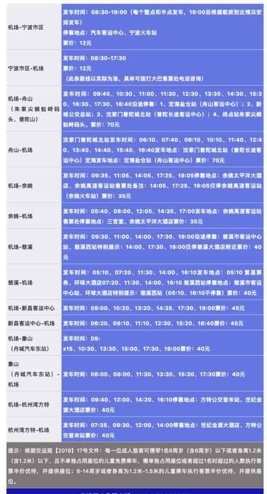
机场巴士时刻表
驱动文章
行驶线路
横着看手机
温馨提醒:一离开站台就停下来离开。如果需要长时间停车,请去停车场!
机场停车位
宁波机场2号航站楼停车场有三层,分别是一楼、负楼和负楼。每层的停车区都有不同的颜色。记住停车场的颜色或者图案,就可以快速找到停车位。
停车费
宁波机场2号航站楼的停车费保持不变。
停车费
1.《宁波机场 宁波机场2号航站楼最全出行攻略!附停车收费表》援引自互联网,旨在传递更多网络信息知识,仅代表作者本人观点,与本网站无关,侵删请联系页脚下方联系方式。
2.《宁波机场 宁波机场2号航站楼最全出行攻略!附停车收费表》仅供读者参考,本网站未对该内容进行证实,对其原创性、真实性、完整性、及时性不作任何保证。
3.文章转载时请保留本站内容来源地址,https://www.lu-xu.com/tiyu/1641978.html





















