公共租赁住房,一般指公共租赁住房,是指国家在政策支持下提供的,由各种社会主体通过新建或其他方式筹集,面向中低收入群体出租的保障性住房。它是国家住房保障体系的重要组成部分。
边肖把北京和非北京分开
长度较长,请仔细阅读
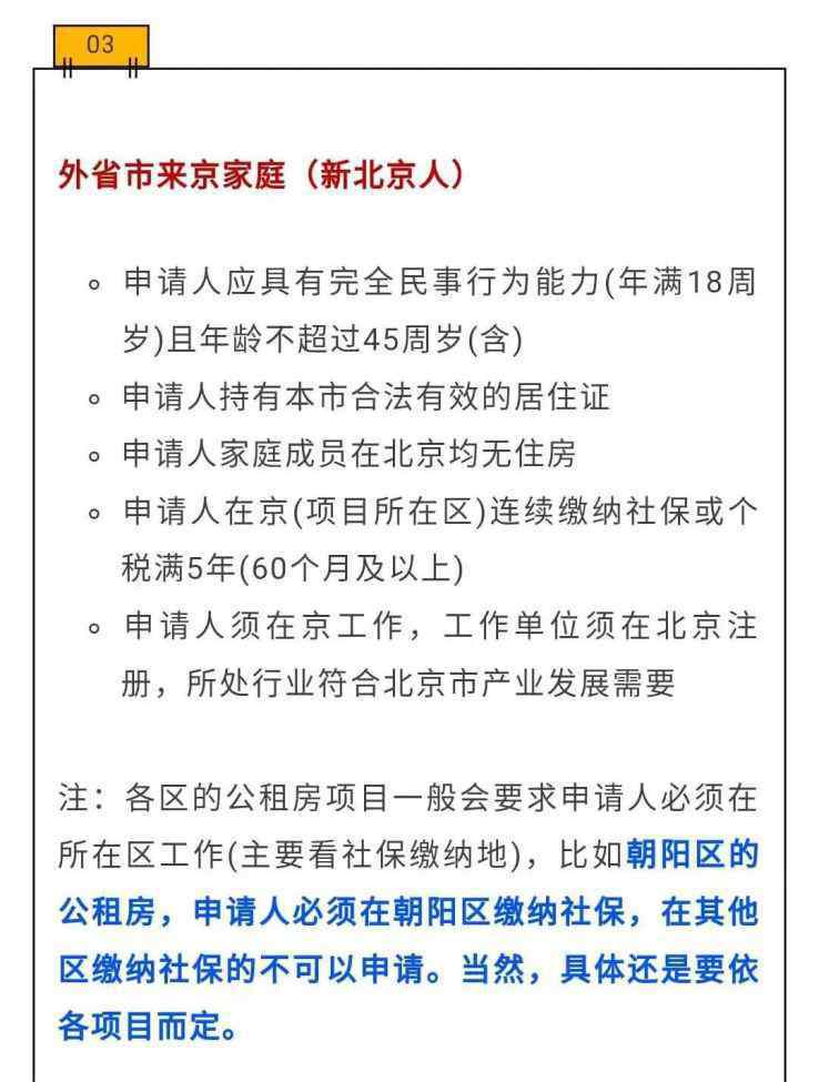
一、北京无房家庭申请表
应用图
一般来说,申请公共租赁住房会经过备案、意向登记、抽签、签约入住等程序。但根据房屋所有权的不同,申请工作可以在城市层面单独组织。
具体应用流程步骤:
第一步,记录
申请等待审核公示完成备案
提交请愿书
申请地点:向户籍所在地街道(乡镇)住房保障部门申请
申请材料:
(1)北京市经济适用住房申请家庭核查表(无需您自己提供)
(二)申请人及其家庭成员的身份证
(3)户口簿
(4)婚姻状况证明
(5)出租公有住房的《公有住房租赁合同》,或其名下房屋的《房屋所有权证》
(6)集体土地上的房地产登记证或房屋确认证
(7)收入和住房证明
(8)更多资料见以上汇总表
当你准备好相关材料后,可以到各区住房保障服务中心和相关行政管理部门提交公共租赁住房申请。
注:以北京市住房和城乡建设委员会网站及各区住房保障部门发布的具体项目公告信息为准。
等待批准
申请完成后,等待审查(一般要经过“三审两公示”程序)
(一)居住地街道办事处或者乡镇人民政府住房保障管理部门对申请家庭收入、资产、人口和住房条件进行初审和公示;
(2)区(县)住房保障管理部门审查、公示和认定;
(3)市住房保障管理部门备案。
这里的“三审两公告”是什么意思?
“三级审查”是指街道一级审查、区(县)审查和市备案三级审查。
“两个公示”是指街道公示和区(县)公示两个层面的公示。
“三审两公示”流程
初审:街道办事处或乡镇政府的初审意见。(户籍所在地公示)
复检:区县住房保障行政部门对申请家庭进行复检并予以公示。如无异议,应报市住房和城乡建设委员会。
备案:市住房和城乡建设委员会对区县住房保障管理部门提交的申请材料进行审核,符合要求的,由市住房和城乡建设委员会备案。
审计宣传
审核公示各区住建委网站会不定期公布保障性住房审核公示(公示时间为5天)。宣传名单出来后,检查自己是否在名单中。如果是,基本就通过审核了(除非有人不同意公示家庭,如实向区住房保障部门举报)。
完成归档
经审核公示无异议的,区住房保障部门将在2个工作日内报市住房保障部门备案,并完成备案。房管部门一般会通知你去你当初申请备案通知书的地方。
★如果想确定是否成功备案,可以通过微信查看备案结果。
第二步,意向登记(房屋申请)
公共租赁住房项目公告发布后,符合摇号配租要求的家庭,登录北京市保障性住房建设投资中心官网,按照相应提示完成登记。(有些项目需要现场注册)
1.在线注册:http://www.bphc.com.cn/
登记过程中应当使用公共租赁住房登记号。
2.现场登记:需携带身份证和备案通知书原件到原申请街道(镇)住房保障管理部门进行登记。
注:已取得经济适用住房登记资格的申请人应按公共租赁住房登记公告或公告中规定的登记标准登记意向。
第三步,公开摇号
抽签时间确定后,由项目属地房管部门和产权单位(北京市保障性住房建设投资中心)共同组织抽签,抽签结果和选房顺序在区房管局公示。
第四步:登记入住
审核结果公布后,北京市保障性住房建设投资中心将按照摇号顺序分批组织通过资格审查的申请人办理选房、签约、入住手续,租期3年。
申请条件:
1.申请月份前12个月家庭人均月收入不高于2400元;
2.除租住的公共租赁住房外,没有其他住房;
3.3人及以下家庭净资产57万元及以下;4人以上家庭净资产76万元及以下;
4.租住的公共租赁住房由市、区住房保障管理部门通过公共配租获得。
补贴标准:根据家庭收入和困难程度分为六个等级
(一)公共租赁住房租金补贴的计算公式:
公共租赁住房租金补贴=公共租赁住房租金标准×补贴比例×补贴面积
(二)公共租赁住房租金补贴面积:
最高补贴建筑面积为60平方米。出租房屋建筑面积超过补贴面积上限的,按上限取值;低于上限的,按实际租赁建筑面积取值。
(三)补贴比例:
补贴升级:增加三类重度残疾家庭
补贴和建立特殊困难家庭补贴机制
(1)三类重度残疾家庭
符合下列条件之一,且补贴比例低于95%的家庭,可以向街道办事处(乡镇人民政府)住房保障管理部门申请增加租金补贴:
1、重度残疾家庭成员;
2.家庭成员有重疾者;
3.家庭成员均为60岁以上老人,无子女。
经街道办事处(乡镇人民政府)住房保障管理部门初审和区县住房保障管理部门复核符合增加补贴申请条件后,将增加一级租金补贴。
(2)建立特殊困难家庭租金补贴机制
经区县人民政府确定,按照本通知规定的公共租赁住房租金补贴标准领取补贴后仍无力支付公共租赁住房租金的特殊困难家庭,由区县人民政府酌情给予较高补贴,费用由区县人民政府承担。
分发流程:收集程序、数据检查、签名确认、提交和报告以及补贴分发
★租住家庭办理领取房租补贴手续
自公共租赁住房租赁期限开始,已取得公共租赁住房租金补贴资格并签订公共租赁住房租赁合同的承租人,可向户籍所在地街道办事处(乡镇人民政府)住房保障管理部门办理领取租金补贴手续。
携带材料:本人代扣租金银行卡及其复印件、身份证、公共租赁住房租赁合同、北京市公共租赁住房租金补贴资格通知书等材料。
★街道办事处核对信息,申请人签字确认。
街道办事处(乡镇人民政府)住房保障管理部门将申请人提供的上述信息与系统生成的《北京市公共租赁住房租金补贴信息确认单》进行核对,并留存银行卡复印件。然后打印《确认单》,提交给申请人审核签字确认。
经申请人确认后,街道办事处(乡镇人民政府)住房保障管理部门将《北京市公共租赁住房租金补贴信息确认表》通过系统提交区住房保障管理部门审核。
★区住房保障管理部门审查
区住房保障管理部门应当在5个工作日内对街道办事处(乡镇人民政府)住房保障管理部门提交的《北京市公共租赁住房租金补贴信息确认表》进行审核。
审查通过后,街道办事处(乡镇人民政府)住房保障管理部门通过系统打印《北京市公共租赁住房租金补贴支付通知书》并送达申请人。房租补贴的起始时间是租赁期开始后的第二个月。
★支付房租补贴
公共租赁住房产权人必须在每月5日前(含5日)在系统中确认上个月公共租赁住房租金缴纳情况,并通过系统报送区住房保障管理部门。区住房保障管理部门应通过系统发明详细的公共租赁住房租金补贴。确认后,租金补贴将在每月20日前通过银行发放给租金补贴家庭。
房租补贴家庭逾期不交房租的,区住房保障管理部门暂不支付房租补贴,补交相应房租后补发。
因公共租赁住房租赁合同提前终止,租金支付不足全月的,当月不支付租金补贴。
……怎样?看了这个策略,
你还会看起来很傻吗?
希望这个策略能帮到大家~
信息来源:北京地宝、北京经济适用房建设投资中心等网络整合
注:本文由北京朝阳编译。请注明是否转载
1.《北京租房攻略 北京公租房超详细申请攻略 朝阳人收好备用!》援引自互联网,旨在传递更多网络信息知识,仅代表作者本人观点,与本网站无关,侵删请联系页脚下方联系方式。
2.《北京租房攻略 北京公租房超详细申请攻略 朝阳人收好备用!》仅供读者参考,本网站未对该内容进行证实,对其原创性、真实性、完整性、及时性不作任何保证。
3.文章转载时请保留本站内容来源地址,https://www.lu-xu.com/tiyu/1581917.html




