关于到目前格力电器执行总裁黄辉辞职登录到热搜上引起了很多网友们的关注,大家现在都想要知道格力电器执行总裁黄辉辞职的具体来龙去脉,那么小编今天也是抽空到网上去整理了一些与格力电器执行总裁黄辉辞职相关的信息,那么如果大家感兴趣的话可以接着往下看哦。(以下内容来自于:深港在线)
日前,格力电器最新公告,其董事、执行总裁黄辉因个人原因辞职。
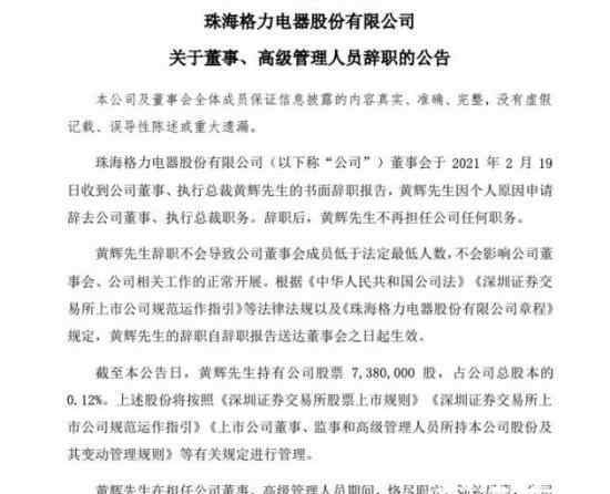
据报道,22日,格力电器收到董事、执行总裁黄辉的书面辞职报告,黄辉因个人原因申请辞去公司董事、执行总裁职务。截至本公告日,黄辉持有公司股票738万股,占公司总股本的0.12%。
对此,格力电器称,黄辉在担任公司董事、高级管理人员期间,恪尽职守、勤勉尽责,公司及公司董事会对黄辉在任职期间为公司发展所做的贡献表示衷心感谢。

格力电器执行总裁黄辉辞职
以上就是相关内容,更多资讯请关注娱乐网。
1.《格力电器执行总裁黄辉辞职 究竟是怎么一回事?》援引自互联网,旨在传递更多网络信息知识,仅代表作者本人观点,与本网站无关,侵删请联系页脚下方联系方式。
2.《格力电器执行总裁黄辉辞职 究竟是怎么一回事?》仅供读者参考,本网站未对该内容进行证实,对其原创性、真实性、完整性、及时性不作任何保证。
3.文章转载时请保留本站内容来源地址,https://www.lu-xu.com/tiyu/1314202.html












