为进一步规范义务教育阶段招生工作,促进教育公平与义务教育均衡发展,根据《长沙市望城区人民政府望城区委员会办公室关于印发〈长沙市望城区人民政府办公室关于进一步完善义务教育阶段招生工作的通知〉的通知》(望城办发〔2016〕31号)和《长沙市望城区人民政府办公室关于进一步完善义务教育阶段招生工作的通知》(望城办〔2018〕58号)等。区教育局组织编制了望城区2020年义务教育阶段公办学区范围,涵盖了具体的房产信息。经区人民政府同意,现将有关事项通知如下:
01
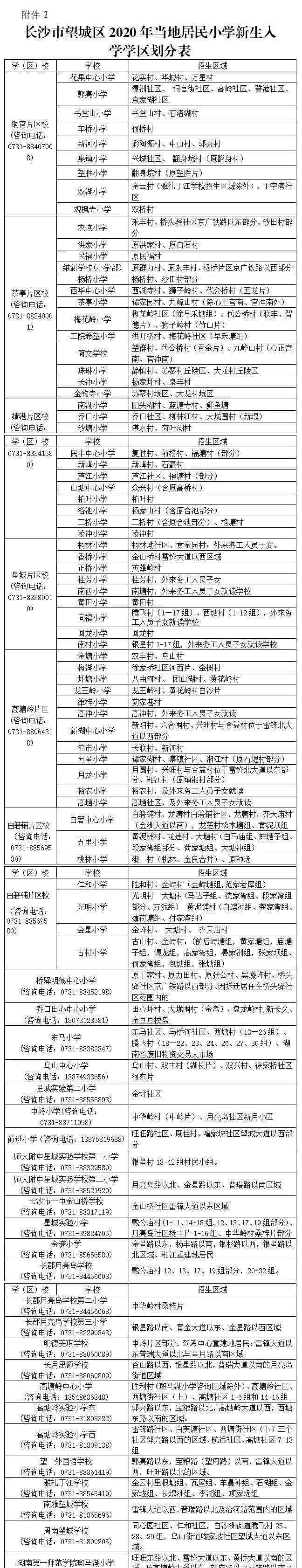
区教育局根据区域内教育资源的规划布局、历史沿革、学校规模、周边生源和交通条件等因素,以相对邻近原则、划线招生、统筹安排、集中招生为原则,每年一个核心,动态管理,划线招生区域报区人民政府批准公布。
1.将于2020年秋季开始招生的新建学校包括肖劲小学(月岛街)、长岳思源学校(月岛街)、明德玛姬学校(月岛街)、南亚望城学校(白沙洲街)和鸭梨丁江学校(丁子湾街)。因此,在2019年的基础上,对相关街道辖区内的学区划分进行了区域或房地产覆盖调整。金山桥街湘桥小学学生暂入长沙一中金山桥学校。庐山国际阴山学校学生暂入明德玛姬学校。
2.望城经济开发区企业录用的符合条件的适龄儿童原则上安排就读南亚望城学校;农民工适龄子女凭居住证地址到相应的街道学校就读。
3.根据学区划分,高一高一新生将携带2020年8月4日至5日新生入学所需的资料,前往学区内相应学校进行现场招生和资料审核。家长和学生应配合学校做好疫情防控检查工作。(有中高危地区旅游史的学生和家长,在报名前14天内,请主动电话向学校说明,协商报名时间。)
4.当部分学校因学生快速增长导致学位严重不足而无法接收转学生时,区教育局将进行整体调整。具体注册方式和时间将适时在“望城教育”微信微信官方账号公布。
02
以二手房为入住依据的业主,必须提供合法有效的购房合同和发票。
03
根据教育信息化发展的需要,为加快智慧校园建设试点工作,根据学校办学规模和特点,按照家长自愿报名的原则,决定:
1.以下学校开设七年级信息课程改革班(限学区内招生):湖南师范大学高中兴城实验学校、长郡月岛学校、周南望城学校、王一外国语学校;
2.王一外国语学校七年级开设英语和日语双外语教学班(全区招收40名学生);
3.经区教育局批准的体育艺术后备人才基地可以根据批准的计划为全区选拔后备人才。具体评选方案和结果将适时在望城教育微信官方账号发布。
04
相关城区“保障性安居工程基础设施工程”区域内的学区配套设施,按区政府指示文件执行。
05
咨询电话:
投诉电话号码:
咨询时间:
上午9:00-下午12:00-下午5: 30
其他与招生有关的业务咨询,请拨打各学校(学区)的电话(见学区划分表)。
06





月亮岛地区与高唐岭地区学区划分示意图

▲月亮岛地区小学区示意图

▲月亮岛地区中学区示意图

▲高唐岭地区小学区示意图

▲高唐岭区中学区示意图
1.《望城区公众信息网 速看!2020年望城区学区划分公布啦~》援引自互联网,旨在传递更多网络信息知识,仅代表作者本人观点,与本网站无关,侵删请联系页脚下方联系方式。
2.《望城区公众信息网 速看!2020年望城区学区划分公布啦~》仅供读者参考,本网站未对该内容进行证实,对其原创性、真实性、完整性、及时性不作任何保证。
3.文章转载时请保留本站内容来源地址,https://www.lu-xu.com/shehui/1122877.html




