
方法
- 打开C4D应用程序

- 进入后绘制一个正方体模型

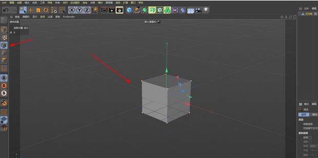
- 然后在左侧选中转化为可编辑对象

- 将其切换到集血权剧式独据点模式,然后选中快捷键0进行框选,如图所示,即可选择全部点。

- 按住ctrl的同时单击边模式,即可全选边。

- 最后按住ctrl的同时单击面模式,即可全选面。

1.《C4D如何在点线面之间来回切换 C4D如何多选线》援引自互联网,旨在传递更多网络信息知识,仅代表作者本人观点,与本网站无关,侵删请联系页脚下方联系方式。
2.《C4D如何在点线面之间来回切换 C4D如何多选线》仅供读者参考,本网站未对该内容进行证实,对其原创性、真实性、完整性、及时性不作任何保证。
3.文章转载时请保留本站内容来源地址,https://www.lu-xu.com/keji/3358994.html