提示:
仅仅..
中考的录取分数线是固定的
能上自己喜欢的高中多少分?
分数线已经放出
家长和考生请仔细看
汕头普通高中
新生录取分数
第一批文件
国家示范性普通高中
华师附中:776分
中心城市
晋中:749分,统考指标学生最低735分;
汕头一中:计划生,720分,统考指标生最低705分;
闫淮:计划生685分,统考指标生最低662分;
林百欣:674分,统一指数学生最低分637分;
华侨中学:648 ,统考指标学生最低分627 ;
朝阳实验学校:分数线752分;
免费770分;公费750分752分
全费:730分,736分
林百欣:艺术生622分;
省级普通高中录取
汕头东下中学625分,114分,29分。
大豪华侨中学594分83分516分61分
汕头实验学校,590,57,532,68
汕头市东下中学551分及以上的学生全部录取
汕头市东下中学扩招550分90人
汕头二中:547,28,493,63
金禧中学有540,95名学生,482名学生和23名学生
汕头实验中学有美术特长生425人,在校生75人
汕头市第二中学音乐特长生404分
广二十龙湖高中:379分,68位数
广二十龙湖高中体育特长生361分
朝阳一中明光学校592分
汕头东厦中学音乐特长生评分555
金禧中学将招生人数增加了460人
广二十龙湖高中美术特长生357分
汕头实验中学音乐特长生315分
在与志愿者比较分数后,
你的朋友知道自己考上了哪个高中吗?
嘿,还是不明白?太紧张看不清楚?
难以置信的幸福?
那你放心,往下看↓ⅵ

7月10日12: 00起,
考生可以查看自己的录取结果
考生可以访问汕头教育信息网
检查我的录取结果
祝贺所有被理想高中录取的学生
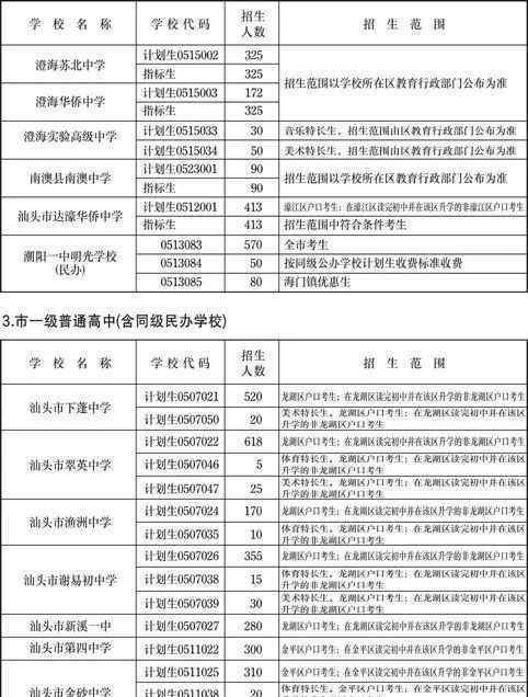
下面是汕头中考招生计划,供大家查询
2018年汕头市高考招生计划目录
信息仅供参考,以部门文件为准。






ID:绿满肠蛟鱼
1.《汕头一中分数线 汕头中考分数线刚刚发布!金中计划749分、指标735分!》援引自互联网,旨在传递更多网络信息知识,仅代表作者本人观点,与本网站无关,侵删请联系页脚下方联系方式。
2.《汕头一中分数线 汕头中考分数线刚刚发布!金中计划749分、指标735分!》仅供读者参考,本网站未对该内容进行证实,对其原创性、真实性、完整性、及时性不作任何保证。
3.文章转载时请保留本站内容来源地址,https://www.lu-xu.com/junshi/1740548.html