浙自然资源函[2019]47号
市、县(市、区)自然资源、农业和农村、住房和城乡建设主管部门:
根据《省委改革办公室关于做好群众办企业“一件事”的通知》(浙改办发〔2019〕34号)要求,我们编制了《农民建房“一件事”指南》,现印发给你们,请在全国范围内认真贯彻执行。
附件:《浙江省农民建房一件事》指南
浙江省自然资源部浙江省农业和农村事务厅
浙江省住房和城乡建设厅
2019年7月29日
浙江省农民建房“一件事”指南
本指南所称农民建房,是指农村村民在其宅基地上建造住宅的建设活动。农民新村集中联合建设应当按照有关法律法规和工程建设项目审批制度规定的程序办理审批手续。
一个
一.适用范围
适用对象:农村村民
涉及事项:农村村民住宅用地审查(含资质审查)、建设用地规划许可证、农村建设规划许可证、建设工程(含临时建设)规划许可证发放、建设工程施工许可证、四房确定(放样)
一个
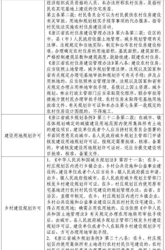
二、法律依据



一个
第三,受理机构
乡(镇)人民政府、街道办事处
村集体经济组织或者村民委员会可以就农村房屋建设的审批、土地使用、规划核实等事项为村民提供代理服务。
一个
四.决策机构
乡(镇)人民政府、街道办事处:农村村民住宅用地审查(含资质审查)、农村建设规划许可、四房确定(放样)。
区、市、县(市、区)自然资源主管部门:核发建设用地规划许可证和建设项目(含临时建设)规划许可证。
区、市、县(市、区)建设行政主管部门:建设工程施工许可证。
根据《浙江省农村房屋建设管理办法》,乡(镇)人民政府和街道办事处可以接受区、市、县(市、区)人民政府及其有关部门的委托,实施相关行政许可。
一个
V.申请条件
一般要求:申请人应符合相关资质;农村住房建设应符合国家土地之间的规划空(包括目前正在实施的各类法定规划)及相关控制要求,科学选址,充分利用原有宅基地、空闲置土地及村内其他现有建设用地和未利用土地,不占用或尽量少占用耕地,不占用永久性基本农田;位于各级自然保护区、国家公园、风景名胜区或者历史文化名镇、名村、传统名村等区域的,应当符合相关保护规划;严格控制农村房屋的面积、建筑面积、建筑层数和总建筑高度,严格执行“一户一房”制度,新建房屋时拆除旧的;不得在地质灾害隐患处建房,严格控制地质灾害易发区,不得利用山坡建房。如果确实无法避免,则应在满足安全要求后再修建;涉及占用农用地的,需办理农用地转用审批手续;涉及占用林地的,按照林业管理的有关法律法规和国家、省的有关规定办理占用林地审批手续;无房、危房、符合社会救助条件的申请人可优先获得审批。
具体要求:区、市、县(市、区)人民政府及其有关部门应当因地制宜,制定并公布农民建房申请条件。
一个
不及物动词申请材料


一个
七、申请表样式
为了推进农民住房建设的“一事一议”,将农民住房宅基地审批表拆分为申请表和内部审核表。申请表样式详见附件一(可根据实际情况对申请表进行局部调整),内部审核表由地方根据机构设置和行政许可事项制定。


一个
八.接受申请
材料完成后,在线或现场申请
一个
九.处理程序
(一)农村村民向户籍所在地的农村集体经济组织或者村民委员会提出建房书面申请,经农村集体经济组织或者村民委员会讨论通过并公布。
(二)经农村集体经济组织或者村民委员会批准,向乡(镇)人民政府、街道办事处或者在政府服务网络上提交申请材料。
(三)地方人民政府及其农业和农村、自然资源、建设主管部门等部门结合实际设立机构,牵头部门会同有关单位办理相关事宜。符合农民申请住房资格条件的,在城市建设用地范围内,核发建设用地规划许可证和农村村民住宅用地审核批准文件;建房用地经批准后,申请人选择住房和城乡建设部门提供的农村房屋设计总图册或自行委托上传农村房屋设计图纸,核发建设工程规划许可证。在乡、村规划区内,应当核发乡村建设规划许可证和乡村村民住宅用地审核批准文件。
(4)在所有相关施工许可和批准获得批准后,申请人应预约申请放样。
一个
X.流程图

一个
XI。处理方法
全部材料验收后进行处理
一个
十二.竣工期限
总计不超过30个工作日
一个
十三.收费依据和标准
不收费
一个
十四.行政相对人的权利和义务
(一)依照法定条件和标准,申请人享有依法取得行政许可的平等权利,行政机关不得歧视。
(二)行政机关依法作出不予行政许可的书面决定的,应当说明理由,告知申请人依法享有申请行政复议或者提起行政诉讼的权利。
(三)行政许可直接涉及申请人与他人之间重大利益关系的,行政机关在作出行政许可决定前,应当告知申请人和利害关系人要求听证的权利;申请人或者利害关系人自被告知听证权利之日起五日内申请听证的,行政机关应当在二十日内组织听证。
(四)申请行政许可时,申请人应当如实向行政机关提交有关材料,反映真实情况,并对申请材料实质性内容的真实性负责。
一个
十五.咨询渠道
村民委员会、乡(镇)人民政府和街道办事处
一个
十六.监督投诉渠道
市、县(市、区)人民政府,乡(镇)人民政府,街道办事处,当地农业和农村、自然资源、建设行政主管部门
1.《浙江省农业农村厅 浙江省自然资源厅 浙江省农业农村厅 浙江省住房和城乡建设厅关于印发农民建房“一件事”办事指南的通知》援引自互联网,旨在传递更多网络信息知识,仅代表作者本人观点,与本网站无关,侵删请联系页脚下方联系方式。
2.《浙江省农业农村厅 浙江省自然资源厅 浙江省农业农村厅 浙江省住房和城乡建设厅关于印发农民建房“一件事”办事指南的通知》仅供读者参考,本网站未对该内容进行证实,对其原创性、真实性、完整性、及时性不作任何保证。
3.文章转载时请保留本站内容来源地址,https://www.lu-xu.com/junshi/1388913.html

















