近日,有教材发行商反映称,内蒙古锡林郭勒盟财政资金购买的英语教材下发后,却又要求学生自掏腰包再购买另一套美国引进的英语教材,而老师上课使用的正是后一种教材。相关方认为,这导致560余万元财政资金被浪费。

上游新闻记者致电内蒙古教育厅基础教育处处长曹轶明,其表示上述消息并不属实,目前自治区纪委、自治区教育厅、锡林郭勒盟教育局等机构正在调查此事。
4月17日,锡林郭勒盟教育局副局长孙艳回复记者称,被举报的情况并不属实,对于哪些情况不属实,她表示正在开会随即挂断电话。
此前报道
近日,发行商告诉《中国经营报》记者,通过教材选用程序,仁爱版英语教材自2005年至今,都是当地“官方”教材,但自2017年秋季学期开始,当地在继续采购仁爱版教材的同时,却要求学生自费购买人教版新目标英语教科书及资料。
2021年3月末,当地多个学校的老师、班主任、校长也向记者证实,这一情况确实已经存在三四年,他们学校在下发仁爱版教材后,并不使用,而是另行再购买人教版新目标英语教材。当地新华书店教材科负责人也向记者证实了上述情况。
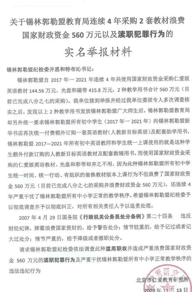
上游新闻记者获得的一份举报材料显示,锡林郭勒盟2017一2021年连续4年共使用国家财政资金釆购仁爱版英语教材144.56万元,光盘和磁带415.8万元,两种教学用书合计560万余元。
1.《内蒙古锡林郭勒弃用560万元教材 要求学生自费另买?当地官员回应》援引自互联网,旨在传递更多网络信息知识,仅代表作者本人观点,与本网站无关,侵删请联系页脚下方联系方式。
2.《内蒙古锡林郭勒弃用560万元教材 要求学生自费另买?当地官员回应》仅供读者参考,本网站未对该内容进行证实,对其原创性、真实性、完整性、及时性不作任何保证。
3.文章转载时请保留本站内容来源地址,https://www.lu-xu.com/junshi/1349312.html