七年级生物复习资料(上)
1.生物学研究生命现象和生命活动规律的科学。
2.生物的基本特征是:①生物需要营养。②生物可以呼吸。③生物能对外界刺激有反应。④生物能可以排出体内产生的废物。⑤生物能生长和繁殖。⑥所有生物都具有遗传和变异的特点。⑦除病毒外的所有生物都是由细胞组成的。
3.调查方法的要求是:①明确调查目的。(2)确定调查对象。③制定合理的调查方案。对调查生物进行分类的方法有:①根据形态结构进行分类。②按生活环境分类。③按用途分类。
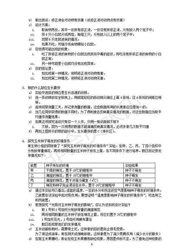
4.生物圈是指地球上所有生物及其环境的总和。生物圈的厚度是20公里。包括大气层底部,大部分水圈和岩石圈表面。
5.生物圈为生物生存提供的基本条件是:①养分。②阳光。③空 qi。④水。⑤适宜的温度。⑥一定存活时间空。
6.生态因素包括非生物因素和生物因素。非生物因素有光、温度、水、空气体、土壤等。生物因素是指影响某一生物体生命的其他生物体。生物之间有一些关系,比如捕食、竞争、合作、寄生。

7.生物体在适应环境时也会影响环境。
8.生态系统是指在一定的空范围内,由生物和环境构成的统一整体。生态系统分为生物部分和非生物部分,其中植物是生产者,动物是消费者,细菌和真菌是分解者。非生物成分有阳光、空气体、水、温度等。生产者和消费者之间有吃和被吃的关系,构成食物链。多个食物链形成一个食物网。生态系统具有一定的自动调节能力。最大的生态系统是生物圈。森林生态系统被称为绿色水库。在生态系统中,植物体内的能量和有毒物质最多:动物越高,含有的毒素越多。
9.常用的实验仪器是放大镜和显微镜。显微镜中调节光强的结构是快门和反射镜。光线强时选择平面镜和小光圈;光线较弱时选择凹面镜和大光圈。调整物像清晰度的结构是精细的准聚焦螺旋;在显微镜下观察的材料必须薄而透明;看到的物体有倒像和倒像。当你用眼睛观察时,你用左眼和右眼看;当镜筒下降时,眼睛应注意物镜,避免物镜与载玻片碰撞。污渍出现的结构有三种,分别是目镜、物镜和载玻片;视野不亮的原因有:①学生遮挡光线;②物镜和光圈与光孔不对准;③反光板光线不对。如果视野中的右上角图像移动到中心,载玻片样本应移动到右上角。
10.显微镜的放大率=目镜和物镜放大率的乘积。显微镜放大倍数越大,细胞数量越少,细胞体积越大。放大倍数越小,看到的细胞越多,细胞体积越小。
11.植物细胞的临时装载方法包括以下步骤:(1)切片清洗。②滴清水。③材料。④铺展木材。⑤覆盖薄膜(避免过程中出现气泡)。⑥染色(稀碘溶液染色)。如果动物细胞是临时加载制作的,唯一不同的是第二步应该是滴生理盐水。
12、生物体结构和功能的基本单位是细胞。植物细胞的结构由细胞壁、细胞膜、细胞质和细胞核组成。动物细胞结构由细胞膜、细胞质和细胞核组成。植物细胞质中有叶绿体、液泡和线粒体。动物细胞质中有线粒体,但动物细胞中没有细胞壁、液泡和叶绿体。控制物质进出的结构是细胞膜,含有遗传物质的结构是细胞核,含有酸甜物质的结构是液泡。叶绿体可以进行光合作用;能呼吸的是线粒体。
13.植物细胞中的能量转换器是叶绿体和线粒体。动物细胞中的能量转换器是线粒体。叶绿体将光能转化为化学能;线粒体将化学能转化为热能,其中一部分用于生命活动。
14.多莉羊出生期间的生活经历:母羊A提供无籽蛋;母羊B提供细胞核;母羊C提供发育的场所(子宫);多莉看起来几乎和母羊B一模一样,说明生物遗传信息的中心是细胞核。细胞核中有染色体,人体体细胞中有23对,水稻体细胞中有12对。染色体由DNA和蛋白质组成,DNA中有许多小片段。这些小片段被称为基因,是遗传物质的最小单位,决定着生物体的特性。所以生物遗传信息是:受精卵细胞-细胞核-染色体- DNA -基因。
15.由于细胞分裂,细胞数量增加;由于细胞生长,细胞体积增加。
16.细胞分化结果:形成不同的组织。组织的概念是指由许多形态相似、结构和功能相同的细胞组合而成的细胞群。器官进一步由组织组成。器官是由不同的组织按照一定的顺序组合而成的。系统是由器官组成的。系统的概念是指多个器官以一定的顺序完成一种或几种生理功能的组合。
17.动物体有四种:上皮组织、结缔组织、肌肉组织和神经组织。上皮组织的作用是保护和分泌;结缔组织的功能是保护、连接、支持和营养。肌肉组织的功能是收缩和舒张;神经组织的作用是感受刺激,产生兴奋,进行兴奋。
18.单细胞草履虫呼吸有表面膜;食物消化靠食物液泡;对外界刺激的反应是趋利避害,也叫烦躁。
19.藻类的特点是结构简单,根、茎、叶无分化;苔藓植物的特点是植株短小,茎、叶分化,但没有根,称为假根,只起固定作用。是监测空空气污染程度的指示植物;蕨类植物的特点是高大的植物,有真正的根、茎和叶。身体里有传导组织。藻类、藓类、蕨类是孢子繁殖,也叫孢子植物。
20.裸子植物种子的特点是:种子裸露,外表无果皮包衣;被子植物种子的特点是:种子不裸露,外表有果皮包被。裸子植物和被子植物的共同点是都产生种子。
21.芸豆种子和玉米种子的结构相似性是:都有种皮和胚;胚是新植物的幼虫,包括胚根、下胚轴、胚芽和子叶。两者的区别在于:①芸豆是子叶的贮藏营养,玉米是胚乳的贮藏营养。②菜豆子叶2片,玉米子叶1片。③芸豆无胚乳,玉米有胚乳。
22.种子萌发的环境条件是:充足的空空气、一定的水分和适宜的温度。种子萌发的自身条件是种子完整,已过休眠期,胚是活的。种子发芽率=发芽种子数/待测种子数*100%。
23.植物根系生长最快的部分是生长区,即伸长区,吸收水分和无机盐的主要部分是成熟区,分裂能力强的分生组织是分生组织区。植物生长最需要含氮、磷、钾的无机盐。
24.花结构的主要部分是:雄蕊和雌蕊,又称雄蕊;授粉是指花药中的花粉落在雌蕊柱头上的过程。受精是指精子和卵细胞结合形成受精卵的过程。花结构中能继续发育的是子房,将来会发育成果实,子房壁发育成果皮,胚珠发育成种子,珠被发育成种皮,受精卵发育成胚。
25.在木本植物的茎结构中,韧皮部有一个筛管,从上到下输送有机质;②形成层细胞分裂能力强,新韧皮部不断向外产生,新木质部不断向内产生。木本植物的茎之所以能一年比一年粗,是因为形成层。(3)木质部有木质纤维和导管。木质纤维使茎干在支撑上变得强壮有力,导管将水从底部输送到顶部。
26、蒸腾作用是指水分以水蒸气的形式从活植物表面流失到大气中的过程。蒸腾作用的主要器官是叶子。植物99%的水分用于蒸腾,1%用于生命活动。
27.叶由表皮、叶肉和叶脉组成。表皮上有表皮细胞和保卫细胞。每对保卫细胞之间空间隙有一个气孔,是植物气体交换的窗口,保卫细胞和叶肉都可以进行光合作用。静脉里有导管和滤网。
29、光合作用是指绿色植物通过叶绿体,利用光能、二氧化碳和水转化为有机物来储存能量,并释放氧气。光合作用的公式是:二氧化碳+水-有机物+氧气。光合作用的原料是二氧化碳和水;光合作用的条件是:光和叶绿体;光合作用的产物是有机物和氧气;光合作用的场所是叶绿体;光合作用的本质是产生有机物和储存能量。***
30.在光照下绿叶生产淀粉的实验中,①将天竺葵放在黑暗的地方一天一夜,目的是带走叶子原有的淀粉,跑出去。②遮荫叶的目的是在遮荫部分看不到光,在非遮荫部分看到光,从而形成对照实验。(3)在酒精中加热叶片的目的是为了避免酒精挥发燃烧,影响实验。酒精变绿,树叶变黄变白。(4)结果是将碘溶液滴在黄色的叶子上,发现没有遮荫的叶子变成蓝色,而有遮荫的叶子仍然是黄白色。实验表明,叶片在光照下可以通过光合作用产生淀粉。光合条件需要光。
31.呼吸作用是指植物吸收空气体中的氧气,将体内有机物分解为二氧化碳和水,并释放能量的过程。呼吸的公式是:有机物+氧气——二氧化碳+水+能量。呼吸的原料是有机物和氧气;呼吸的产物是二氧化碳和水;呼吸的本质是:分解有机物,释放能量;呼吸可以在所有的活细胞中进行。光合作用发生在含有叶绿体的细胞中和白天。






























篇幅原因今天的资料先分享一些内容,需要完整的文档或者需要其他科目复习资料或者有什么学习和教育方面的问题,比如孩子成绩不好提高,偏科严重,学习兴趣不高;
你可以在微信搜索栏里输入“jiyifa663”,添加我的微信,免费查看更多关于教育、学习方法、评分技巧、培养学习兴趣的信息!帮助孩子找到合适的学习方法。老师也会时不时的提供免费的公益班。家长可以让孩子在课间听,肯定对孩子有好处

1.《初中生物总复习资料 初中生物总复习资料(知识点)》援引自互联网,旨在传递更多网络信息知识,仅代表作者本人观点,与本网站无关,侵删请联系页脚下方联系方式。
2.《初中生物总复习资料 初中生物总复习资料(知识点)》仅供读者参考,本网站未对该内容进行证实,对其原创性、真实性、完整性、及时性不作任何保证。
3.文章转载时请保留本站内容来源地址,https://www.lu-xu.com/junshi/1270811.html



















