2月20日,河南省重点工程建设网发布了《2020年河南省重点建设项目清单》,并回复“河南省2020年重点项目”下载完整清单EXCEL。
上榜项目980个,总投资3.3万亿。2020年计划完成投资8372亿元,涵盖产业转型发展、创新驱动、基础设施、新型城镇化、生态环保、民生社会事业六大领域,其中计划完成项目147个,续建项目481个,计划新增项目335个,前期项目17个。
其中,智能项目:
鹤壁5G产业园总建筑面积15万平方米,入驻5G研发、5G应用企业200家,主要建设5G+智慧城管、智能停车场等应用场景鹤壁市淇滨区北京邮电大学5G网联自动驾驶项目主要建设通信模组、边缘计算设备等5G产品生产基地以及智能网联车辆检测中心,主要产品包括自动驾驶清扫车、智慧交通+5G红绿灯等许昌市城乡一体化示范区华鼎电气5G智慧杆塔高新技术园区项目总建筑面积18万平方米,主要建设标准化厂房、库房以及展示中心、研发中心等配套设施。主要研发生产电力、铁路等集成智慧灯杆系统产品,年生产灯杆5000基,通讯塔500基驻马店市西平县新天科技股份有限公司新天智慧能源科技产业园项目总建筑面积20万平方米,年产200万套智慧能源管理系统以及400万套智慧能源网配套仪表郑州高新技术产业开发区漯河市信达城市建设投资有限公司智慧流体产业园总建筑面积18万平方米,主要建设智能工厂,办公研发中心、高分子材料中心、智能仓储中心为一体的科技智慧产业园区漯河市开发区许昌东城区继元科技产年产5000套大型智能智慧照明设备项目总建筑面积3.5万平方米,主要建设智慧照明生产线厂房、物流交换中心、电子商务交易中心以及科研综合楼,年产大型智能照明设备等智慧产品5000套许昌东城区金马综合国际智慧物流港总建筑面积70万平方米,主要建设公铁联运示范工程、高端电子交易中心、大宗商品分拨中心、高端智能加工基地、大数据信息化中心、供应链金融中心、智慧物流中心、创业孵化基地配套服务中心等(不含商品住宅开发)郑州市新密市巩义市融创云智大数据产业示范区总建筑面积160万平方米,主要建设以大数据为核心,集信息服务、金融科技等多领域联动的智慧云生态示范区(不含商品住宅开发)巩义市鲁山县全域旅游建设项目含尧山-大佛5A级景区,画眉谷、墨子文化旅游区等4A级景区全面提升改造;尧山文化旅游综合体、想马河景区、平沟生态小镇等新建;阿婆寨景区配套设施升级改造;全县智慧旅游等(不含商品住宅开发)平顶山市鲁山县卧龙岗武侯祠文化园建设项目总建筑面积3.5万平方米,主要建设南北游客中心、武侯里文化主题街区、智慧文化论坛、卧龙广场、停车场、引水上岗水系工程、诸葛亮躬耕地公园以及区域基础设施提升工程和景区光亮工程(不含商品住宅开发)南阳市卧龙区柏友荟康养综合体项目总建筑面积6.2万平方米,一期将租赁地改建为集公共活动社区、康复治疗区、自理区等为一体的养老服务机构;二期将租赁楼改建为集门诊急救、检查、检验、住院为一体的综合性医院;三期利用黄龙山健康智慧特色小城镇建设养生基地(不含商品住宅开发)焦作市山阳区恒大(河南周口)现代农业产业园主要建设20万平方米高科技智慧温室、1251栋标准大棚、529栋日光大棚及5000平方米0号温室周口市东新区河南省百城建设提质舞钢试点工程东环路、西环路、北环路、智慧大厦、市民中心、薄冲棚户区改造、城区道路建设工程,城市供水、燃气、园林绿化、污水处理、垃圾处理、医疗卫生、教育等基础设施建设项目平顶山市舞钢市宝丰县百城提质工程主要包括城区主干、支干路网建设及提档升级改造、地下综合管廊建设,智慧城市建设,城市供水、燃气、园林绿化、污水处理、垃圾处理、医疗卫生、教育等基础设施建设等平顶山市宝丰县新乡县智慧新城项目总建筑面积50万平方米,主要建设新乡县规划展示中心、智慧新城展示体验中心、商务办公、健康养老、公共文化设施、景观绿化升级、生态游园以及区域内道路管网、雨污水处理、湖泊及相关水系工程等基础配套设施(不含商品住宅开发)新乡市新乡县
其中,大数据项目:
中原云都数据湖产业园项目总建筑面积4万平方米,主要建设数据中心、数据加工厂、大数据研究中心、大数据应用中心及配套设施许昌市禹州市云湖智慧城一期总建筑面积40万平方米,主要建设以围绕龙子湖大数据金融岛为重点的云计算大数据、大数据科技服务、技术应用、服务配套等产业(不含商品住宅开发)郑州市郑东新区华中区健康医疗大数据产业基地建设项目主要建设微生物企业总部港、微生物组基因大数据中心、世界微生物大数据联盟单位郑州分中心、中国人体微生物资源中心、中科院院士专家孵化基地及相关配套设施等(不含商品住宅开发)郑州市荥阳市周口市大数据产业园建设项目总建筑面积4万平方米,主要建设大数据产业园区、周口云计算中心及配套设施周口市东新区中国移动通信集团河南有限公司中移在线数字服务生态集群项目总建筑面积10万平方米,主要建设云创大厦、数字公寓、数创大厦、数据中心以及工业大数据、旅游大数据及中海物业数据建设等(不含商品住宅开发)洛阳市洛龙区焦作腾云电子商务有限公司数字经济产业园二期项目总建筑面积12万平米,主要建设大数据云计算中心、检验检测中心、电子商务结算中心等(不含商品住宅开发)焦作市城乡一体化示范区河南(开封)华录科技园中原数据湖总建筑面积15万平方米,主要建设光磁一体化数据中心、大数据展厅、众创空间、数据湖基础设施、创业大厦、众创空间、大数据研究院等(不含商品住宅开发)开封市城乡一体化示范区中国供销﹒豫中农产品批发电商园总建筑面积70万平方米,新建冷库及周转库、辣椒专业交易批发市场、农产品综合批发市场、烘干仓房、交易服务中心、电商大数据中心、认证及研发中心、其他综合服务区漯河市临颍县金马综合国际智慧物流港总建筑面积70万平方米,主要建设公铁联运示范工程、高端电子交易中心、大宗商品分拨中心、高端智能加工基地、大数据信息化中心、供应链金融中心、智慧物流中心、创业孵化基地配套服务中心等(不含商品住宅开发)郑州市新密市郑州锅炉研发中心总部项目总建筑面积6.5万平方米,主要建设郑州市级博士后创新实践基地、热动产业电子商务中心、国际贸易中心、大数据中心、国际研发中心总部等郑州高新技术产业开发区巩义市融创云智大数据产业示范区总建筑面积160万平方米,主要建设以大数据为核心,集信息服务、金融科技等多领域联动的智慧云生态示范区(不含商品住宅开发)巩义市漯河市商务中心区大数据产业园项目总建筑面积9.24 万 平方米,主要建设大数据产业园(不含商品住宅开发)漯河市西城区台前县现代农业产业园项目流转土地3200亩,总建筑面积100万平方米,主要建设智能温室育苗厅(含大数据中心)、模块大棚新型保温拱棚约400个及配送物流中心、加工生产厂房、园区大门等设施,建设286个光伏智能大棚,在大棚顶部建设5.9兆瓦光伏发电设施濮阳市台前县洛阳农机装备制造业创新中心能力建设一期项目主要建设农机装备实验室、中试验证基地及测试平台,构建“互联网+农机作业数据平台”即农机大数据平台,建设旱田、水田全程机械化示范验证基地,孵化1-2家高技术企业洛阳市伊滨区省高级人民法院办公用房改造和审判法庭建设项目改造办公用房1.5万平方米;新建审判法庭及业务用房6.35万平方米,主要建设大、中、小法庭以及合议室、调解室、听证室等各类审判服务用房,执行指挥中心、大数据中心、地下停车、人防及设备用房等郑州市金水地区

其中,人工智能项目:
郑州唐达机器人产业园(国家863郑州新密科技创新园)项目总建筑面积40万平方米,主要建设国家863孵化基地、机器人与人工智能研发办公、厂房及其他配套设施等郑州市新密市鹤壁市示范区人工智能产业园总建筑面积28.5万平方米,主要建设机器人与人工智能平台的研发和生产基地鹤壁市城乡一体化示范区河南卡为智能科技有限公司河南智能终端制造产业园项目总建筑面积25万平方米,新建标准化厂房、办公楼等,主要生产智能手机及人工智能化研发新乡市原阳县郑州荥阳人工智能产业科创园建设项目总建筑面积52万平方米,主要建设人工智能创新创业中心、智能机器人培训会务和路演中心、人工智能展示和技术交易服务中心、人工智能未来生活体验中心及相关配套设施等(不含商品住宅开发)郑州市荥阳市郑州新郑综合保税区(郑州航空港区)建设投资有限公司海归小镇暨领航科学城项目总建筑面积209万平米,主要建设国际创客城、海归小镇和人工智能产业园三个功能分区和一个生活配套分区(不含商品住宅开发)郑州航空港经济综合实验区各省直属市县(市)的项目数和年度投资目标为(不含跨领域项目和捆绑项目):

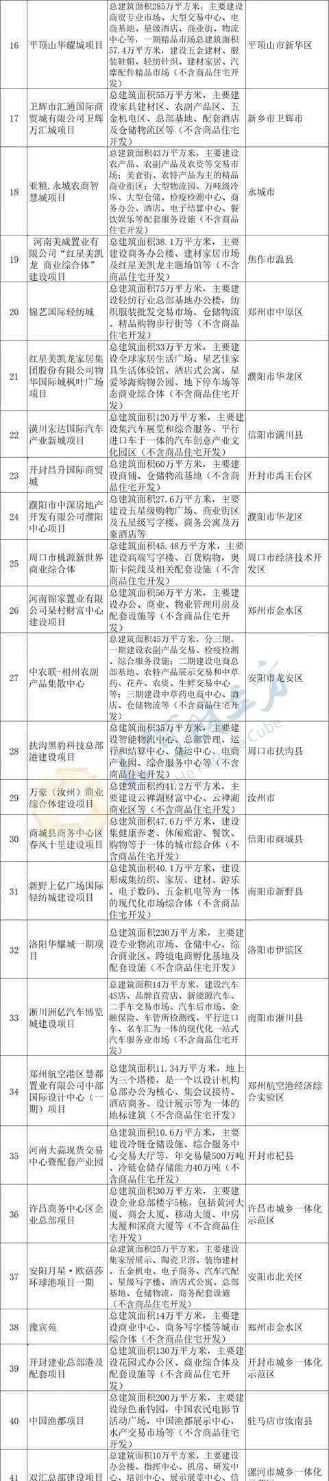
随附完整列表:



































-[公益活动]-
-[城市大脑]-
制片人:李祥子
1.《河南省建设工程信息网 2020年河南省8372亿重点建设项目(全名单)》援引自互联网,旨在传递更多网络信息知识,仅代表作者本人观点,与本网站无关,侵删请联系页脚下方联系方式。
2.《河南省建设工程信息网 2020年河南省8372亿重点建设项目(全名单)》仅供读者参考,本网站未对该内容进行证实,对其原创性、真实性、完整性、及时性不作任何保证。
3.文章转载时请保留本站内容来源地址,https://www.lu-xu.com/junshi/1095646.html









