第一章 力

第二章 直线运动

第三章 牛顿运动定律

第四章 物体的平衡

第五章 曲线运动

第六章 万有引力定律

第七章 机械能

第八章 动量

第九章 机械振动

第十章 机械波

第十一、十二章 分子热运动能量守恒 固体、液体和气体

第十三章 电 场

第十四章 恒定电流

第十五章 磁场

第十六章 电磁感应

第十七章 交变电流

第十八章 电磁场和电磁波

第十九章 光的传播

第二十章 光的波动性

第二十一章 量子论初步

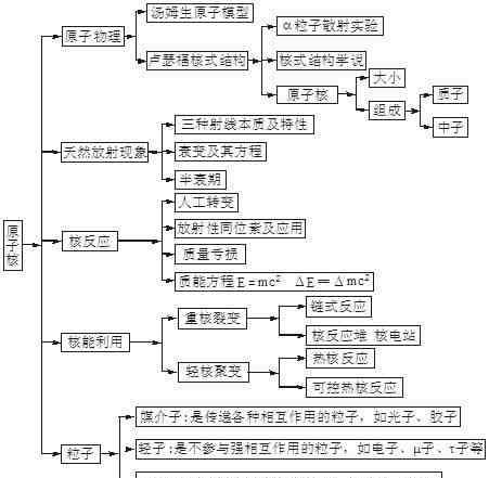
第二十二章 原子核

1.《高中物理知识框架图 高中物理知识结构图,存在手机上,慢慢看!》援引自互联网,旨在传递更多网络信息知识,仅代表作者本人观点,与本网站无关,侵删请联系页脚下方联系方式。

2.《高中物理知识框架图 高中物理知识结构图,存在手机上,慢慢看!》仅供读者参考,本网站未对该内容进行证实,对其原创性、真实性、完整性、及时性不作任何保证。

3.文章转载时请保留本站内容来源地址,https://www.lu-xu.com/jiaoyu/51237.html