自家户口对应哪个小学和中学,粑粑麻麻都清楚了吗?2017上海16区幼升小、小升初对口地段表完整版整理如下,家长们赶紧看过来~2017年徐汇小学对口地段表
序号学校名称学校性质招生地段学校地址1上海市徐汇区向阳小学公办慎成里居委、肇嘉浜居委、陕西居委、建新居委、永康居委、息村居委襄阳南路388弄15号2上海市徐汇区建襄小学公办建岳居委、太原居委、永太居委、永嘉新村居委、建新居委、息村居委岳阳路255号;嘉善路177号3上海市徐汇区高安路第一小学公办上海新村居委、高安居委、康平居委、安亭居委 吴兴居委、宛平居委、德昌居委、广元居委康平路4弄9号;宛平路231号4上海市徐汇区第一中心小学公办嘉善居委、肇嘉浜居委、桃源村居委、张家弄居委、永康居委、永太居委、陕西居委、复中居委嘉善路5号5上海市位育实验学校公办九年一贯制东湖居委、延庆居委、陕新居委、新乐居委、复襄居委、淮海居委、淮中居委长乐路455号6上海市徐汇区世界小学公办复永居委、武康居委、华康居委、兴武居委、天平居委、金波居委、安福居委、春华居委、淮中居委武康路280弄2号7上海市徐汇区爱菊小学民办民办学校区内招生安福路247号8上海市徐汇区汇师小学公办文定居委、汇站居委、潘家宅居委、陈家宅居委、世纪豪庭居委文定路170号;徐虹北路38号9上海市徐汇区虹桥路小学公办乐山一村居委、乐山二三村居委、乐山四五村居委、乐山六七村居委、乐山八九村居委、番禺居委、虹二居委、虹交居委番禺路901号10上海市徐汇区光启小学公办殷家角居委、零陵居委、科汇居委、启明居委、徐汇新村居委、沈马居委、王家堂居委、南赵巷居委、汇翠居委、名园居委、上体居委零陵路811号11上海市徐汇区日晖新村小学公办日晖新城居委、日晖二村居委、日晖五村居委、日晖六村一居委、日晖六村二居委、大木桥路三居委、大木桥路四居委、康巨居委、茶陵居委零陵北路88号12上海市教育科学研究院实验小学公办肇一居委、上影居委、景泰居委、恒益居委、日晖七村居委、大木桥路五居委、平江居委、医清居委、西木北居委、肇清居委正阳路16号;炎虹路77号13上海市徐汇区江南新村小学公办江南新村居委、枫林新村居委、西木南居委、尚海湾居委大木桥路600弄49号14上海交通大学附属小学公办西塘居委、东塘居委、南丹居委、交大居委、柿子湾居委南丹路387号15上海市徐汇区东二小学公办东安二村一居委、沈家里居委、东安四村居委、黄家宅居委、宛南新村第一二居委、宛南三村居委、宛南四村居委、宛南五村居委、宛南六村居委、庄家宅居委、尚海湾居委、华容路居委、徐汇苑居委、东安苑居委宛平南路908弄2号16上海市徐汇区求知小学公办桂康居委、康健路居委、习勤居委、薛家宅居委、西街居委、科苑居委、九弄居委、中海馨园居委、梓树园居委、月河居委、金谷园居委、漕溪南一村一居委、漕溪南一村二居委、漕溪新村四村居委、凯翔居委、宏润花园居委、漕东居委、佳友居委、华富居委习勤路91号;漕东支路115号17上海市徐汇区东安三村小学公办沈家里居委、东安一村北居委、东安一村南居委、张家浜肇谨居委、安康居委、谨斜居委、振兴居委 、张东居委、 天钥新村第一二居委、天钥新村三居委、天钥新村四居委、 龙山新村一居委、龙山新村二居委、爱华居委、汇园居委、 四季园居委天钥新村27号18上海市徐汇区田林小学公办田林一二村居委、田林三四村居委、田林五六七居委、田林八九十居委田林路63号19上海市徐汇区田林第一小学公办田林八九十居委、千鹤二四居委、千鹤三居委、千鹤五居委、长春居委柳州路620号20上海市徐汇区田林第三小学公办田林十一居委、田林十二村居委、万科华尔兹居委、爱建园居委田林十一村59号21上海市徐汇区田林第四小学公办田林十三村居委、田林十四居委、新苑一二居委、新苑三四居委、新苑五六七居委、华鼎广场居委、爱建园居委宜山路655弄7号22上海市徐汇区吴中路小学公办长春居委、古宜居委、锦馨园居委、小安桥居委吴中东路500弄95号23上海市徐汇区逸夫小学民办民办学校区内招生罗秀路400号24上海市漕河泾新兴技术开发区实验小学公办古美路一居委、古美路二居委、古美路三居委、古美路四居委、东兰路居委、桂林苑居委、钦北居委、航天新苑居委、星联居委、虹南居委、怡桂苑居委、虹星居委、高家浜居委、永兆居委、漕河泾开发区园区、乔家塘居委东兰路51弄10号25上海市徐汇区樱花园小学公办月季百藤居委、樱花园居委、茶花桂花居委、丁香迎春居委、玉兰园居委桂平支路18号26上海市徐汇区康宁科技实验小学公办康乐居委、康宁强居委、寿昌山居委、寿祥坊居委、冠生园居委、桂林二居委、师大新村居委浦北路21弄43号27上海师范大学第一附属小学公办寿益坊居委、长虹坊居委、长顺海居委、长青坊居委、长丰坊居委、长兴坊居委、寿祥坊居委、师大新村居委、 茶花桂花居委、市委党校家委、紫荆园居委、金桂苑居委、联莘居委、桂康居委桂林西街14弄25号;桂林西街57号28上海市世界外国语小学民办民办学校区内招生浦北路380号;桂林西街101弄56号29上海市徐汇区董李凤美康健学校特教学校特教学校区内招生浦北路1109号30上海师范大学第三附属实验学校公办九年一贯制嘉萱苑居委、龙漕居委、宾阳居委、馨汇南苑居委、凯翔居委、漕溪新村四村居委三江路310号31上海市徐汇区康健外国语实验小学公办紫鹃园居委、紫薇园居委、欣园居委百花街2号32上海市徐汇区上海小学公办长桥一村居委、长桥五村居委、光华居委、汇成五村居委上中路200号33上海市徐汇区园南小学公办园南一村居委、园南二村居委、园南三村居委、平福居委、百龙居委园南二村71号34上海市徐汇区教师进修学院附属实验小学公办长桥四村一居委、长桥四村二居委、长桥七村居委、长桥八村居委、长桥三村一居委龙临路长桥四村89号35上海市徐汇区向阳育才小学公办汇成一村居委、汇成二村居委、汇成三村居委、汇成四村居委、汇成五村居委、华东花苑第一居委、华东花苑第二居委、楼园居委、正南花苑居委、东荡居委、金牛居委、东泉居委、挹翠苑居委、张家园居委、罗城居委、汇澜苑居委、南站居委龙川北路625弄1号36上海市徐汇区龙华小学公办周家湾居委、汇龙居委、盛大居委、上缝新村居委、俞家湾一居委、俞家湾二居委、俞家湾三居委、强生花苑居委、机场新村居委、丰谷路居委、东蔡居委、狮城花园居委、龙华新村居委、民苑居委、云锦路居委、丰谷路三居委龙华西路周家湾57号37上海市徐汇区龙南小学公办龙南一村居委、龙南三四村居委、龙南五村居委、龙南六村居委、 龙南七村居委、滨江居委、樟树苑居委、龙水路居委龙水南路龙南五村200号38上海市徐汇区长桥第二小学公办长桥新村一居委、长桥新二村居委、长桥三村一居委、长桥三村二居委龙川路40号39上海市徐汇区启新小学公办梅陇三村居委、梅陇五村居委、梅陇六村居委、梅陇九村居委、梅苑第一居委、梅苑第二居委、华东理工大学第二居委、陇南居委虹梅南路600号40华东理工大学附属小学公办凌云新村居委、华东理工大学第一居委、梅陇四村居委、梅陇七村居委、梅陇八村居委、金塘居委、华理苑居委、阳光居委、体育花苑居委 龙州路658号41上海体育职业学院附属小学公办长桥三村一居委、罗秀新村居委、罗秀二村居委、罗秀三村居委、港口居委、徐汇新城居委、华滨家园居委、 华沁家园居委罗秀新村63号42上海市实验学校附属小学公办梅陇十村居委、梅陇十一村第一居委、梅陇十一村第二居委、龙州居委、和平居委、舒乐居委、闵朱居委、兴荣苑居委、阳光居委、家乐苑居委、长陇苑居委、书香苑居委、闵秀居委、陇南居委天等路75号43上海市徐汇区华泾小学公办华泾四村居委、华泾五村居委、华建居委、华发居委、漓江山水居委、明丰新纪苑居委、华臻居委、馨宁居委、联合居委华发路175号44上海市徐汇区徐浦小学公办沙家浜居委、华阳居委、大桥居委、名苑居委、华欣家园居委、光华绿苑居委、华泾绿苑居委、盛华居委、印象居委、联合居委 龙吴路2388弄71号45上海市民办盛大花园小学民办民办学校全市招生龙华路2588号46上海市徐汇位育体校公办十二年一贯制区内招生华泾路1190号2017年徐汇区公办初中“相对就近,免试入学”范围1、根据“相对就近,免试入学”的原则,今年继续实行按学生户籍性质,分别采用电脑派位入学、对口入学、对口入学和电脑派位相结合的方法。2、入学方式:序号1-7的入学方式为电脑派位;序号8-13的入学方式为对口入学和电脑派位相结合;序号14—26的入学方式为对口入学。序号学校名称“相对就近,免试入学”的范围 电脑派位对口入学1上海市位育初级中学向阳、建襄、一中心2上海市第二初级中学3上海市南洋模范初级中学高一、虹桥、交小4上海市徐汇中学高一、虹桥、汇师、光启、交小5上海市田林中学田林、田一、田三、田四、吴中、漕开发6上海市田林第二中学7上海市田林第三中学8上海市第五十四中学高一世界9上海市第四中学高一、汇师、光启、东三东三10上海市南洋初级中学上教实小、日新、江南上教实小、日新、江南11上海市零陵中学上教实小、日新、江南、东二、东三上教实小、江南、东二12上海市宛平中学东二、东三东二13上海师大附中附属龙华中学东二东二、求知、龙华14上海市中国中学康宁、求知、上师大一附小15上海市康健外国语实验中学樱花园、上师大一附小、康外16上海市龙苑中学龙南17上海市徐汇区教师进修学院附属实验中学向阳育才、上小18上海市长桥中学徐教院附小、长二、体职院附小19上海市园南中学园南、徐汇实验20上海市汾阳中学向阳育才21华东理工大学附属中学启新、华理大附小、上实附小22上海市梅园中学启新、华理大附小23上海市紫阳中学徐浦、华泾24上海师范大学第三附属实验学校师三25上海市徐汇位育体校徐汇位育体校26上海市徐汇区董李凤美康健学校董李凤美康健学校-黄浦区-

根据《2017年黄浦区初中阶段招生工作实施意见》的精神,2017年初中预备班对口入学方案如下:
序号毕 业 小 学对口中学1蓬莱路第二小学、梅溪小学市十中学2裘锦秋实验学校、重庆北路小学储能中学3四川南路小学、北京东路小学金陵中学4徽宁路第三小学市南中学5卢湾三中心小学、复兴中路第二小学比乐中学6曹光彪小学格致初级中学7上外-黄浦外国语小学大同初级中学8七色花小学向明初级中学9新凌小学上外附属大境初级中学10光明小学光明初级中学11实验小学、回民小学敬业初级中学12海华小学卢湾中学13中华路第三小学市八初级中学14第一中心小学、董家渡路第二小学尚文中学15卢湾实验小学、师专附属小学李惠利中学16卢湾二中心小学启秀实验中学17卢湾一中心小学兴业中学18淮海中路小学、巨鹿路第一小学清华中学19应昌期围棋学校、报童小学应昌期围棋学校20黄浦学校、复兴东路第三小学黄浦学校21中山学校、瞿溪路小学黄教院附属中山学校序号学校户籍所属街道户籍对口居委 1储能中学南京承兴、福海、福瑞、新桥、定兴、新昌、长江、三德、振兴、均乐、江阴、顺天村、云中、牛庄;2应昌期围棋学校南京外滩厦门、龙泉、贵州;虎丘、山北、北京、宁波、无锡、东风;3金陵中学外滩 南京汉口、中山、永胜、永安、昭通、新建、山西、盛泽、福南、云南、瑞福、宝兴、金陵;小花园、北海、平望;4光明初级中学豫园果育、丹马、四新、光启、学院、宝带、长生、露香、阜春、侯家、广福、古城、太阳都市;5黄浦学校豫园老西门肇方、淮海、同庆、会稽、泰瑞、方西;大兴、陆兴、大林、唐家湾、曹家街、方斜;6敬业初级中学老西门小桃园、龙门村、学宫、艾家弄、文庙、陆迎、净土、牌楼、乔家栅、小西门、也是园、明日星城;7市八初级中学小东门(11)乔家、白渡、龙潭、中华、西姚、天灯、金坛、新码、赵家宅、荷花池、小石桥;8市南中学小东门半淞园府谷、多稼、阳光、青龙、万裕、王码、南区、桑园;迎勋、车中、新村、海西、中福一、中福二、普益、益元;9上外附属大境初级中学半淞园民立、三门、制造、徽宁、西一、西二、西三、瞿二、瞿四、高雄、保屯、市民、黄浦新苑、耀江花园;10清华中学瑞金打浦延中、巨鹿、锦江、南昌、茂名、永嘉、瑞雪、陕建;肇东;11启秀实验中学瑞金打浦长乐、淮中、瑞成、雁荡、香山、瑞兴、思南、建德;建中、泰康;12比乐中学淮海孝和、新华、浏河、复四、西成、景安、大华、新天地;13兴业中学淮海 打浦复三、复兴、建六、瑞华、光明、合二、建四、星平、合一、顺六、建二、志成;建五、建三、徐二、建一、汇龙、蒙西、局后;14李惠利中学打浦徐一;15黄教院附属中山学校五里桥 打浦瑞南、斜土、打浦、海悦、瞿中、瞿西、瞿南、龙华、铁二、紫荆、瞿东、蒙自、桥二、桥一、桑城、丽园、中一、中二、铁一;锦海、大同、南塘、银杏、丽二、丽一。-静安区-

-虹口区-


-杨浦区-
幼升小对口

小升初对口

-普陀区-
普陀区2017小升初对口方案

2017年普陀区各初中招生计划

普陀区公办小学招生地段范围














-长宁区-








-闵行区-
2017年义务教育阶段招生入学范围和计划数

2017年义务教育阶段闵行区各公办初中学校学区范围

-宝山区-








-嘉定区-


-松江区-
2017年松江区公办小学对口范围
一、城区五所街道
学校名称学区范围(居委会)东华附属学校辰富、丁香、久阳文华、上林、上泰绅苑、文翔名苑、新陈家村、英郡别苑、月亮河第二实验小学静观翠园、首创锦悦、银源、开元、紫东新苑、世纪、檀香、东鼎三新学校放生池、泰晤士小镇、绿庭苑、华亭、海德名园、兰桥、湖畔天地、珠江新城、昌鑫花园、原野上外松外学校西子湾、谷水湾、蔷薇、三湘四季、星辰园、御上海上师大附外小锦桂苑、鼎信、五龙、安琪花苑、江中(明丰)、名庭花苑、建设、天乐、松云水苑、祥和、茸梅中山二小中山苑、黄渡浜、莱顿、花桥民乐学校江虹、江中、龙兴、民乐上外贸附属学校金地、三辰苑、百合苑、金色华亭、润峰苑、原野第三实验小学华亭荣园、新理想、玉荣、玉乐、昌鑫花园、银杏苑仓桥学校薛家、周星、仓吉、花园浜、兴日家园、三星苑中山永丰玉龙苑、秀南、戴家浜、蒋泾、五丰苑、仓城、仓桥、玉树南苑实验小学人民桥、西新桥、松乐苑、白洋、马路桥、西林塔、人乐、荣乐岳阳小学景德路、醉白池、长桥、黑鱼弄、太平、九峰、凤凰、龙潭、高乐中山小学金沙滩、盐仓、方西、佛字桥、通波、南门、菜花泾、方舟园、平桥、北门、同济雅筑方塔小学白云、东外、方东、蓝天二村、蓝天四村、蓝天五村、蓝天一村、东开区域学校学区范围洞泾学校洞泾镇华阳桥学校华阳桥社区车墩学校车墩社区泖港学校泖港社区五厍学校五厍社区佘山学校佘山社区天马山学校天马山社区古松学校石湖荡社区李塔汇学校李塔汇社区小昆山学校小昆山镇新浜学校新浜镇叶榭学校叶榭社区张泽学校张泽社区新闵小学明兴居委会、春九居委会、白马居委会、春莘居委会、场中居委会、明华居委会、莘松居委会、场东居委会、场西居委会、达安居委会、馨庭居委会、新弘居委会、春申居委会新桥小学马汤居委会、民益居委会、明中居委会、潘家浜居委会、新东苑居委会、新乐居委会、新育居委会、东开区域泗泾小学赵非泾、中西、江川、张泾、西南、润和苑、景港泗泾第二小学向阳桥、新凯一村、新凯二村、新凯三村、新凯四村、新凯五村、韵意一村、韵意二村、韵意三村、韵意四村、韵意五村、古楼、青松、山原泗泾第三小学祥泽、景港、润江、同润、新凯六村、新凯七村、新凯八村华师大泗泾学校叶星、张施、丽水、新南村、横港、打铁桥、景园、西南、山原、祥泽九亭小学九里亭花苑、朗庭上郡苑、新虹桥首府、颐亭花园、上海源花城、上海公馆、英伦风尚、茵坊小区、摩卡小城、亭汇花苑、翠庭别墅、中大九里德、九里亭小区、汇贤阁、九久花园其他:九里亭居委、小寅居委无小区的自然宅基地九亭三小杜巷小区、上海奥林匹克花园、志成花苑、松沪小区、金亭小区其他:松沪居委无小区的自然宅基地九亭四小绿庭尚城、九城湖滨、上海奥林匹克花园、贝尚湾、五洲云景、金丰蓝庭、依云郡九亭二小九亭苑、沪亭小区、三元公寓、良隆园、嘉富丽花园、象屿都城、鑫山汇众苑、紫金花园、桃园小区、桃园别墅、桃园苑别墅、花园小区、国亭花苑、国亭南苑、国亭茗苑、国亭三村、中心路小区、庄家小区、庄家苑小区、瀛华苑、易安小区、沧盛苑、金汇苑、松沪苑、亭福小区、康亭小区、繁荣苑、龙悦小区、龙洲苑小区、龙庄苑小区、黎星苑、黎星苑二区、黎星苑三区、九洲小商品市场、嘉禾阳光城、丽景苑、亭园小区、九州大唐、夏州花园、青春驿站、久久青年城、云润家园、英国会、象屿名城、乳品小区、富顿苑、开天公寓、天宝恬苑、亭中小区、悦景苑、美丽星城、沪亭苑、久富小区、复地九月其他:金吴居委、牛车泾居委、朱泾浜居委、朱龙居委、庄家居委无小区的自然宅基地九亭五小上海弄里人家、新上海花园洋房、江南文化园、九亭教工小区、明珠苑、海德公寓、绿宸家园、颐景园、爱伦坡、上海诗林、半岛花园、绿洲长岛、象屿品城、九亭家园、周家小区、兴联中心村、黎星苑一区、北场、华亭名苑其他:北场居委、朱泾浜居委无小区的自然宅基地安置几点说明:
1、以上公办小学一年级学区范围是依据本区教育资源、生源分布及房产年限等基本情况,按免试就近入学原则进行划分。
2、城区五所街道、九亭地区、新桥镇、泗泾镇和车墩镇实际安置小学一年级学生入学时,还要根据学校教育资源、生源分布以及学生类别进行整体统筹安置。
3、其他乡镇小学一年级学生对口安置乡镇小学。
4、具体安置办法详见《2017年松江区义务教育阶段学校招生入学工作实施办法》。
2017年松江区公办初中对口范围
一、城区五所街道学校学区范围(居委会)东华附属学校辰富、丁香、华亭、久阳文华、润峰苑、上林、上泰绅苑、世纪、文翔名苑、新陈家村、英郡别苑、原野、月亮河、紫东新苑、东鼎上外松外学校本校五年级毕业生。二中初中白云、同济雅筑、东开区域、东外、方东、方西、蓝天二村、蓝天四村、蓝天五村、蓝天一村、南门、平桥华实初中安琪花苑、西子湾、鼎信、放生池、谷水湾、珠江新城、湖畔天地、花桥、黄渡浜、建设、锦桂苑、静观翠园、开元、莱顿、绿庭苑、名庭花苑、蔷薇、茸梅、三湘四季、银源、首创锦悦、松云水苑、檀香、五龙、祥和、星辰园、御上海、中山苑立达中学仓城、仓吉、仓桥、戴家浜、花园浜、蒋泾、五丰苑、兴日家园、秀南、薛家、玉龙苑、玉树南苑、周星民乐学校本校五年级毕业生。江虹、江中、龙兴、民乐松江六中白洋、黑鱼弄、金沙滩、龙潭、人乐、荣乐、松乐苑、太平、西林塔、西新桥、盐仓、长桥、醉白池、马路桥、人民桥上外贸附属学校百合苑、华亭荣园、金地、金色华亭、三辰苑、三星苑、新理想、银杏苑、玉乐、玉荣仓桥学校本校五年级毕业生。松江七中北门、菜花泾、方舟园、凤凰、佛字桥、高乐、景德路、九峰、天乐、通波三新学校本校五年级毕业生。昌鑫花园、海德名园、兰桥、泰晤士小镇 二、九亭地区、乡镇学校学区范围车墩学校车墩社区华阳桥学校华阳桥社区洞泾学校洞泾镇古松学校石湖荡社区李塔汇学校李塔汇社区五厍学校五厍社区泖港学校泖港社区天马山学校天马山社区佘山学校佘山社区小昆山学校小昆山镇新浜学校新浜镇叶榭学校叶榭社区张泽学校张泽社区松江四中横港、山原、祥泽、西南、景港、江川、润江、同润、润和苑、古楼、韵意一村、韵意二村、韵意三村、韵意四村、韵意五村、向阳桥、新凯一村、新凯二村、新凯三村、新凯四村、新凯五村、新凯六村、新凯七村、新凯八村、青松华师大泗泾学校叶星、张施、丽水、新南村、打铁桥、景园、中西、赵非泾、张泾新桥中学新桥镇九亭中学沪松公路北侧所有小区上大附外中复地艺墅、上海诗林、半岛花园、爱伦坡、江南文化园、绿宸家园、良隆园、嘉富丽花园、象屿都城、国亭花苑、国亭茗苑、国亭三村、明珠苑、海德公寓、教工楼、弄里人家、新上海花园洋房、国亭南苑、兴联。注:房产不满年限的统筹安置。九亭二中除去上大附外中以上小区之外的沪松公路以南所有小区。注:房产不满年限的统筹安置。安置几点说明:
1、以上公办初中六年级学区范围是依据本区教育资源、生源分布及房产年限等基本情况,按免试就近入学原则进行划分。
2、城区五所街道、泗泾镇、九亭地区实际安置初中六年级学生入学时,还要根据学校教育资源、生源分布以及学生类别进行整体统筹安置。
3、其他乡镇小学五年级毕业生对口安置乡镇初中。
4、本区九年一贯制学校五年级学生升入本校就读初中六年级。
5、具体安置办法详见《2017年松江区义务教育阶段学校招生入学工作实施办法》。
-青浦区-
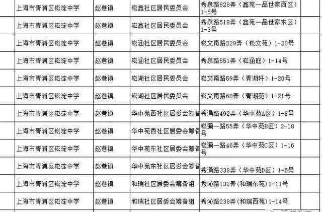
青浦小学







































青浦中学






































-奉贤区-
2017年奉贤区义务教育阶段学校学区划分情况

-崇明区-
崇明区2017年公办小学招生划区范围

崇明区2017年公办初中招生划区范围

-金山区-


版权声明:
上海最大A8群,专注高净值人群,已过千人;入群严格验证净资产达到一千万,不限于房产;房产投资、商业思维碰撞。入群注明:A8
或加moduff为好友
成为新上海人,上海户口/居住证办理通道交流。入群注明:户口
北京、深圳、杭州、广州、重庆、苏州、南京、厦门、南昌、温州、郑州、武汉等热门房产城市群。入群注明:所在城市
关注公众号,更多房产价值分享
1.《零陵中学 自家户口对应哪个小学和中学,粑粑麻麻都清楚了吗?》援引自互联网,旨在传递更多网络信息知识,仅代表作者本人观点,与本网站无关,侵删请联系页脚下方联系方式。
2.《零陵中学 自家户口对应哪个小学和中学,粑粑麻麻都清楚了吗?》仅供读者参考,本网站未对该内容进行证实,对其原创性、真实性、完整性、及时性不作任何保证。
3.文章转载时请保留本站内容来源地址,https://www.lu-xu.com/jiaoyu/41291.html