历史必修三 知识结构

重点:“百家争鸣”局面出现的社会原因和历史意义;孔子、孟子、荀子、老子和韩非子思想的主要内容。
难点:儒家思想形成的原因。
重点:董仲舒新儒学思想主张,西汉教育制度的初步建立。
难点:对新儒学思想主张的理解及其对后世的影响。

重点 意大利的文艺复兴、德意志的宗教改革。
难点 文艺复兴的实质、认识文艺复兴和宗教改革时期的人文主义。

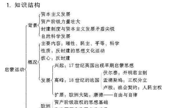
重点 启蒙思想家的主张及启蒙运动的影响。
难点 启蒙运动与文艺复兴的区别与联系。
第六单元 罗斯福新政与当代资本主义
1.罗斯福新政(1933—1939年)
(1)背景: 世界经济大危机下胡佛的自由放任政策使美国经济病入膏肓。资本主义制度面临崩溃的边缘。
(2)特点:国家全面干预经济。(新政的“新”之处)
(3)过程:两个阶段及阶段成果
第一阶段:1933年3月到1935年初,主要是采取应急措施,直接稳定人心,摆脱危机;
第二阶段:1935年到1939年,主要是巩固和发展已取得的成就。
(4)主要措施:
整顿银行、恢复工业生产(中心措施)——《全国工业复兴法》)、调节农业生产——《农业调整法》、举办救济和公共工程(作用:增加就业,刺激消费,恢复生,稳定社会秩序。)、保护劳工权利、建立社会保障体系。
(5)实质:资本主义生产关系的局部调整。
(6)影响:
①在一定程度上减轻了经济危机对美国经济的严重破坏,促进了社会生产力的发展。
②缓和了社会矛盾,遏制了美国的法西斯势力,巩固了资本主义统治。
③从深远影响看,开创了国家干预经济发展的新模式——国家垄断资本主义,对二战后的欧美各国资本主义经济发展起了促进作用。
(7)局限性:不能从根本上消除资本主义的经济危机。
6.了解二战后美国经济发展:
(1)二战后美国经济发展的表现:经历了四个发展阶段即20世纪50-70年代初,高速发展的黄金时代;20世纪70年代滞胀;20世纪80年代走出衰退;20世纪90年代新经济时代。
(2)90年代新经济:克林顿的政策“宏观调控、微观自主”,其宗旨是既反对完全的自由放任,又反对过度的干预,结果实现了“经济增长的同时伴随着较低的通货膨胀率和失业率”,被成为新经济时代。
7.二战后,德、日四国经济运行模式的基本特征:
(1)德国的“社会市场经济”:
让市场充分发挥调节作用;同时,政府建立完善的社会保障制度,保障人民的基本生活。这个模式使得联邦德国经济奇迹般恢复与发展,成为西欧经济的“火车头”。
(2)日本从战后初期的“统制经济体制”到50年代中期以后的“政府主导型市场经济”,即政府对经济的干预远远大于市场调节。这个模式使得日本在短短25年内赶超英、法、联邦德国等发达资本主义国家,1987年成为仅次于美国的世界第二经济大国。
8.战后主要资本主义国家经济发展的共同原因:
国家加强了对经济的干预;发展高科技;国家进行社会改革,社会福利政策普遍实行。
第二单元 资本主义世界市场的形成和发展
(一)开辟新航路
1、开辟新航路的背景:
A、必要性(原因):
(1)经济根源:西欧商品经济的发展和资本主义的萌芽(根本原因) (2)社会根源:欧洲人的“寻金热”(开辟新航路的动机)
(3)宗教根源:传播天主教
(4)商业危机:奥斯曼土耳其占领传统商路(直接原因)
(5)宗教因素:传播天主教的热情
B、可能性(条件):
西欧生产力的发展、航海技术的提高、造船技术的发展、地理知识的提高、西班牙和葡萄牙王室的支持
2、15世纪中叶之前的长时期内,垄断传统商路的是:意大利人和阿拉伯人
3、最早探询新航路的国家是:葡萄牙和西班牙
4、第一个进行新航路开辟的航海家是:1487年,葡萄牙人迪亚士,在葡萄牙王室的支持下,其航线是——开辟了由非洲海岸由大西洋进入印度洋的航路,发现了好望角。
5、直达印度的航海家是:葡萄牙人达·伽马
6、横渡大西洋发现美洲大陆的航海家是哥伦布,他是在西班牙王室支持下远航的。
7、1519-1522年麦哲伦船队环球航行的路线是:从西班牙出发,到达南美洲,绕过美洲南端的海峡,横渡太平洋和印度洋,绕过非洲,回到欧洲。
新航路的开辟的经过

8、新航路开辟的影响:
(1)对世界:
①引起了“商业革命”( 商品种类--增多,贸易范围--扩大,贸易中心--转移)和“价格革命”(货币贬值,社会分化)。
它有力地加强了封建制度的衰落和资本主义的发展。(最主要影响)
②加强了欧洲同亚、非及美洲之间的联系,世界日益连成一个整体。
③地区性的贸易开始向世界性的贸易扩展,世界市场的雏形开始出现。
④证明了地圆学说的正确性。冲击西欧的思想文化领域,打击了教会的威信。
(2)对欧洲:
①欧洲的贸易中心由原来的地中海地区转移到大西洋沿岸。
②西班牙、葡萄牙成为欧洲富国,西欧一些国家开始进行早期殖民扩张。
③加速了西欧封建制度的解体,促进了资本主义的发展。(最主要影响)
9、新航路开辟对世界市场形成的意义:
新航路开辟后,初步形成了一个广阔的世界市场,西欧开始崛起;欧洲的主要商路和国际贸易中心从地中海沿岸转移到大西洋沿岸;美洲的传统社会覆灭,但为欧洲的资本原始积累作出了重要贡献;非洲成为猎获黑人奴隶的场所;白银大量地流入欧洲,刺激了欧洲资本主义经济的发展。自哥伦布时代起,全球逐渐形成了以欧洲为中心的世界经济体系,人类也由此从各民族分散孤立地发展开始走向整体世界。
(二)殖民扩张与世界市场的拓展
1、被称为“海上马车夫”的国家是:荷兰;“日不落帝国”是指:英国。
第二课 秦朝中央集权制度的形成
一、秦的统一
分封制和宗法制遭到破坏
公元前221年,秦王嬴政统一六国,建立秦朝
二、皇帝制度的确立和特点
1、 独尊——皇帝地位的至尊
2、 独裁——皇权的至高无上
3、 世袭——皇权的不可转移
三、秦朝中央政权组织结构
丞相:百官之首,帮助皇帝处理全国政事
太尉:负责全国军务
御史大夫:执掌奏章,下达诏令,监察百官
特点:相互配合,彼此牵制,服务于皇权

四、郡县制的全面推行(地方行政管理体制)
1、特点:直接向中央负责,完全服从于中央;地方官僚都直接由皇帝任命。
2、作用:
实现了中央对地方的直接有效的控制,加强了中央集权,有利于维护国家的统一和稳定。
第五课 古代希腊民主政治
一、希腊文明的摇篮
1、 独特的自然环境:临海多山
2、 小国寡民城邦的林立:更有利于参与政治和追求民主权力。
3、 工商业为主的经济形态
二、雅典民主政治的确立
1、 梭伦改革——奠定了基础
2、 克里斯提尼改革——民主政治确立起来
3、 伯里克利改革——民主政治的黄金时代

三、对雅典政治的评价
积极作用:保障了公民民主权利;推动古希腊文化事业发展;开西方民主政治的先河
局限性:男性公民的民主少数人的民主;小国寡民的直接民主;抽签选举轮流坐庄的弊端
第20课 新中国的民主政治建设
一、政治协商制度的形成
1、初步建立——1949年中国人民政治协商会议的召开
会议的内容:通过了《共同纲领》, 确立了新中国的架构,具有临时宪法的性质;
选举中央人民政府委员会;
首都;国旗;国歌;采用公元纪年等
2、职能的变化——1954年之后,不再代行 的职权,但仍作为
统一战线组织存在,主要职能是政治协商和 。
3、新阶段——1956年三大改造的完成,资产阶级消亡,各民主党派成为社会主义劳动者政党, 阶级基础发生变化。
中国共产党提出的八字方针——“长期共存,互相监督”
二、人民代表大会制度的创立
1954年,通过 方式产生第一届全国人大召开。
会议通过了《中国人民共和国宪法》,以国家大法的形式, 确定了人民代表大会制度。
三、民族区域自治制度的建立
1、1954年宪法,正式确认了民族区域自治制度为中国的一项基本的政治制度,
体现了 、民族团结和民族共同繁荣的原则。
2、概况 1947年成立了 自治区; 共成立了五个自治区。
3、意义
满足了少数民族当家作主的愿望,实现了民族平等,也保证了祖国统一和民族团结。
第23课 新中国初期的外交
一、独立自主的和平外交方针
1、背景
① 新中国成立,人民希望和平,独立
② 国际上两大阵营的对立,美国为首的资本主义国家对中国的政治上不承认,经济上的封锁,军事上的包围威胁政策。
2、基本内容
“另起炉灶”
“打扫干净屋子再请客”
“一边倒”:中国政府在外交上坚定地站在社会主义阵营一边 作用:是新中国在保障人民革命的成果,捍卫和平以及维护独立与主权的斗争中,不致处于孤立地位。
二、和平共处五项原则地提出
1、第一年冲破美国外交孤立
2、和平共处五项原则地提出
①在发展和邻国以及新兴民族独立国家的友好关系过程中,周恩来提出。
②影响:标志着中国外交政策的成熟, 逐步成为解决国与国之间问题的基本准则。
三、步入世界外交舞台——50年代中期
1、1954年日内瓦会议——新中国首次以世界五大国之一的地位参加重要的国际会议
2、1955年万隆会议
周恩来提出了“ ”方针,促进了会议的圆满成功。加强了中国和亚非国家的联系,推动了中国和更多的亚非国家建交。
1.《历史必修三详细框架 高中历史必修三各章框架图汇总》援引自互联网,旨在传递更多网络信息知识,仅代表作者本人观点,与本网站无关,侵删请联系页脚下方联系方式。
2.《历史必修三详细框架 高中历史必修三各章框架图汇总》仅供读者参考,本网站未对该内容进行证实,对其原创性、真实性、完整性、及时性不作任何保证。
3.文章转载时请保留本站内容来源地址,https://www.lu-xu.com/jiaoyu/410967.html