今日,安徽省教育招生考试院发布

2020年安徽省普通高校

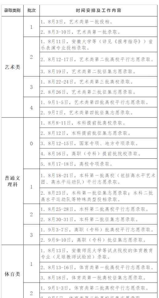
招生录取工作日程安排表

8月3日,

艺术类第一批投档。

8月8-11日,

本科提前批高校录取。

8月18-21日,

本科第一批高校平行志愿录取。

具体安排戳下表▼

责任编辑:崔安坤

值班总监:王小明

审核:谷雨

1.《普通高等院校 普通高校招生录取时间定了!》援引自互联网,旨在传递更多网络信息知识,仅代表作者本人观点,与本网站无关,侵删请联系页脚下方联系方式。

2.《普通高等院校 普通高校招生录取时间定了!》仅供读者参考,本网站未对该内容进行证实,对其原创性、真实性、完整性、及时性不作任何保证。

3.文章转载时请保留本站内容来源地址,https://www.lu-xu.com/jiaoyu/33966.html