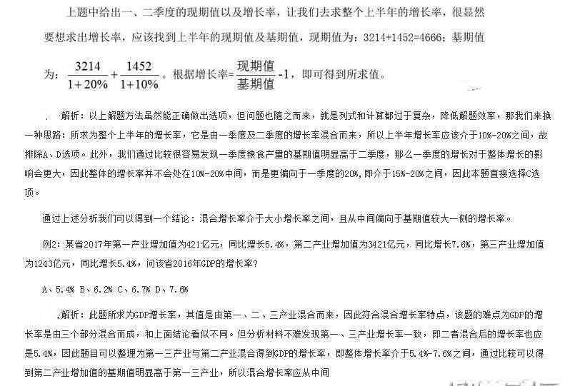
老师给你写范文——小学作文系列

《_____改变了我》写作技巧

《墨兰改变了我》

文/刘磊生长沙同学投稿#作文#

同学的开头原文

打开窗户,夕阳照在窗外的梅兰身上,我爬到窗前看着,微笑着。……。

刘老师开始做主席了

这个开始看起来很漂亮,但有一个硬伤。就是“爬”和“趴”的意思完全不同。其实很多人很容易写“爬”字。这个字意味着手足一起前进,所以这一点你必须注意。我们需要

刘老师的开始例句

夕阳通过晚霞渗入窗台后,我趴在窗边看着,微笑着。……。

同学的第二至第四段原文

考试结束后,我拿着那张不及格的试卷,没脸回家,只好在街上徘徊,太阳慢慢落下,寒冷袭来,我很难受。我又不是不努力学习,怎么能考到现在?

这时,我远远地看到妈妈走过来,原来她是来接我的,看到我悲伤的样子,她已经知道了七八分。我很害怕。妈妈害怕这时在街上骂我,但她没有。上车后,妈妈从行李箱里拿出一盆花盆,我不知道。妈妈说这是梅兰,很普通的花,但冬天也不会凋谢。(莎士比亚)。

我突然明白了妈妈的苦心。原来妈妈想告诉我,受到挫折并不害怕,害怕是自己站不起来的。(威廉莎士比亚,泰姆派斯特。)就像梅兰一样,冬天那么冷也不会凋谢。

刘老师2 ~ 4段主席

这是挫折类作文中最常用的套路,刘老师也经常和初学者说话,但这个学生学了那个样子,但没有得到那个神。尤其是看懂道理的这部分,你看到了梅兰,怎么突然明白了道理?这突然转折点太大了吧?看完梅兰后,还需要增加一些过程,比如对梅兰的描述。第二,这几段你差不多一个调查都没用。这个不行。修辞是语言优美的基础之一。语言怎么会美丽?第三,妈妈已经知道你考试考得不好了吗?不然这牡丹是什么时候买的?

刘老师2 ~ 4段例句

虽然已经夕阳在山上,人影乱,但我还是一个人徘徊在回家的路上,以倒数第一的分数,我该如何面对“江东长老”?(威廉莎士比亚,哈姆雷特,)难道我没有努力学习吗?但是深夜书房的灯为谁亮?

抬起头,在街角,妈妈乘车朝我走来。看我的样子,她好像已经看过成绩单了。我站在那里等着要来的酸雨。但是最终,那个想来的山比没有来。坐在车里,我低下了头。不知不觉车停了。窗外不是我家,而是路边。妈妈出去了,又回到了车里。手上还有——盆梅兰。(大卫亚设,Northern Exposure(美国电视),我看到它的叶子肥大,全身黑绿,四处垂下。还有抬头指向天空的波希米亚叶。我拿着这朵花,不明白妈妈要干什么。妈妈开车没有回头看。“现在是什么季节?”“突然妈妈问了这样一个问题。我呆呆地望着窗外,随时阳光到处都是,但还是遮不住冬天的寒冷,光秃秃的树枝在风中摇曳。(威廉莎士比亚。哈姆雷特。)这是冬天!这是冬天里最冷的时期!

再回头看,那梅兰还是青一块紫一块的。我突然明白了妈妈的好辛苦的心。同样经历了冬天,但梅兰能够坚强地不屈服。而我呢?(莎士比亚)。

同学第5,6段原文

从那天起,我开始努力学习。每天早上我在家第一个起床。每天晚上我也是最后一个睡觉的。在学校,我不再出现在我最喜欢的篮球场上,而是出现在教室、图书馆。我知道,那盆梅兰改变了我。

后来在一次考试中,我的努力最终没有白费,成功地取得了第一名的好成绩。回家的时候,我赶紧去把这个好消息告诉书房里的梅兰,风中挥舞着身体,好像在祝贺我。(威廉莎士比亚。哈姆雷特。)我很高兴。

刘老师第5,6段主席

在这两段中,我们实际上可以使用双重性或比较句作为技巧。因为,写过程的时候,过程比较宽,比例或大邱可以把这个过程写成对话句,从而提高语言的美感。

从那天开始,我开始努力学习,迎接黎明的第一缕阳光,深夜亲吻星空。操场上,英姿飒爽,教室里,多了一个徒弟。(孔子、论语、教育)……。

熬过凛冽的冬天就暖和了。我和梅兰一起等待春天的第——名,很久以来取得了好成绩。(莎士比亚。)(季节。)

同学讲完原文

在生命的长河中,梅兰改变了我,让我成功,理解了坚强不屈的道理。知道了这一点,我终于不再气馁,振作起来,获得了第一名。(莎士比亚)。

感谢墨

兰,是墨兰改变了我!

刘老师结尾批注

结尾应该深化主题,墨兰改变了你,让你明白了这些道理,可是你却只用这些道理拿了个第一名?这有点大材小用了,我们应该写成这些道理在人生路上给予我们很多帮助。

刘老师结尾例文

在生命的长河中,是墨兰改变了我,让我改变了对凛冬的恐惧;改变了对挫折的态度。终有一天,这些改变,将我的人生,织就成璀璨的坦途!

每天,刘老师为大家写作文、修改作文。欢迎大家私聊,改作文,找刘老师,最实用的作文技巧,尽在初心刘老师。

近期私聊刘老师上课、修改作文的同学颇多,恕不一一回复,感谢各位

1.《【作文我初中阶段的改变】初中《___改变了我》作文怎么写?你看语文老师给你写了一篇范文》援引自互联网,旨在传递更多网络信息知识,仅代表作者本人观点,与本网站无关,侵删请联系页脚下方联系方式。

2.《【作文我初中阶段的改变】初中《___改变了我》作文怎么写?你看语文老师给你写了一篇范文》仅供读者参考,本网站未对该内容进行证实,对其原创性、真实性、完整性、及时性不作任何保证。

3.文章转载时请保留本站内容来源地址,https://www.lu-xu.com/jiaoyu/2607381.html