一、常见药物配伍禁忌汇总
配伍禁忌指药物在体外配伍,直接发生物理性的或化学性的相互作用会影响药物疗效或发生毒性反应,一般将配伍禁忌分为物理性的(不多见) 和化学性的(多见) 两类。
临床上合并使用数种注射液时,若产生配伍禁忌。会使药效降低或失效,其至可引起药物不良反应,应避免。
1、水溶性维生素注+kcl
分析:加入强电解质可产生同离子效应、点位中和作用、盐析作用等,使水溶性维生素中的有机酸盐(泛酸、维生素C、甘氨酸、乙二胺四醋酸等)、有机碱盐(维生素B1、维生素B6等)和羟苯甲酯溶解度降低,从而自溶液中析出,不溶微粒增加。
2、速尿+多巴胺+葡萄糖注射液
分析:呋塞米为加碱制成的钠盐注射液,碱性较高,故静脉注射时宜用氯化钠注射液稀释,而不宜用葡萄糖注射液稀释。临床上常与多巴胺合用加强其利尿功能,但有报道两药混合后颜色有轻微变化。
建议临床上若病情需要使用这两种药物时,分开使用,也不应连续输注,最好中间输注0.9%生理盐水,即输注顺序多巴胺→生理盐水→速尿。
3、地塞米松+VitB6
分析:两药的浓溶液在同一容器中混合可产生混浊或沉淀。VitB6 为水溶性物质制成的盐,其本身不受PH变化而析出,但可导致水不溶性的酸性物质制成的盐地塞米松磷酸盐等产生沉淀。
4、多烯磷脂酰胆碱+kcl
分析:多烯磷脂酰胆碱为澄清胶体溶液,不可与其他任何注射液混合注射,若要配制静脉输液,只能用不含电解质的葡萄糖溶液稀释,严禁用电解质溶液,以免其稳定性遭破坏。
5、Vitc+vitk1
分析:VitK1可被VitC破坏而失效。
使用缘由:VitK1可被肝脏利用来合成凝血酶原VII,IX,X因子,VitC可参与体内氧化还原及糖代谢过程,增加毛细血管致密性而降低其通透性与脆性,加速血液凝固,刺激造血功能。从药理、病理学方面分析,两药合用是有利的。
不能配伍原因:VitC具有较强的还原性,与醌类药VitK1混合后可发生氧化还原反应,而致VitK1疗效降低。
6、胰岛素+VitC
分析: VitC有较强的还原性,与胰岛素混合使用,导致胰岛素失活。
7、头孢曲松+葡萄糖酸钙
分析:头孢曲松与含钙药物(包括含钙溶液)联用有出现头孢曲松钠—钙盐沉淀可导致致死性不良事件。故不宜将两者混合或同时使用,即使是在不同部位使用不同给药方式,且在使用头孢曲松48h内不宜使用含钙药物。
8、vitk1+kcl
分析:有报道维生素K1与氯化钾有配伍禁忌,氯化钾可使维生素K1含量下降30%多。
9、氨茶碱注+氨溴索注+α糜蛋白酶
分析:氨茶碱PH近9.6,碱性较强,氨溴索在PH>6.3的溶液中可导致氨溴索游离碱沉淀。α糜蛋白酶注水溶液以PH3~4时最稳定。氨茶碱+氨溴索、氨茶碱+α糜蛋白酶注不宜混合配伍。
10、Vitc+肌苷
分析:理化配伍禁忌,同瓶混合输注,疗效下降,不良反应增加。
11、葡萄糖酸钙注+地塞米松磷酸钠注
分析:葡萄糖酸钙含2价钙离子,地米为地塞米松磷酸钠, 磷酸盐与钙反应,生成磷酸钙沉淀,不能混合滴注。
12、奥美拉唑+vitC
分析:奥美拉唑具有亚硫酰基苯丙咪唑的化学结构,具弱碱性。在酸性条件下很不稳定,易变色或聚合沉淀。本品配制的溶液不应与其他药物混合或在同一输液中合用。
13、奥美拉唑+5%GS
分析:奥美拉唑具有亚硫酰基苯丙咪唑的化学结构,具弱碱性。在酸性条件下很不稳定,易变色或聚合沉淀。宜用NS做溶媒。
14、β-内酰胺类药物不可与酸性或碱性药物配伍
分析:头孢菌素类(特别是第一代头孢菌素)不可与高效利尿药(如速尿)联合应用,防止发生严重的肾损害。青霉素类中的美西林也不可与其配伍
15、头孢西丁钠与多数头孢菌素均有拮抗作用,配伍应用可致抗菌疗效减弱。与氨曲南配伍,在体内外均起拮抗作用。
16、氨基糖苷类药物不宜与具有耳毒性(如红霉素等)和肾毒性(如强效利尿药、头孢菌素类、右旋糖苷类、藻酸钠等)的药物配伍,也不宜与肌肉松弛药或具有此作用的药物(如地西泮等)配伍,防止毒性加强。本类药物之间也不可相互配伍。
17、氨基糖苷类(如阿米卡星、奈替米星等)与β内酰胺类抗生素(如青霉素类、头孢菌素类)混合时可导致相互失活而降低疗效,连续输注时应中间输注0.9%生理盐水冲管。同时这两类药联合常可使肾毒性增加。
18、卡马西平与苯巴比妥、苯妥英钠合用时,可加速卡马西平的代谢,使其浓度降低;而烟酰胺、抗抑郁药、大环内酯类抗生素、异烟肼、西咪替丁等药均可使卡马西平的血药浓度升高,使之易出现毒性反应。此外,抗躁狂药锂盐、抗精神病药硫利达嗪与卡马西平合用时,易致本品出现神经系统中毒症状。卡马西平也可减弱抗凝血药华法林的抗凝作用。而与口服避孕药合用时,可发生阴道大出血及避孕失败。故合用时应特别注意。
19、抑制肠道菌群的药物可抑制柳氮磺吡啶在肠道中的分解,从而影响5-氨基水杨酸的游离,有降效的可能,尤以各种广谱抗菌药物为甚。
20、碱性药物、抗胆碱药物、H2受体阻滞剂均可降低胃液酸度而使喹诺酮类药物的吸收减少,应避免同服。
21、四环素类避免与抗酸药、钙盐、铁盐及其他含重金属离子的药物配伍,以防发生络合反应,阻滞四环素类的吸收。牛奶也有类似的作用。
22、可待因类中枢镇痛药与中枢抑制药合用,可产生相加作用。
23、右美沙芬与单胺氧化酶抑制剂合用,可致高烧、昏迷,甚至死亡。
24、麻黄碱与单胺氧化酶抑制剂合用,可引起血压过高。
25、吗啡禁与氯丙嗪注射液合用。哌替啶不宜与异丙嗪多次合用,以免发生呼吸抑制;与单胺氧化酶抑制剂(MAOI)合用可引起兴奋、高热、出汗、神志不清。芬太尼也有此反应。
26、抗抑郁药不宜与MAOI合用。因二者作用相似,均有抗抑郁作用,合用时必须减量应用。另外,也不宜与拟肾上腺素类药物合用。抗抑郁药可增强拟肾上腺素药的升压作用。
27、曲马多忌与单胺氧化酶抑制剂合用。因二者作用相悖,相互抵消。
28、左旋多巴禁与单胺氧化酶抑制剂、麻黄碱、利血平及拟肾上腺素药合用。卡比多巴不宜和金刚烷胺、苯扎托品、丙环定及苯海索合用。
29、西咪替丁不宜与抗酸剂、甲氧氯普胺合用,如必须合用,应间隔1小时。此外,也不宜与茶碱、苯二氮卓类安定药、地高辛、奎尼丁、咖啡因、华法林类抗凝药、卡托普利及氨基糖苷类药物配伍。
30、酶类助消化药不宜与抗酸剂合用,否则,使其活性降低。
31、胃动力药(多潘立酮、西沙必利)不宜与抗胆碱药合用,作用相互抵消。
32、思密达可影响其他药物的吸收,如必须合用时,应在服用本品前1小时服用其他药物。
33、铁剂不宜与含钙、磷酸盐类、鞣酸的药物及抗酸剂和浓茶合用,否则,可形成沉淀,影响其吸收;与四环素类合用,可相互影响吸收。
34、维拉帕米不宜与β受体阻滞剂合用,否则,会产生低血压、心动过缓、传导阻滞,甚至停搏。
35、大环内酯类药物可抑制茶碱的正常代谢。两者联合应用,可致茶碱血浓度的异常升高而致中毒,甚至死亡,因此联合应用时应进行监测茶碱的血浓度,以防意外。克拉霉素可使地高辛、茶碱、口服抗凝血药、麦角胺或二氢麦角胺、三唑仑均显示更强的作用,对卡马西平、环胞素A、己巴比妥、苯妥英钠等也可有类似的阻滞代谢而使作用加强。此外,氟喹诺酮类也可抑制茶碱的代谢。
二、孕妇用药禁忌一览表
孕妇用药,有一些药物是可以突破胎盘屏障进入胎儿体内,会对胎儿的生长发育造成不同程度的影响,如流产、胎儿畸形,先天性疾病,甚至导致胎儿死亡等。因此,妊娠期用药安全问题十分重要。
美国药物和食品管理局( FDA )颁布的对妊娠的危险性等级标准为:
A类
对照研究显示无害。已证实此类药物对人胎儿无不良影响,是最安全的。
B类
对人类无危害证据。动物实验对胎畜有害,但在人类未证实对胎儿有害,或动物实验对胎畜无害,但在人类尚无充分研究。
C类
不能除外危害性。动物实验可能对胎畜有害或缺乏研究,在人类尚缺乏有关研究,但对孕妇的益处大于对胎儿的危害。
D类
对胎儿有危害。市场调查或研究证实对胎儿有害,但对孕妇的益处超过对胎儿的危害。
X类
妊娠期禁用。在人类或动物研究,或市场调查均显示对胎儿危害程度超过了对孕妇的益处,属妊娠期禁用药。
常用药物的等级标准:
1、抗组胺药:扑尔敏( B )、西米替丁( B )、苯海拉明( B )、异丙嗪( C )
2、抗感染药:
1 .驱肠虫药:龙胆紫( C )
2 .抗疟药:氯喹( D )
3 .抗滴虫药:甲硝唑( B )
4 .抗生素:丁胺卡那霉素( C )、庆大霉素( C )、卡那霉素( D )、新霉素( D )、头孢菌素类( B )、链霉素( D )、青霉素类( B )、四环素( D )、土霉素( D )、金霉素( D )、杆菌肽( C )、氯霉素( C )、红霉素( B )、林可霉素( B)、多粘菌素 B ( B )、万古霉素( C )
5 .抗结核病药:乙胺丁醇( B )、异烟肼( C )、利福平( C )、对氨水杨酸( C )
6 .抗真菌药:克霉唑( C )、咪康唑( C )、制霉菌素( B )
7 .抗病毒药:金刚烷胺( C )、阿糖腺苷( C )、病毒唑( X )、叠氮胸苷( C )、无环乌苷( C )
3、抗肿瘤药:
博来霉素( D )、环磷酰胺( D )、瘤可宁( D )、顺铂( D )、阿糖胞苷( D )、更生霉素( D )、噻替哌( D )、柔红霉素( D )、阿霉素( D )、氟尿嘧啶( D )、氮芥( D )、马法兰( D )、氨甲蝶呤( D )、长春新碱( D )
4、植物神经系统药:
1 .拟胆碱药:乙酰胆碱( C )、新斯的明( C )
2 .抗胆碱药:阿托品( C )、颠茄( C )、普鲁苯辛( C )
3 .拟肾上腺素药:肾上腺素( C )、去甲肾上腺素( D )、麻黄碱( C )、异丙肾上腺素( C )、间羟胺( D )、多巴胺( C )、多巴酚丁胺( C )、间羟舒喘宁( B )、羟卞羟麻黄碱( B )
5、中枢神经系统药物 :
1 .中枢兴奋药:咖啡因( B )
2 .解热镇痛药:乙酰水杨酸( C/D )、非那西丁( B )、水杨酸钠( C/D )
3 .非甾体抗炎药:吲哚美辛( B/D )
4 .镇痛药:可待因( B/D )、吗啡( B/D )、阿片( B/D )、哌替啶( B/D )、纳洛酮( C )
5 .镇静,催眠药:异戊巴比妥( C )、戊巴比妥( C )、苯巴比妥( B )、水合氯醛( C )、乙醇( D/X )、安定( D )、硝基安定( C )
6 .安定药:氟哌啶( C )、氯丙嗪类( C )
7 .抗抑郁药:多虑平( C )
6、心血管系统药物 :
1 .强心甙:洋地黄( B )、地高辛( B )、洋地黄毒甙( B )、奎尼丁( C )
2 .降压药:可乐宁( C )、甲基多巴( C )、肼苯达嗪( B )、硝普钠( D )、哌唑嗪( C )
3 .血管扩张药:亚硝酸异戊酯( C )、潘生丁( C )、二硝酸异山梨醇( C )、硝酸甘油( C )
7、利尿药: 双氢克尿噻( D )、利尿酸( D )、速尿( C )、甘露醇( C )、氨苯蝶啶( D )
8、消化系统药: 复方樟脑酊( B/D )
9、激素类:
1 .肾上腺皮质激素:可的松( D )、倍他米松( C )、地塞米松( C )、氢化泼尼松( B )
2 .雌激素:已烯雌酚( X )、雌二醇( D )、口服避孕药( D )
3 .孕激素:孕激素类( D )
4 .降糖药:胰岛素( B )、氯磺丙脲( D )、甲磺丁脲( D )
5 .抗甲状腺药物:丙基硫氧嘧啶( D )、他巴唑( D )
三、静脉滴注药物配伍禁忌表
静脉滴注是临床常用的治疗手段,但许多静脉滴注药物之间存在着配伍禁忌,需要药师朋友们掌握并应用到工作中!
温馨提示:点击图片,可放大查看并收藏哦!





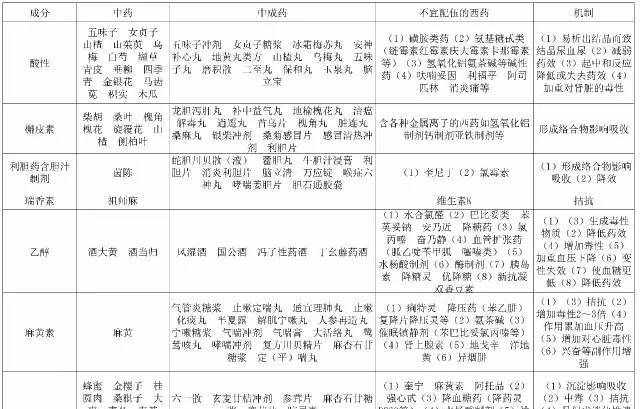
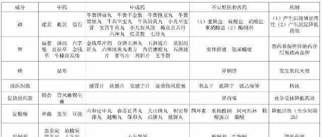
四、中西药配伍禁忌一览表
配伍禁忌是指两种以上药物混合使用或药物制成制剂时,发生体外的相互作用,出现使药物中和、水解、破坏失效等理化反应,这时可能发生浑浊、沉淀、产生气体及变色等外观异常的现象。
物理性配伍禁忌是某些药物配合在一起会发生物理变化,即改变了原先药物的溶解度、外观形状等物理性状,给药物的应用造成了困难。
化学性配伍禁忌即某些药物配合在一起会发生化学反应,不但改变了药物的性状,更重要的是使药物减效、失效或毒性增强,甚至引起燃烧或爆炸等。
中西药配伍禁忌一览表,请收藏!








1.《史上最全的药物配伍禁忌表,错过可就很难再找到了~》援引自互联网,旨在传递更多网络信息知识,仅代表作者本人观点,与本网站无关,侵删请联系页脚下方联系方式。
2.《史上最全的药物配伍禁忌表,错过可就很难再找到了~》仅供读者参考,本网站未对该内容进行证实,对其原创性、真实性、完整性、及时性不作任何保证。
3.文章转载时请保留本站内容来源地址,https://www.lu-xu.com/jiaoyu/20849.html