前言
广东省住房和城乡建设厅发布通知,规定《广东省预制建筑工程综合定额》自2017年8月1日起实施。益达科技是广东省装配定额的软件技术支持单位,库存主软件是装配定额使用的首选工具!
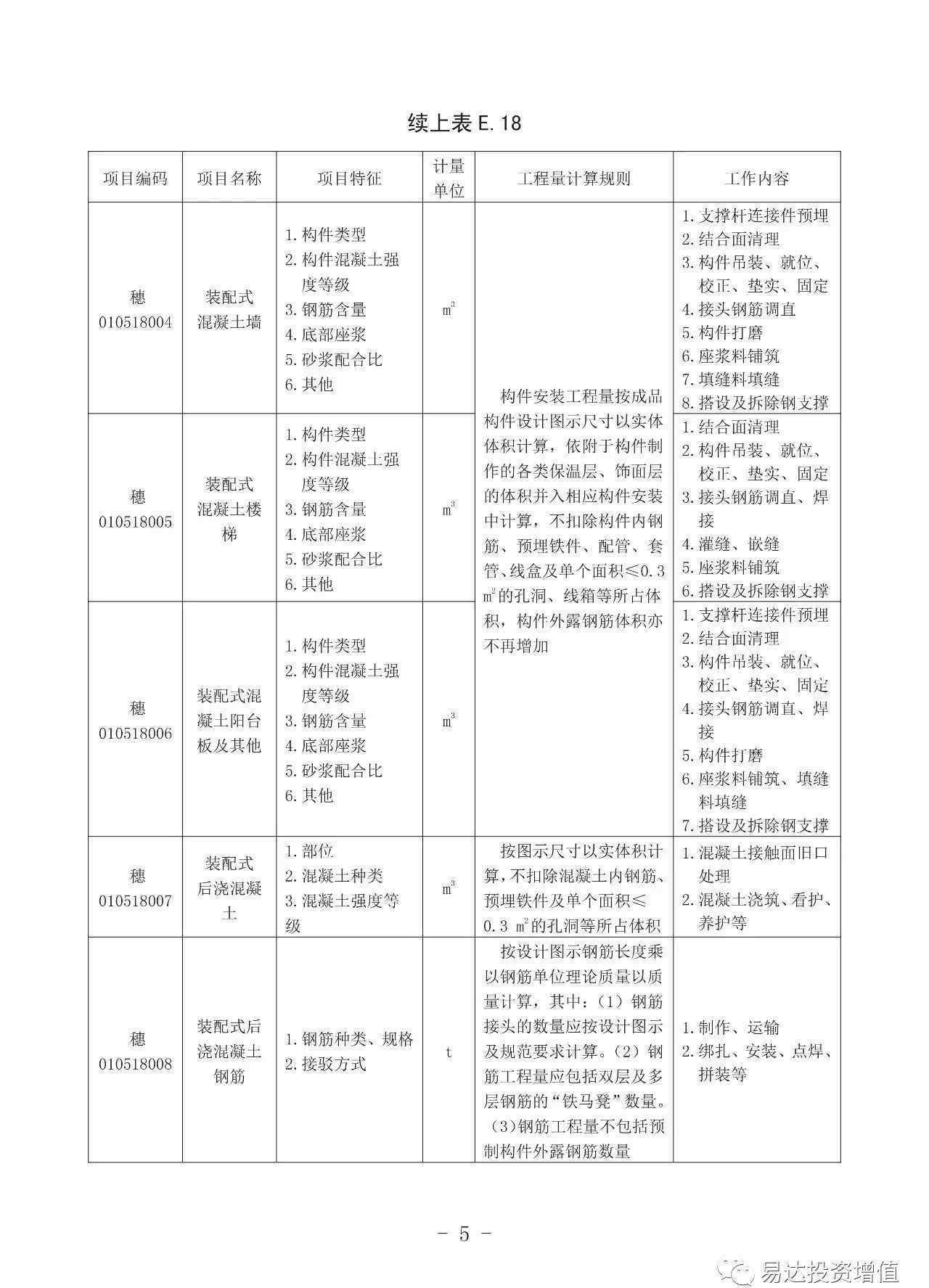
广州市建设工程造价管理站关于广州市装配式建筑工程清单计价有关问题的通知,将于2017年12月15日实施。比尔大师会同步更新,放心使用。
通知文件



广州市预制建筑工程补充工程量清单








预制建筑工程工程量清单估价指南





同治
eDa List工民建主版已经更新到V7.5.0.1,请下载并安装在eDa官网。非常感谢大家对益达的支持!
升级说明
根据法4号、法3号、法1号;粤建函249号;粤建函174号勘误市政定额依据;粤建函101号;机械班组成本定额勘误。
下载地址
http://www . gczj . com . cn/soft/softdetailMain/00000000037/00000000090
适用基础
广东省住房和城乡建设厅关于试点建设工程造价监测的通知;
《2017年广东省装配式建筑工程综合定额》;
《2017年城市地下公用隧道消耗定额》;
广州市环卫运营年度预算指标
广州高速公路清扫保洁年度预算指标
造林项目和病虫害防治项目定额。
满足非开挖排水管道修复工程的成本文件。
我猜你想看
1.《广州市建设工程造价管理站 广州市建设工程造价管理站关于广州市装配式建筑工程清单计价有关问题的通知》援引自互联网,旨在传递更多网络信息知识,仅代表作者本人观点,与本网站无关,侵删请联系页脚下方联系方式。
2.《广州市建设工程造价管理站 广州市建设工程造价管理站关于广州市装配式建筑工程清单计价有关问题的通知》仅供读者参考,本网站未对该内容进行证实,对其原创性、真实性、完整性、及时性不作任何保证。
3.文章转载时请保留本站内容来源地址,https://www.lu-xu.com/jiaoyu/1699209.html