近日,佛山市住房和城乡建设局(以下简称“住房和城乡建设局”)发布了7月份物业管理专项检查报告,对佛山市5区得分较高的5家物业和通报批评的11家物业进行了表彰。从各区数据来看,禅城区得分最高,平均得分81.475,顺德、三水次之,高明区得分最低。
据了解,7月3日至7月17日,住建局从禅城、南海、顺德、高明、三水共选取4个物业管理小区20个,在佛山市房地产协会的协助下,随机抽取物业管理专家对物业管理小区的资料档案、设施设备、环境卫生等方面进行了专项检查。
从五个区来看,禅城区平均排名第一,顺德和三水分别为79.825分和79.25分,南海为78.575分,高明为77.425分。
五区哪个物业比较强?根据检查结果,列出五个区中得分第一的物业小区,并给予表彰。分别是由龙光物业管理的禅城天湖丽都、由保利物业管理的南海保利紫山、由碧桂园物业管理的顺德刘乐碧桂园、由豪生物业管理的高明俊逸湾华富、由中麦物业管理的三水华茂大厦。
上述住宅物业检查评分接近90分的优秀标准,并获得住建局诚信加1分的奖励。
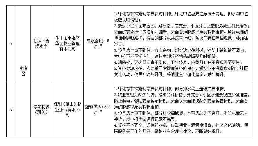
相反,11个物业管理社区因各种违规因素被通报批评。分别是福祥物业管理的禅城区富凯国际大厦、宇能物业管理的李勋上珠、华丽物业管理的连城湘地滨水、四川汇丰物业管理的海纳大厦、康静物业管理的珠江科技数码城、港湾物业管理的怡澳领地公园、登途物业管理的天品园、联强物业投资管理的欢乐家园、高明智美物业管理的路虎尚道、大连万象美物业管理的三水万达华富、新前景物业
对被通报批评的物业,检查得分低于80分的,住建局将根据《佛山市房地产行业诚信管理办法》物业服务企业信用评分标准第21分“因违反政策法规被通报批评并责令限期改正”,对上述企业的诚信情况扣3分。
五区二十个物业管理小区评分。你的家人在名单上吗?


你遇到过这些财产问题吗?










[作者]华叶杰春
图片来自佛山市住建局
[作者]华
【来源】南方报业传媒集团南方+客户
1.《喜悦家园 佛山11家物业被通报批评,快看看有你所在的小区吗?》援引自互联网,旨在传递更多网络信息知识,仅代表作者本人观点,与本网站无关,侵删请联系页脚下方联系方式。
2.《喜悦家园 佛山11家物业被通报批评,快看看有你所在的小区吗?》仅供读者参考,本网站未对该内容进行证实,对其原创性、真实性、完整性、及时性不作任何保证。
3.文章转载时请保留本站内容来源地址,https://www.lu-xu.com/jiaoyu/1636368.html









