五一怎么不放7天假?为什么五一变成了三天假期?

07年之前,五一假期持续三天,加上周末前后七天,称为黄金周。07年后五一假期调整为一天,另外两天调整为清明和端午节。此外,调整了之前和之后的周末,五一假期为三天。
1999年,国务院颁布了新的《国家节假日和纪念日》,决定将春节、五一和十一的休息时间与前一个周末和后一个周末合并,形成了七天的长假。
2007年12月,《国务院关于修改的决定》明确了从2008年起在中国实施的假期计划。
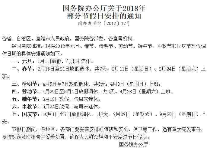
国务院正式发布2018年五一假期的最新时间表:
4月29日至5月1日,放假3天。
友情提醒:4月28日上班。



1.《2018年假期 为什么五一不放7天假了 2018年五一放假安排时间表》援引自互联网,旨在传递更多网络信息知识,仅代表作者本人观点,与本网站无关,侵删请联系页脚下方联系方式。
2.《2018年假期 为什么五一不放7天假了 2018年五一放假安排时间表》仅供读者参考,本网站未对该内容进行证实,对其原创性、真实性、完整性、及时性不作任何保证。
3.文章转载时请保留本站内容来源地址,https://www.lu-xu.com/jiaoyu/1433209.html











