研究员:彭梓潼,方俊杰
投资摘要
长寿疫苗事件带来了好处,狂犬疫苗带头。公司狂犬病疫苗销售收入稳步增长,2017年实现收入11.74亿元,同比增长19.88%,占市场份额32.3%。预计未来5-10年,人用狂犬病疫苗市场规模将保持稳定,狂犬病疫苗销售收入有望保持。成达生物作为长胜生物在狂犬病疫苗领域的最大竞争对手,预计将从此次疫苗事件中受益,市场份额将增至54.5%。
深入培育疫苗研发,多门类齐头并进。2017年,公司研发支出总额达到5166.59万元,占营业收入的4.02%。截至2017年12月31日,公司拥有专利16项,比上年增加16项;发明专利14项,比去年多4项。公司正在研究的产品有10种,其中4种属于我国一类疫苗目录,即二倍体甲型肝炎疫苗、流行性脑脊髓膜炎A+C疫苗和脱细胞DTP疫苗。在本报告所述期间,一种产品正在申请生产,三种产品已获得临床批准,正准备进行临床试验。
风险因素:疫苗黑天鹅事件,单一产品结构,国家政策变化。
一、公司简介
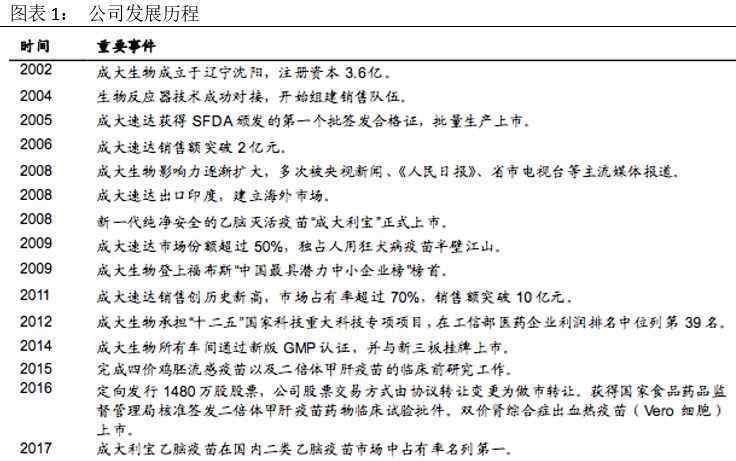
成达生物由辽宁成达于2002年6月成立,是一家专业从事疫苗研发、生产和销售的高科技企业。经过多年的技术积累和规模扩张,成达生物在狂犬病疫苗和乙脑灭活疫苗的研发和生产方面积累了丰富的经验。该公司多年来一直深入参与疫苗领域。目前拥有5种疫苗产品,是疫苗品种最多的企业之一。同时,公司正在研发10种疫苗产品,扩大产品储备,成为国内领先的疫苗企业。
公司积极开展国内外市场拓展和多品类布局。公司实施两轮驱动战略,同时注重扩大国内市场和加快国外注册。2017年,公司在全面覆盖一线城市的基础上整合渠道优势资源,不断加强区县疾控中心覆盖,客户数量增长近两倍。自2015年以来,该公司的人类狂犬病疫苗已在23个国家注册,并在31个国家和地区销售。此外,十几个国家正在进行注册,出口量在中国所有疫苗生产企业中名列前茅;日本脑炎灭活疫苗已在泰国和柬埔寨注册并投放市场销售,许多国家的药品监管部门的注册工作正在启动。同时,公司还坚持探索“干线运输+区域仓储+区域配送”的疫苗冷链配送模式,构建全国冷链配送网络,确保疫苗质量,争取长期运营和全面发展,形成企业更加突出的竞争优势。

公司主要产品有狂犬病疫苗、乙脑灭活疫苗、兽用疫苗。其中狂犬疫苗和乙脑灭活疫苗是公司的主要产品系列。目前,公司拥有中国最大的狂犬病疫苗销量,市场份额最高。此外,公司是中国乙脑灭活疫苗的独家生产商,拥有乙脑灭活疫苗的独家市场。2017年,公司发行622.98万批次,占比37.94%。


第二,狂犬病疫苗领域的领导者
我国狂犬病疫苗年需求量超过1500万,每人需要注射4-5针。据估计,中国人用狂犬病疫苗的年需求量约为6000-7500万。据透明市场研究(Transparency Market Research)调查,2018年国内狂犬疫苗市场规模将继续保持稳定,2017年排名前5的狂犬疫苗总销量为1642.1348万支,比2015年增长33.35%。随着疫苗生产技术的成熟和运输技术的发展,狂犬病疫苗有了很大的发展空,未来的发展势头和市场潜力值得期待。
2.1、狂犬病疫苗市场竞争格局
国内疫苗产品起步晚于国外,但发展迅速。2002年公司成立时,中国企业在疫苗生产和销售市场处于被动地位。为了改变现状,公司决定引进疫苗制造新技术,两年后成功完成生物反应器技术对接。2005年,成达数达作为国内首支无佐剂人用狂犬病疫苗成功上市,也标志着我国人用狂犬病疫苗生产技术达到国际先进水平。2006年,公司销售额超过2亿。2008年成大素达出口印度,同时公司成功上市成大宝日本B型灭活疫苗。2011年成达数达销售额创历史新高,市场份额超过70%,销售额超过10亿元。近三年狂犬病疫苗产品出口额分别为46.5万、49.4万和64万。


2.2.长寿疫苗事件促进了成大狂犬病疫苗业务的加速增长
狂犬病疫苗市场的进入壁垒很高
中国市场上有四种狂犬病疫苗,分别是Vero细胞疫苗、仓鼠肾细胞疫苗、人二倍体细胞疫苗和鸡胚细胞纯化疫苗。根据CFDA的数据,目前中国有20个狂犬病疫苗产品的批准号,涉及16家企业。根据中央检验所发布的权威数据,目前生产狂犬病疫苗的公司有10家,分别是:辽宁成大生物有限公司、宁波荣安生物制药有限公司、长春长生生物科技有限公司、广州程诺生物制品有限公司、中科生物制药有限公司、河南远大生物制药有限公司、吉林麦丰生物制药有限公司、成都康华生物制品有限公司、大连冯亚丽生物制药有限公司、长春威尔赛生物制药有限公司
由于长春生物暂停生产,20%的市场空缺货
根据《生物制品批签发管理办法》,疫苗需要经过中央检验机构质量检验后才能上市销售。所以批量发放数据是我国疫苗行业可靠的宏观数据,根据这个数据结合企业的库存数量代表疫苗企业的实际销售能力。根据CFDA批量发行数据,长生生物公司产品的批量发行约占17%~22%。如果吉林省食品药品监督管理局收回长生生物的GMP证书,意味着市场将减少17%~22%左右的产品供应。《食品药品监督管理局通知》(2018年第60号)显示,国家药品监督管理局已要求吉林省食品药品监督管理局收回该企业的GMP证书(证书编号:JL20180024),并责令其停止生产狂犬病疫苗。如果吉林省食品药品监督管理局收回长生生物的GMP证书,可能需要5个月时间重新申请。加上停产时间,长生生物产品在市场上的缺席时间可能超过半年。在此期间,相关市场的空缺口(17%~22%)预计将由市场上的其他九家公司填补。成大生物作为市场领头羊,有望受益。
第三,国际化快速有序推进,R&D投资保持高位
近年来,公司坚持内源和外延共同发展的战略,坚持国内增长、国际突破和全球发展,以生产和销售狂犬病疫苗和乙脑灭活疫苗为基础,拓展业务格局,开发二倍体甲型肝炎疫苗、二倍体水痘疫苗、HIB疫苗和流感疫苗。公司继续拓展国际市场,以乙脑疫苗市场为切入点,在标准化市场形成竞争优势,为国际突破奠定坚实基础。
凭借高技术壁垒、领先的R&D优势、卓越的产品质量和高市场认可度,公司在国内外市场具有较强的竞争力。同时,公司积极拓展海外市场,与全球企业保持密切合作,受益于乙脑灭活疫苗注册的有序推进,疫苗出口量快速增长。2017年,公司海外收入9967万元,同比增长76.68%,占经营总收入的80%。
除了已经上市的产品,公司对各种疫苗产品的研究也在有序推进,加快了应用进度,并取得了显著成效,形成了符合行业趋势的后续产品梯队储备,未来的陆续推出将丰富公司现有的产品类别。成达生物正在逐步构建稳定的病毒疫苗和细菌疫苗研发技术平台。报告期内,二价肾综合征出血热疫苗(Vero细胞)正准备生产申请号;甲型肝炎灭活疫苗(人二倍体细胞)、四价流感病毒裂解疫苗、a组和c组脑膜炎球菌多糖结合疫苗均已获得药物临床试验批准文件,目前正在准备临床试验;其他在研产品的研究工作也在稳步推进。此外,成达生物不断加大专利技术的开发和应用,加强自主知识产权保护。截至报告期末,成达生物已获得68项专利,其中发明专利14项,实用新型专利54项。
3.1.疫苗出口快速增长,乙脑灭活疫苗申报有序推进
自2005年人用狂犬病疫苗产品上市以来,公司紧紧围绕“国际水平、国内领先”的产品定位,设计了各项技术指标,产品安全性和有效性指标更加细化,符合国际标准。
在提高疫苗质量标准和加强疫苗监管的背景下,许多疫苗企业难以达到国家标准的要求,导致一些企业停产或大规模减产。然而,凭借产品技术和质量的优势,公司的市场份额稳步增长。2008-2017年上半年,公司人用狂犬病疫苗国内市场份额排名第一,成为中国人用狂犬病疫苗第一品牌。公司将利用品牌优势,积极探索其他常规疫苗产品的生产和销售。

公司在保持国内市场领先地位的基础上,积极开拓国际市场。目前,人用狂犬病疫苗已在印度、泰国等31个国家注册销售,土耳其、智利等十几个国家正在注册过程中;2014年至2016年,公司出口人用野生疫苗46.3份,分别出口49.4份和64万份,出口值在全国所有疫苗生产企业的出口值中排名前三。
日本脑炎疫苗已在泰国、柬埔寨和缅甸注册,并已上市销售。同时,该产品已在菲律宾、印度尼西亚等国家的药品监管部门正式注册,预计2-3年内获得上市许可并销售。因为生产灭活疫苗的竞争对手很少,所以产品可以获得更好的市场预期。
未来随着公司国际化,产品认可度会提高,销售网络会扩大,给公司带来强大的品牌优势。预计在公司国内市场稳步发展的基础上,国外市场的销售额将进一步增加。
3.2.关注R&D投资,开发多类研究产品
自成立以来,公司不断增加在R&D的投资。除成都大须达和成都鲍莉外,公司加快产品线扩张,高起点补充常规疫苗品种,围绕国家疫苗供应体系规划,积极推广多链多价疫苗和创新疫苗R&D。目前公司建立的疫苗研发项目进展顺利,包括国内常见和多发病疫苗的研发和升级,包括肾综合征出血热疫苗、二倍体甲型肝炎疫苗等品种。除上述产品外,公司的水痘疫苗和肺炎疫苗正在进行工艺研究、优化等相关工作。

公司注重专利技术的开发和应用。除了R&D中心的病毒疫苗工厂外,它还在北京亦庄设有细菌疫苗R&D研究所,力争成为中国技术最全的R&D疫苗生产企业之一。技术团队有博士1人,硕士76人,本科及以上学历者占员工总数的58.28%。目前,R&D共有技术人员212人,占公司员工总数的27.21%。截至2017年,公司已获得65项专利,其中发明专利12项,实用新型专利53项。
2005年以前,我国广泛使用传统手工工艺生产的佐剂狂犬病疫苗,不仅对接种者造成局部疼痛、硬结等不良反应,而且抗体生产缓慢,不能快速保护患者生命。
目前,公司应用糖蛋白抗原检测技术的最新研究来指导疫苗组合。公司注册标准(4.5IU/剂)远高于国家标准(2.5IU/剂),带来高质量临床应用的安全性和有效性。公司在整个生产过程中没有添加抗生素和辅料,解决了成品疫苗中抗生素残留和辅料不良反应的问题,大大提高了其安全性和有效性,达到了进口同类产品的质量水平。该公司生产的人用乙脑灭活疫苗和冻干狂犬病疫苗不含防腐剂,降低了潜在的临床风险。
第四,财务分析
2018年上半年,公司实现营业收入66561.96万元,同比增长13.86%;上市公司股东应占净利润299,465,400元,同比增长14.20%。疫苗市场的竞争日益激烈,公司在人类用疫苗领域处于领先地位。凭借优秀的产品质量和多年的技术积累,公司在同行业中具有很强的竞争优势。
近年来,公司业绩稳步增长,现金流优秀,在行业内保持了具有竞争力和影响力的地位。其产品的市场份额在国内同类产品中名列第一,出口值在国内所有疫苗生产厂家中名列前茅。

重要声明
本报告中的信息来自公共信息,但新三板智库不保证其准确性和完整性。本报告所载的意见、看法和推测仅反映新三板智库在报告发布当天的判断。这些观点、意见和推测可以不经通知而更改。在不同时期,或由于不同的假设、标准和分析方法,公司可能会发布与本报告所载意见和推测不一致的报告。
本报告的内容和意见仅供参考,不构成新三板智库对证券交易的投标或询价。本报告所载信息不构成个人投资建议,也不考虑个人投资者的特殊投资目标、财务状况或需求。对使用本报告内容造成的损失不承担任何责任,法律法规另有明确规定的除外。客户不应用此报告代替他们的独立判断或仅根据此报告做出决策。
本报告的版权属于新三板智库,新三板智库保留本报告的所有权利。未经新第三委员会智囊团的事先书面许可,任何组织或个人不得以任何形式复制、复制、出版或引用本报告的任何部分。如经新三板智库批准引用出版,则应在许可范围内使用,并注明出处为“新三板智库”,不得违背原意引用、删节或修改本报告,否则由此造成的一切不良后果和法律责任由未经许可复制、复制、出版、转载、引用者承担。
结束
马云父亲出手大方,阿里20亿战略投资白酒电商已经达到70亿
1.《成大生物 成大生物——狂苗龙头收获利好,现金牛增速可期》援引自互联网,旨在传递更多网络信息知识,仅代表作者本人观点,与本网站无关,侵删请联系页脚下方联系方式。
2.《成大生物 成大生物——狂苗龙头收获利好,现金牛增速可期》仅供读者参考,本网站未对该内容进行证实,对其原创性、真实性、完整性、及时性不作任何保证。
3.文章转载时请保留本站内容来源地址,https://www.lu-xu.com/jiaoyu/1181105.html