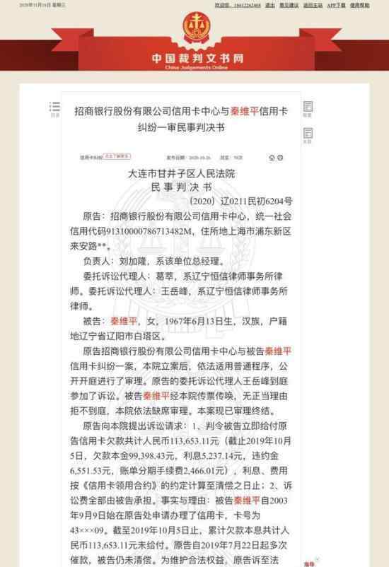
11月18日,有网友爆料称,德云社秦小仙的母亲秦卫平因未能偿还卡债被银行起诉,法院判决公布。根据判决,招商银行指出,截至2019年10月5日,秦小贤母亲共欠款人民币113,653.11元,该行自2019年7月22日起多次催款,被告仍未还清。
被告秦卫平需要在判决生效后十日内支付招商银行股份有限公司信用卡中心到期应付的本金、利息和费用人民币99,398.43元。


1.《秦霄贤妈妈被银行告上法院 具体是什么情况》援引自互联网,旨在传递更多网络信息知识,仅代表作者本人观点,与本网站无关,侵删请联系页脚下方联系方式。
2.《秦霄贤妈妈被银行告上法院 具体是什么情况》仅供读者参考,本网站未对该内容进行证实,对其原创性、真实性、完整性、及时性不作任何保证。
3.文章转载时请保留本站内容来源地址,https://www.lu-xu.com/guonei/991854.html







