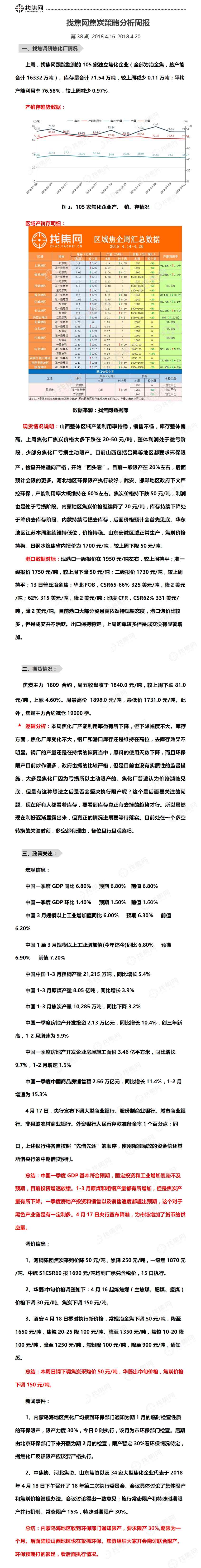
在近日举行的中国移动5G+创新合作大会上,中国移动集团公司市场部副总经理许表示,中国移动的5G套餐将于10月份正式发布,届时客户在使用5G终端时,将享受到“三不一样,一快”的5G网络登录体验。
“三不一快”服务,即不换卡,不换号,不注册,多渠道快速登录5G网络。许介绍,目前国内已有6款5G手机和3款CPE 5G终端上市,预计到今年年底将有17款5G终端上市,涉及8大品牌。明年将覆盖市场主流机型,5G“千元机”将出现,加速5G终端的普及。
根据中国移动5G套餐预订页面显示的详细信息,网络年龄5年及以上的用户可享受中国移动5G套餐30%的折扣,而5年以下的用户可从收到5G套餐后的下一个月起连续6个月享受5G套餐费用30%的折扣/20%的折扣。
至于大家比较关心的中国移动5G套餐的价格,他说具体信息会在10月份发布。此前,中国联通和中国电信已经公布了5G套餐的价格。最低套餐价格在190元左右,最高套餐价格599元。
1.《中国移动5G套餐什么时候开售?5G套餐价格多少?》援引自互联网,旨在传递更多网络信息知识,仅代表作者本人观点,与本网站无关,侵删请联系页脚下方联系方式。
2.《中国移动5G套餐什么时候开售?5G套餐价格多少?》仅供读者参考,本网站未对该内容进行证实,对其原创性、真实性、完整性、及时性不作任何保证。
3.文章转载时请保留本站内容来源地址,https://www.lu-xu.com/guonei/950570.html





