4月2日,教育部在官网公布了教育部2019年部门预算。根据预算,2019年教育部将抽查约6000篇博士论文,约占上一学年博士学位授予数量的10%。

根据“预算”,教育部2019年博士学位论文抽样经费预算为800万元,用于委托教育部学位与研究生教育发展中心开展博士学位论文抽样交流评估,主要包括专家评估费及相关工作经费。
《教育部国务院学位委员会关于印发博士、硕士学位论文抽样的办法》提出,学位论文抽样每年进行一次。其中博士学位论文抽样率约为上一学年全国博士学位授予数的10%;硕士学位论文抽样比例约为上一学年授予硕士学位人数的5%。
博士学位论文抽样项目由国务院教育指导委员会办公室组织实施,委托国家图书馆获取学位论文,委托教育部学位与研究生教育发展中心对学位论文进行交流评价。硕士学位论文抽样由省级教育行政部门实施。
2010年以来,教育部正式启动全国博士学位论文抽样检查,抽样检查比例逐年提高,到2014年达到10%左右。针对医生的采样工作已经实施多年,总体来说还是比较成熟的。
具体来说,2019年每篇被抽样的博士论文将被发送给三位同行专家进行交流评估。如果三位专家中有一位对论文的评价为“不合格”,则送两位专家重新评价。
网友热议感谢翟天临消息一出,很多网友都不淡定了。
还有感谢翟天临


好好玩看看谁是假悟空

也有那些看了内心恐惧的人



大部分网友强烈表示坚决支持!净化学术环境!






但是也有被钱心疼的网友,觉得钱花得值。





事实上,教育部对学术论文的抽查并不是什么新举措。不仅在《博士、硕士论文抽样方法》中有规定,《教育部2019年工作要点》还将包括学术论文抽查和学术不端行为调查。之所以最近再次成为新闻焦点,与“翟天临论文造假”等其他学术不端行为的反复曝光有关。
看到这个新闻,估计很多刚毕业或者即将毕业的研究生和博士生会更加不踏实。随着毕业论文盲考制度的建立和大规模实施,要写出一篇高质量的毕业论文,突破该领域学者的挑剔眼光,回答国防专家的各种问题,并不容易。以博士为例,中科院院士、南京大学校长陆健在今年两会期间接受采访时表示,2012年,40%的人不能按时毕业,目前这一比例可能达到65%。从年龄来看,工作三年的博士最多毕业八年。
不可否认,在已获得毕业证书和学位证书的硕士和博士中,有些论文不仅质量低劣,而且涉嫌学术不端。有的花钱找别人写,有的抄袭别人的成果,有的伪造相关数据...
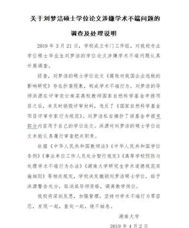
4月2日,关于最近闹得沸沸扬扬的“未发表的国家自然科学基金申请为什么被抄袭”事件,终于有了定论。湖南大学证实刘梦洁的硕士论文被抄袭,构成学术不端行为。刘硕士学位被撤销,导师被警告,失去导师资格。很多假论文能过,这是学生的责任,也是导师的不负责任。同时,学校的“默许”也难辞其咎。


虽然刘梦洁事件不是随机检查发现的,但足以证明随机检查的必要性。同时也在释放一个信号,如果你不够幸运,没有通过答辩,没有拿到学位证,那就既往不咎。只要存在严重问题,论文性质不好,学位授予单位可以依法撤销其学位,注销学位证书。研究能力和学术水平可能高也可能低,但学术道德对每个人的要求是一样的,是硕士和博士,不是稿件。
对于学位论文造假者来说,一定要实现。杜绝假证件,抽查只是一种事后监督。而且抽查的比例还是很小的,所以大学和导师要迈出掌握博士论文的第一步。根据教育部2019年的部门预算,今年的学位论文抽样检查预算为800万元。如果学生,导师,院校层层把关,每篇论文都很优秀不是更好吗,省下教育部的预算抽样检查不是更好吗。
你怎么想呢?
1.《抽检6000篇论文 800万抽检6000篇论文!教育部这一预算公布,谁不淡定了?》援引自互联网,旨在传递更多网络信息知识,仅代表作者本人观点,与本网站无关,侵删请联系页脚下方联系方式。
2.《抽检6000篇论文 800万抽检6000篇论文!教育部这一预算公布,谁不淡定了?》仅供读者参考,本网站未对该内容进行证实,对其原创性、真实性、完整性、及时性不作任何保证。
3.文章转载时请保留本站内容来源地址,https://www.lu-xu.com/guonei/815962.html


