
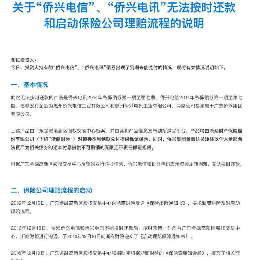
侨兴电信和侨兴电信逾期贷款难以偿还
12月20日,广东金融高新区产权交易中心发布通知称,侨兴电信和侨兴电信通过广东证券交易中心发行的债券项目同日到期,两家公司表示资金周转困难,无法按时还款。
侨兴电信和侨兴电信两家逾期公司是侨兴集团在广东省惠州市的子公司。据公开信息,侨兴集团成立于1992年,是广东知名的通信制造企业。多年来被评为中国制造业500强企业之一。侨兴集团董事长吴瑞林也是广东的明星企业家。
侨兴集团的大博览会
与一些资不抵债的公司不同,成立于1992年的侨兴集团有众多创始人,吴瑞林在广东颇有名气。数据显示,侨兴集团主营业务是通讯设备,还涉及直饮水、智能家居、海洋生物涂料、稀土金属等领域;多年来被评为中国企业500强、广东省优秀民营企业,拥有20多家独立法人子公司。吴瑞林本人现任中华全国工商联执行委员会委员、惠州市归国华侨联合会名誉主席、广东省企业文化协会副会长。

今年6月,侨兴集团旗下的侨兴电子上市。公告显示,侨兴电子2013年、2014年、2015年1-10月营业收入分别为3.1亿元、3.85亿元、6.63亿元;净利润分别为-237.96万元、84.52万元和1863.27万元。
从整个资产情况来看,侨兴集团似乎不可能在期限内违约,10亿人民币的金额不足以动摇整个集团的根基。为什么要冒违约的风险?根据投资人爆料的产品合同,一旦违约,侨兴电信和侨兴电信将受到很大影响,将不得不向股东分配利润;暂停实施重大对外投资、并购等资本支出项目;减少或暂停董事和高级管理人员的工资和奖金;主要负责人不得调动。
业内认为“公司优质资产多,资金方面问题不大。老板债务逾期,很有可能是故意想把债务转嫁给浙商财险这样的大树,因为浙商财险是它的担保人。”
原来,除了吴瑞林,还有一家担保机构,就是浙商财险。根据产品合同,浙商财险为该债券的本金和收益提供了保证保险,也就是说,侨兴已经为自己投保了。如果他不能还钱,浙商财产保险将把本金和收益支付给投资者,这可能是吴瑞林尽管持有大量资产仍拒绝还钱的原因。
因此,针对目前投资者最关心的资金问题,浙商财险启动了理赔程序。根据《保险法》及相关保险规定,保险审查时间不超过30天。
法律专家表示,从法律责任来看,吴瑞林是第一责任人,浙商财险是第二责任人。“子公司的债务危机,其母公司应该有偿还的义务和责任。从法律角度来说,侨兴必须还债。否则,法院可以强制破产清算。”据记者了解,一些投资者已经计划起诉乔星,向他施压。
幸运宝公告
2014年12月,上述两家逾期公司在广东证券交易中心备案发债后,广东证券交易中心向幸运财富平台发布产品信息。广东证券交易中心于2013年10月正式开业,注册资金1亿,由广东省政府直接管理。
根据招财宝公告,侨兴电信和侨兴电信在广东证券交易所备案的“惠州侨兴电信产业有限公司2014年债券”第一至第七期和“惠州侨兴电信产业有限公司2014年私募债券”第一至第七期未到期。但与广东证券交易所沟通后,招财宝获悉,侨兴电信和侨兴电信表示资金周转困难,无法按时还款。




目前,浙商财险有限公司针对投资者最关心的资金问题,已经启动理赔程序。根据《保险法》及相关保险规定,保险审查时间不超过30天。
法律专家表示,从法律责任来看,吴瑞林是第一责任人,浙商财险是第二责任人。“子公司的债务危机,其母公司应该有偿还的义务和责任。从法律角度来说,侨兴必须还债。否则,法院可以强制破产清算。”据记者了解,一些投资者已经计划起诉乔星,向他施压。
亚洲金融与互联网金融商学院,由亚洲金融与清华大学联合主办,是国内首家黄埔军校互联网金融。为大学生、普通投资者、金融从业者、准从业者等需要互联网金融教育的用户提供学历教育、职业教育、实践教育、资格认证等四个方面的培训课程。
官方微博:
关注微信官方账号:亚洲在线财经商学院收到免费投资手册,邀请加入互联网金融学习群,与大金融咖啡一起解锁财富密码!
1.《侨兴集团 侨兴集团大揭底!旗下子公司为何逾期还款难?》援引自互联网,旨在传递更多网络信息知识,仅代表作者本人观点,与本网站无关,侵删请联系页脚下方联系方式。
2.《侨兴集团 侨兴集团大揭底!旗下子公司为何逾期还款难?》仅供读者参考,本网站未对该内容进行证实,对其原创性、真实性、完整性、及时性不作任何保证。
3.文章转载时请保留本站内容来源地址,https://www.lu-xu.com/guonei/1772013.html