XXX消防项目管理计划
结合现场实际情况,本消防工程具有以下特点:1。项目面积大;2.量大;3.施工人员多;4.建筑断面宽;5.现场操作人员多;6.人际关系复杂。根据上述条件,我们应建立相应的管理部门(总部)、管理人员,招聘专业水平高、人员素质高的专业施工队伍,并建立一系列规章制度,确保工程顺利进行到竣工。为项目顺利完成,特制定以下管理措施:
首先,建立项目部
项目部是参与项目顺利完成的主要部门,所以要有良好的基础设施、人员配备和规章制度。项目经理是项目部的主要负责人,应带头建立项目部,确保项目的顺利开展。对于项目部的设立,应做到以下几点:
1.项目部基础设施
项目部是一个施工单位的门面,要干净整洁,布局得当,门要有明显的标志
签字(xxx项目部)。为使项目部正常工作,项目部应有办公桌、办公椅、电脑、图片桌、文件柜、饮水机或饮水壶、空开关或电风扇等设施。除项目部外,还应有仓库和材料临时堆放区,并有统一的标识。施工人员应统一配备相同的安全帽和工作服。
2.人员配备
项目部设项目经理、技术员、安全员、仓库保管员等人员。具体组织如下:

3、项目部规章制度
(1)考勤制度
项目部和施工队所有人员实行打卡制度,管理人员每月检查核实不存在迟到、早退、旷工、不打卡等现象,并将打卡记录纳入考核范围,进行奖惩。
施工人员应征求施工班组长的指示,施工班组长在离开前应报管理人员批准,离开时间不得超过三天。施工进度紧张时,应及时安排其他施工人员或加班,以免减缓施工进度。施工班组长请假时,应直接向项目经理请示。请假前,安排人员接班,请假时间不宜过长,否则不准请假。技术员、安全员、仓库保管员直接向项目经理请假并填写请假单,经批准后方可离开;否则,他们将被视为旷工并受到惩罚。管理人员不得同时休假,休假时间不宜过长,否则不准休假,休假的同时要做好跳槽,不能影响正常工作。项目经理应按制度向公司请示,经公司批准后可以离开,做好交流和安排工作。所有人员应在不影响施工进度和质量的情况下休假,并做好记录。
为了保证项目的进度,项目经理和管理人员应制定假期的轮换顺序,不得同时休假。假期时间应根据公司制度和现场条件而定。如果工期紧张,将不会放假。
(2)评估体系
项目部自上而下实行考核制度,公司对项目经理进行考核,项目经理对以下管理人员和施工队伍进行考核。
项目经理按制度接受公司整体考核,根据考核结果对项目经理进行奖惩。项目经理根据管理人员的职责、出勤和工作完成情况进行考核、奖惩。项目经理应从质量、进度、安全、文明施工、节约材料和遵守管理等方面对施工队伍进行评估。考核不合格的,项目经理可处以罚款,严重影响施工质量、进度、公司声誉和拒不服从公司管理的予以更换。
(3)报销制度
项目部管理人员将严格按照公司的管理制度进行报销,违反公司报销制度的不予报销。
(4)文本数据接收系统
施工现场的所有施工资料、签证变更、会议纪要、情况说明、月进度报告、进度计划、竣工资料等应及时、准确、有效,甲方、监理、总承包商、其他专业施工人员及自己的当事人签字的文件应存档、核对,并做好收发记录。
收发文件应有收发记录,包括收发时间、文件名、发送单位、接收单位、发送人和接收人签名、备注等。接受的文件应进行标记并汇编成文件,签发的文件应由收件人签字并做好签发记录。所有归档文件应放在文件柜中,并做好参考和保存标记。
项目完成后,对存储的数据进行详细编目,并根据目录带回公司存档,不得丢失、损坏或丢失。对于未及时恢复的数据,应及时催交并带回公司存档。
(5)物资申报审批制度
工程材料的申请和审批应严格按照公司制度进行审批和采购。项目经理应严格检查所用材料,避免浪费。对于额外的材料,项目经理应详细说明或出具联系单和签证单,否则不予采购。
(6)奖惩制度
对于项目经理、管理人员和施工队伍,公司应制定奖罚制度,并严格遵守公司的奖罚制度。
二、管理人员的职责分工
1、项目经理的职责
(1)确保项目目标实现、公司利益和甲方满意的基本职责是考核和衡量项目经理管理成败和水平的基本标志。
(2)制定项目阶段性目标和项目总体控制计划。项目总体目标一旦确定,下一步就是分解总体目标,划分主要工作内容和工作量,确定项目阶段性目标的实现标志,如形象进度控制点等。
(3)建立项目部,组建精干的项目管理团队,是项目经理管理项目的基本条件,也是项目成功的组织保证。
(4)及时决策产生的问题包括实施方案、重大技术措施、设备采购计划、资源配置、进度安排、合同和设计变更等。
(5)项目经理应根据项目合同的规定,根据项目中随时出现的人力、财力、物力等资源的变化进行指挥调度,在保持总体目标不变的前提下,优化调整施工组织设计和网络计划,确保项目经理能对施工现场进行临时变更。
(6)项目经理负责项目组和施工队成员的选拔和考核,项目组成员的奖惩、调配和指挥,以及相关政策法规范围内劳动力的选拔和辞退。
(7)项目经理可在财务制度允许的范围内,安排施工现场相关费用的支出和报销,控制相关施工风险应急费用和应急措施费用等。
(8)项目经理负责设备、材料和材料的采购,并在公司有关规定的范围内决定设备的型号、数量和进场时间。工程材料和周转工具的进场按质量标准检验后,决定是否用于本工程,零星材料由公司申请批准后采购。
(9)日常施工结束后,项目经理组织管理人员和各施工班组长参加施工总结会,汇报今天的质量、进度、安全、明天的工作计划和施工中的问题等情况。
(10)项目经理负责上报月进度款,上报前应进行核实,上报后应随时关注上报进度款的进度,按时收回月进度款。
(11)项目经理负责项目验收等事宜。
2.技术人员的责任
(1)负责项目的技术管理,组织图纸会审,参与施工组织设计的编制。
(2)编制事业部(项目)技术交底文件,召开技术交底会,指导和安排各项技术措施的编制和实施。
(3)配合原材料检验。不合格的材料不允许使用。如果数量不对,就不签收。所有原材料在进入现场时都应接受检查。
(4)实行量化管理,分解施工图纸,对比完成工程量,对分解后的工程量进行审核。
(5)检查施工现场的施工质量和进度,控制施工队伍的施工质量,评估已完成的施工质量,审查和确认施工进度。
(6)技术人员巡视时应做好记录,记录当天的施工质量和进度,并在日常会议中进行汇报和总结。
(7)协助上级主管部门和公司的动态管理检查,完成项目经理和公司交办的其他技术任务。
3.安全人员的职责
(1)制定并实施项目安全防范措施。
(2)做好项目部新员工的登记工作,发放安全帽等劳动防护用品。
(3)每天打卡后,所有施工人员必须组织安全教育、安全技术交底、安全措施等安全教育。
(5)工程关键部位应制定书面安全措施。
(6)发现重大安全隐患时,应立即采取有效的补救措施,并及时报告,将隐患消灭在萌芽状态。
(7)做好工程安全保护和文明施工。
(8)随时到现场进行安全检查,有权采取必要的预防措施,制止作业并及时向有关领导汇报,制止“违章作业”,纠正“违章指挥”。
(9)安全员巡视时应做好记录,记录当天施工中的安全和施工文明,以便在日常会议中汇报和总结。
(10)负责新员工和年度及日常员工的安全教育培训,指导安全团队的教育,抓好员工返岗和跳槽教育。
(11)负责施工现场重要危险部位警示和安全标语牌的制作和宣传。
(12)参与工业事故和未遂事故的调查、分析和处理,提出防范措施,及时、如实报告事故。
(13)监督检查劳动防护用品的正确使用和防护用品的及时发放。
4.仓库管理员的职责
(1)负责仓库的日常管理和维护。
(2)按规定的工作流程核对材料的收发,按仓库管理制度核对数量。
(3)验收合格的材料应存放在指定位置。
(4)必须做好每日记录和定期盘点的材料出入明细台账。填写收发日报表、入库单据、发料单据、采购材料单据、呆滞材料异常情况报告、退货单据等单据。
(5)应定期报告和处理不良材料和废料。
(6)材料仓储岗位的规划与布局。
(7)每月盘点仓库,每月汇报盘点结果。
(8)数量验收
a、确认供应商,检查供应商发货清单的型号、数量、名称是否与材料采购订单一致,第一时间与采购人员核对不一致,在收货前查明原因。
b、对于数量较大的来料,按大零件和小零件的10-35%的比例核对数量,并进行抽查和标记;对于昂贵的材料,确保所有的数量被准确地计算,并及时报告差异并做好记录。
三、项目管理措施
1、项目管理的内容

2、项目管理措施
(1)建立质量、进度和安全检查制度
(2)为节约材料,应建立登记和检验制度
3.具体管理措施
(1)质量控制方法:
a、工程开工前,管理人员应向各施工队进行技术交底,要求他们严格遵守工程设计图纸和施工技术标准、规范和规程。施工队伍不得擅自降低施工技术质量标准,不得违反施工技术规程和其他有关技术规定。每天施工前,管理人员应提醒和解释施工人员在昨天施工中发现的质量问题,以防止同样的质量问题发生。
b、在施工队伍的施工过程中,项目管理人员应按规范标准检查施工工艺和成品是否符合规范要求。如果不符合规范要求,应立即停止施工,并按规范重新施工,直至符合规范要求。
c、管理人员在巡视过程中对携带的检查工具进行检查,对完工工程进行检查,检查完工工程是否符合要求,达不到要求的施工队应要求整改直至合格。
d、施工成品应外观整洁,在重要部位应有明显标志,标志应清晰可见,油漆部分应光亮无污染。施工完成后,首先进行自检,不合格项进行整改,直至合格。施工完成的设备应能满足相应的运行要求和功能。如果设备不符合上述要求,施工队应立即整改,直至符合上述要求。
(2)进度控制方法:
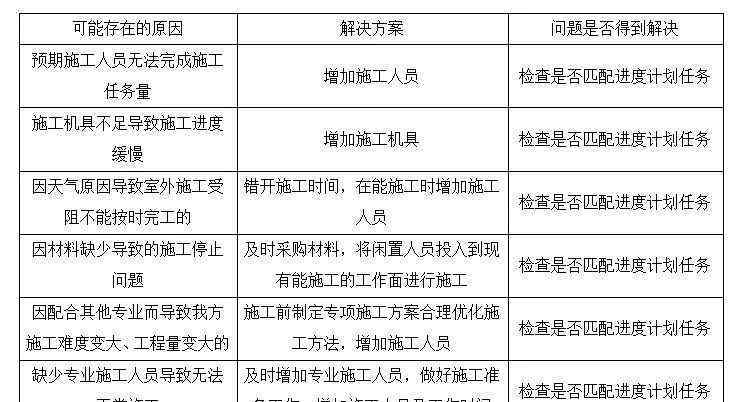
施工前,应制定每月和每周施工进度计划,并规定施工节点日期。管理人员应根据进度计划检查相应的节点检查和施工进度是否与进度计划相对应。如果与计划有偏差,应找出问题,并与原计划相匹配,以完成计划任务。
偏离计划的可能原因及解决方案;

(3)节约材料的控制方法:
一、材料入库、出库实行台账登记制度,严禁冒领、故意损坏、以次充好、虚报材料,对入库材料不登记、盗窃等行为一经发现应从重处罚。
b、施工队收料前应做好参数登记工作,收料后应爱护材料,不得随意堆放、乱扔或浪费材料。所用的材料应该有计划。在加工和施工过程中,应严格按照施工规范的要求优化施工工艺,以达到节约材料的目的。
c、将图纸和工程量分解,分层分区域,从划分的区域提取工程量,然后对比区域内完成的工程量,看是否有偏差。如有偏差,找出问题,减少不必要的浪费,节约成本。
d、成品易碎、破碎物品应“提前完成”、“提前移交”,避免重复购买此类物品。
(4)安全文明施工控制方法:
a、每天早上施工人员打卡后,管理人员应对所有施工人员进行安全教育和安全检查,包括安全帽、衣服、鞋、手套、施工工具、身体状况等。以上检查内容不合格的,责令立即整改,不施工的处以罚款。
b、管理人员应随时检查施工人员在施工中的情况,并检查是否有违反安全操作和安全隐患。检查内容包括:是否戴安全帽、手套;衣服鞋子是否整齐,施工工具使用是否正确,施工现场是否存在安全隐患,是否有人私接电线或乱接电线,施工中是否有人吸烟、使用明火等不安全行为。如发现上述行为,管理人员应立即制止并要求立即整改,违者立即开除施工现场并处以罚款。
c、管理人员在巡查时也应对施工人员进行文明监督。被监督施工人员不得有下列行为:吸烟、骂人、乱扔垃圾、打架斗殴、酗酒、随地大小便、不遵守施工纪律、随意堆放、丢弃建筑材料和材料垃圾等。如发现上述行为,管理人员应立即制止并要求立即整改,违者应立即开除施工现场并处以罚款。
四、工程竣工验收及资料归档
1、工程竣工验收
工程施工完成后,项目经理将带领施工人员、项目部人员、设备厂家配合自检、自检,发现问题及时整改。检查完成后,没有问题的申请消防检查,配合检查人员通过消防检查。消防检查完成并取得消防检查意见后,申请消防检查,然后在消防检查前进行自检和自检。确认没有问题后,确认验收时间,并通知甲方、总承包商和监理。甲方将带领我们带领其他人员配合完成消防检查。如果验收不合格,我们的问题会积极整改,直到验收通过。
2、数据归档
管理人员应及时申报项目从施工过程到验收阶段的数据,不得延误。验收后,资料归档应及时、有效、准确,整理后的资料应存放在公司存档备查。
3.项目移交
项目完成后,所有系统应尽快移交给甲方和物业。在移交过程中,应确保信息、系统功能和设备的完整性。移交时,应提供设备移交单,其中应注明系统名称、设备型号、数量和单位。在与甲方核对系统设备和物业后,三方应共同在交接单上签字盖章,我们将留存一份存档备查。
文章来源于网络。如有侵权,请联系删除
1.《xxx管 做消防工程的你,这份项目管理方案一定要看!》援引自互联网,旨在传递更多网络信息知识,仅代表作者本人观点,与本网站无关,侵删请联系页脚下方联系方式。
2.《xxx管 做消防工程的你,这份项目管理方案一定要看!》仅供读者参考,本网站未对该内容进行证实,对其原创性、真实性、完整性、及时性不作任何保证。
3.文章转载时请保留本站内容来源地址,https://www.lu-xu.com/guonei/1631656.html







