从4月28日《后来的我们》的“非正常退款”被曝光到现在,短短一周。
七天来,众说纷纭,各种“说法”、“说法”、“座谈会”以闪电般的速度席卷微博、朋友圈,着实让“吃瓜的我们”应接不暇。

现在,让肖殿军为大家梳理一下“后来我们退款事件”的时间线、关键节点、各方反应,以还原事件的清晰脉络。
原因
4月28日晚(《后来的我们》开播第一天)爆料,《后来的我们》在多家影院出现大量非正常退款,退款率远高于正常水平。

有自媒体质疑过猫眼作为发行人和平台方,可能在这个过程中存在违规行为,涉嫌利用虚假购票制造预售势头,误导影院增加排片数量,然后大量退票。
时间线梳理

各方的反应
看完纵向时间线,让我们划分“阵营”,看看各方在这场风暴中采取了什么措施,扮演了什么角色:
猫眼电影
4月29日凌晨,猫眼影业发布两份声明,公布初步调查结果(要点如下):
1.截至4月28日23: 00,平台疑似恶意刷票退票约38万,涉及票房约1300万,占当日电影总票房的4.6%。恶意刷票的订单集中在19.9元等优惠票上。
2.4月28日的退票单中,54%为正常变更行为,46%的退票单被认定为恶意刷票,涉嫌倒票。

3.相关数据和证据已提交主管部门,将配合进一步详细调查。
4.猫眼平台退款功能关闭。

四天后,5月3日,猫眼电影专业app推出“退款数据查看”功能,可以查询2017年至今所有电影大规模退款的数量/比例,以及猫眼平台退款的数量/比例。
数据显示,《后来的我们》首日退费率为9.0%,整个市场退费率为8.4%,为同期最高。

5月3日下午,猫眼娱乐召开媒体论坛。猫眼娱乐首席运营官康利及工作人员针对“退款事件”的焦点回答了记者的提问,主要有以下几点:

焦点一:有没有黄牛恶意倒卖的行为?
答:确实有些账号是不正常的,但是不能根据这个证据来判断一个账号是黄牛,也不能确定是大型组织或者黄牛的刷票行为。
焦点二:为什么《后我》的退费率远高于正常,也高于同档其他影片?
答:1。《追我》预售起步早,预售票房高,退款概率也相应增加
2.国庆、春节等重要时刻表是退票高峰期,主要时刻表首日高退票率是“正常”的

3.去掉零钱部分,《追我》的退费率也不是历史最高
4.与“五一”假期安排相关,部分观众并未将放映首日(周六)视为工作日
焦点三:为什么猫眼是退款的“重灾区”?
答:猫眼是国内最大的票务平台,卖多了自然会退款。所以,虽然退款金额大,但是退款率并不比其他平台落后太多。
焦点四:猫眼有没有恶意刷票影响影院排片?
答:不包括改动部分,退款金额在百万量级,相对于预售票房1亿+来说是非常小的。猫眼没有这样做的动力。
焦点五:票务平台是否应该参与发行,如何维护市场公平?
影视行业比较成熟的国家(如美国)有规定电影院不能做发行和制作。但是,目前中国的产业还不够有序。在这种背景下,利用自身优势,按照法律法规进行自主业务开发是正常的。
猫眼既是“运动员”,又是“裁判”,因为猫眼只是中介服务提供者,没有惩罚和处置能力。
电影局
4月30日上午,电影局回复媒体已对退款信息进行分析,初步认定退款情况异常。
当天,相关负责人与制作方、发行方等相关人员进行了面谈。要求立即完善退款机制,认真查找存在的漏洞,进一步梳理情况,完善数据,并形成书面报告上报主管部门。
在昨天的论坛上,猫眼娱乐首席运营官康利还表示,电影局正在带领各方(包括影院)调查取证,期待还原真相。
淘宝电影
28日晚,淘宝电影接到几家合作影院的紧急通知,暂时关闭退换签证服务。
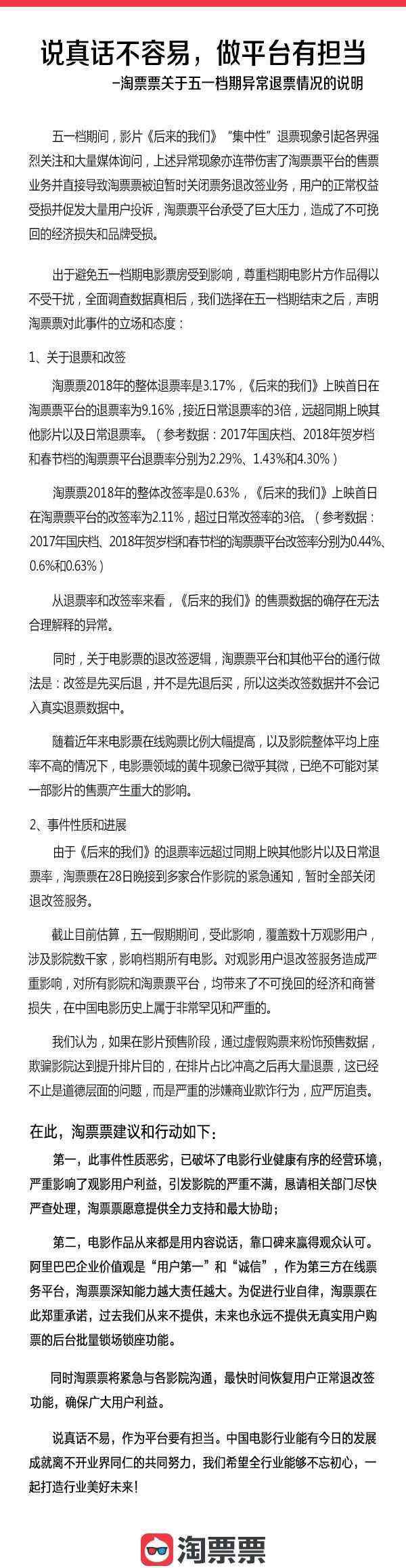
5月2日11点31分,微博发布声明:“说实话不容易,做平台是必须的。”要点如下:
1.淘宝电影2018年整体退费率为3.17%,后期Us首日退费率为9.16%,改版率为2.11%,远超同期及每日(包括国庆档、新年档、春节档等重要时段)上映影片平均退费率和改版率,存在无法解释的异常。
2.数十万用户和数千家影院受到退款功能关闭的影响,影响到档期内的所有电影。
3.在预售阶段,通过虚假购票来骗影院改善排片,进而大量退票的事实是真的,这将是严重的商业欺诈。
4.淘宝电影承诺,在没有真实用户购票的情况下,从未提供,也永远不会提供后台批锁功能。

5月3日凌晨,淘宝电影推出“票房交易监控”功能。根据这个数据,《后来的我们》第一天售票平台的退票率是9.2%,是同期电影最高的。

同样的对手
4月29日晚7点,@ Movie战神姬官方微博发布长图称,战神姬的票房数据在多个平台上出现“反向增长”。
特别是当天11:40-12:02之间,从2064.4万下降到1511.8万。短短20分钟,500万的票房莫名其妙的消失了。

对此,康利在论坛上回应:猫眼专业版提供的实时票房数据是前一天票房的实时进度,根据算法模型进行模拟预测。第二天中午左右会和国家电影专项基金办公室的最终权威数据进行核对,错误就来自于此。
4月29日下午,《幕后》的制作方联合发表声明称,“建议各方咨询相关平台和制作方,探讨真实原因。”

电影方,刘若英工作室
4月30日晚,导演刘若英工作室和《后来的我们》制片人发表了双重声明。
刘若英工作室表示:“将积极协助相关部门尽快查明真相,让刘若英女士导演的作品尽快回归到更纯粹的电影讨论中。”
片方声明:“全程密切关注事件进展,希望彻查到底”。

在昨天下午举行的“跨界、出道、不免乡愁——刘若英面对影评人”论坛上,刘若英也回应说“已经说的话都在声明里说了。希望大家回归电影。”

目前《后来的我们》中的“退款事件”还在发酵过程中。小店君真诚希望各方积极配合,展开调查,期待有关部门尽快还原事件真相。而且我们会继续关注,带来第一手的报道。
/ MORE /
/ HOT /
1.《后来的我们退票 《后来的我们》"退票门"全回顾,看这一篇就够了》援引自互联网,旨在传递更多网络信息知识,仅代表作者本人观点,与本网站无关,侵删请联系页脚下方联系方式。
2.《后来的我们退票 《后来的我们》"退票门"全回顾,看这一篇就够了》仅供读者参考,本网站未对该内容进行证实,对其原创性、真实性、完整性、及时性不作任何保证。
3.文章转载时请保留本站内容来源地址,https://www.lu-xu.com/guonei/1385392.html










