一个
目录
序
第一,资助项目
二、应用要求
三.专家评论
四.结果的宣传和公布
V.资金的使用和管理
不及物动词结果跟踪
七、拨款工作安排
八、联系方式
序
中国博士后科学基金是在李政道先生的倡议下,经邓小平同志决定,于1985年成立的,是专门为站内博士后研究人员设立的国家科研基金,旨在促进具有发展潜力和创新能力的优秀博士后研究人员在站内开展创新研究,培养高水平的创新型博士后人才队伍。中国博士后科学基金的资金主要来自中央财政拨款。截至2018年底,累计资助金额45.6亿元,资助博士后8万余人。在我国实施博士后科学基金资助体系是一项具有远见卓识的战略决策,在实施人才强国战略、培养博士后创新人才、促进高层次人才建设方面发挥着独特而不可替代的作用。
中国博士后科学基金在国家博士后管理委员会的领导下,具体负责博士后科学基金的评估、后续工作和基金管理。“十三五”期间,博士后科学基金资助工作以中国共产党第十九次全国代表大会报告为指导,报告指出“要培养大批国际级战略科技人才、领军科技人才、青年科技人才和高水平创新团队”。要努力提高资助工作的针对性,继续加大对博士后科研人员开展创新研究的支持力度,不断提升博士后科学基金的品牌影响力。2019年,中国博士后科学基金将开展两批一般资助、两批专项资助和一批优秀学术专著出版,实施“西部博士后人才资助计划”,与国家博士后管理委员会共同实施“博士后创新人才支持计划”。
为了帮助博士后站和博士后研究人员充分了解2019年基金资助的要求,体现公开、公平、公正的原则,中国博士后科学基金委发布了《中国博士后科学基金资助指南(2019年)》(以下简称《指南》)。《指南》以脚注形式标注了2019年供资工作的变化。《博士后创新人才支持计划》的相关要求已由国家博士后管理委员会办公室发布,不再纳入指南。
请各有关地区、部门、设站单位按照《指南》要求,组织好2019年博士后科学基金资助工作。如果指南内容有所调整,中国博士后科学基金将在中国博士后网站(www.chinapostdoctor.org.cn)上发布相关信息,恕不另行通知。
第一,资助项目
注意事项:
设站单位要留存1册纸质申请材料,且至少3年。2.特殊支持(站内)
注意事项:
推荐名额由中国博士后科学基金会根据申请截至日期当天的在站人数据实核定,并在“中国博士后科学基金管理信息系统”明示。军地联合培养博士后研究人员申请材料1册由设站单位快递至中国博士后科学基金会。设站单位要留存1册申请材料,且至少3年。中国博士后科学基金组织专家会议进行评审。具体程序如下:
一、按照申请人申报的项目一级学科对申请材料进行分组。
Ii .每个考核学科组按一级学科聘请5名以上专家,一般组每个一级学科至少聘请1名同行专家。
罗马数字3..根据参与人数,补贴名额将按比例分配给各级科目。
四.组织专家评审会议。评审专家在线评审材料,投票决定资助人员。
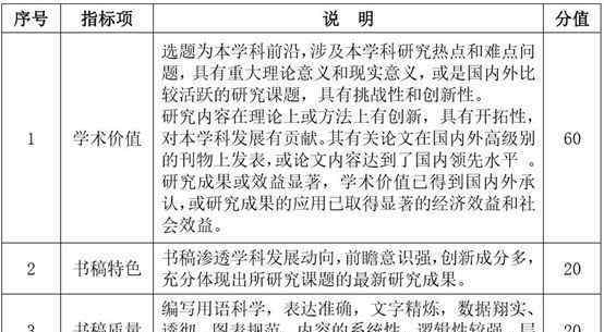
表3专项资金评价指标(站前)

2.特殊支持(站内)
中国博士后科学基金先组织专家交流评审,再组织专家会议评审。
传播评论采取匿名在线评论的形式。中国博士后科学基金工作人员看不到申请人和专家的姓名,而专家看不到申请人、设站单位、博士后合作导师等信息。具体程序如下:
一、按照申请人申报项目的两个学科对申请材料进行分组。
Ii .每个评估学科组按照两个学科随机匹配7名同行专家。
罗马数字3..评标专家应当根据评标指标按照百分制打分。
四.用体操评分法计算每个申请人的分数,根据分数在考核学科组进行排序。
V.根据当前批次的补助比例,在每个评审学科组中按照分数由高到低的顺序选择进入会议评审的人员。
表4专项资金(站内)沟通评价指标

会议评审程序是:
一、按照申请人申报的项目一级学科对申请材料进行分组。
Ii .每个考核学科组按一级学科聘请5名以上专家,一般组每个一级学科至少聘请1名同行专家。
罗马数字3..根据参与人数,补贴名额将按比例分配给各级科目。
四.组织专家评审会议。评审专家在线评审材料,投票决定资助人员。
表5特别资助(驻场)会议的评价指标

(3)资助优秀学术专著的出版
中国博士后科学基金组织专家会议,审查确定资助出版的专著;科学出版社组织选题论证,确定资助出版的专著。
表6优秀学术专著出版经费评价指标

四.结果的宣传和公布
(一)公示结果
中国博士科学基金会在中国博士后网站和中国博士后微信官方账户上公布了拟议资助的结果。公示期为一周。
公示期间,博士后研究人员及其他相关人员如对公示内容有异议,可向中国博士后科学基金委员会提问。
查询内容不包括评价专家的学术评价。提问要求如下:
书面材料应是对评估程序的询问,由合作导师和站单位博士后管理部门主管领导签字,加盖站单位博士后管理部门公章,并在公示结束日前邮寄至中国博士后科学基金(以送达日期盖章为准)。中国博士后科学基金会对相关问题的内容进行核实,核实结果以书面形式通知设站单位,设站单位向提问者反馈。
对评审过程以外的内容有疑问的,应通过传真或电子邮件向中国博士后科学基金委提交,并注明姓名和联系方式。
注意事项:
从公示之日起,申请人登录“中国博士后科学基金管理信息系统” 可查阅专家评审结果。 (二)结果公布中国博士点科学基金会在中国博士后网站和中国博士后微信官方账号上公布资助结果,并向相关站点发布资助通知。
注意事项:
从资助结果公布之日起,获资助人员登录“中国博士后科学基金管理信息系统”可打印资助证书。V.资金的使用和管理
(一)资金的使用
经费支出范围包括科研所需仪器设备费用、实验材料费用、出版/文献/信息传播/知识产权事务费用、会议费、差旅费、专家咨询费、国际合作交流费、人工费等。参与研究过程且无工资收入的相关人员(如研究生)和临时工的劳务费不得超过经费总额的30%。
获得资助的博士后科研人员离站时,资助经费的余额由中国博士后科学基金回收。
(二)经费由车站单位管理
设站单位应当单独建帐,并代为管理资金。
受资助博士后科研人员退站时,设站单位应及时清理账目和资产,编制财务报告和资产清单,并按程序上报中国博士后科学基金;结余资金收回中国博士后科学基金;用补贴资金购买的资产由设站单位收取。
(三)中国博士后科学基金的资金管理
中国博士后科学基金将在资助名单公布后一个月内将资金分配给设站单位。
中国博士后科学基金监督检查基金的使用和管理,评价基金的使用效率,跟踪博士后科研人员的成长。
不及物动词结果跟踪
(一)资助博士后研究人员
受资助的博士后科研人员在公开发表资助成果时,应标注“中国博士后科学基金资助项目”。
受资助的博士后科研人员必须在离站时向设站单位提交《中国博士后科学基金总结报告》。提交流程如下:
博士后科研人员在办理退出手续时,应登录“中国博士后科学基金管理信息系统”,在线填写“中国博士后科学基金资助情况总结报告”,并在线提交到设站名单;
打印纸质报告,提交车站设置单位审核备案。
注意事项:
军地联合培养的获资助博士后研究人员不可网上提交报告。请登录“中国博士后科学基金管理信息系统”,下载模板,网下填写并打印1份纸质报告,刻录光盘1张,一并交所在设站单位审核和备案。(二)博士后站单位
设站单位需登录“中国博士后科学基金管理信息系统”,及时审核《中国博士后科学基金资助总结报告》,并报送中国博士后科学基金。
每年年底,设站单位应向中国博士后科学基金提交《中国博士后科学基金使用效益报告》。灌装过程如下:
登录“中国博士后科学基金管理信息系统”,核实系统自动生成的报告内容,在报告中填写“本年度获得基金资助的优秀博士后学生总结”和“工作建议”,于2020年1月31日前在线报送中国博士后科学基金。
打印一份关于中国博士后科学基金使用效率的纸质报告,加盖公章,于2020年1月31日前邮寄至中国博士后科学基金(以送达日期戳为准)。
注意事项:
对未按时提交《中国博士后科学基金资助金使用效益情况报告》的设站单位,中国博士后科学基金会将延缓开放下一年度该单位网上基金审核功能。军队系统设站单位的《中国博士后科学基金资助金使用效益情况报告》统一由军队博士后工作主管部门填报,于2020年1月31日前由专人送至中国博士后科学基金会。七、拨款工作安排

八、联系方式
地址:北京市海淀区学院路30号博士后公寓
部门:博士后基金管理办公室
电话:010-82387704,62335023
传真:010-62335395
邮政编码:100083
电子邮件:postdoctorfund@mohrss.gov.cn
网站:http://jj.chinapostdoctor.org.cn
声明:本文仅用于传播信息,并不代表本网站的观点或确认其内容的真实性;其他媒体、网站或个人从本网站转载的,必须保留本网站注明的“来源”,并承担版权等法律责任;如果作者不想被转载或联系转载稿费,请联系我们。
1.《中国博士后基金 中国博士后科学基金资助指南》援引自互联网,旨在传递更多网络信息知识,仅代表作者本人观点,与本网站无关,侵删请联系页脚下方联系方式。
2.《中国博士后基金 中国博士后科学基金资助指南》仅供读者参考,本网站未对该内容进行证实,对其原创性、真实性、完整性、及时性不作任何保证。
3.文章转载时请保留本站内容来源地址,https://www.lu-xu.com/guonei/1315653.html




