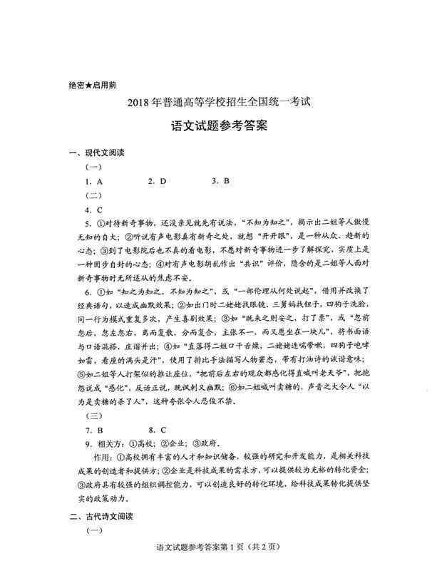
6月7日一早,975万学子步入考场,2018年全国高考正式开启。下面是2018年全国卷二语文试题官方版答案,以供考生参考。

6月7日上午,975万学生进入考场,2018年全国高考正式拉开帷幕。以下是2018年全国第二卷语文考试答案官方版,供考生参考。
1.《2018年全国二卷语文 2018年高考全国卷2语文试题答案出炉 考生快来估分吧》援引自互联网,旨在传递更多网络信息知识,仅代表作者本人观点,与本网站无关,侵删请联系页脚下方联系方式。
2.《2018年全国二卷语文 2018年高考全国卷2语文试题答案出炉 考生快来估分吧》仅供读者参考,本网站未对该内容进行证实,对其原创性、真实性、完整性、及时性不作任何保证。
3.文章转载时请保留本站内容来源地址,https://www.lu-xu.com/guoji/899994.html









