今天早上
全国许多地方都公布了高考分数
我们山东的朋友着急吗?
刚才!
6月24日下午3: 30,
省教育厅召开会议
2019年普通高考第二次新闻发布会
公布了2019年山东高考成绩
以及每批的录取分数线

2019年山东省高校本科招生情况
相关批次和类别的准入控制分数
暑期高考
一、艺术和科学
分数线|主题类别
人文科学
科学
503
443
高水平运动员文化录取控制线
326
287
控制基准线
542
514
第二,美术课
分数线|主题类别
艺术文本
艺术理论
326
287
注:独立艺术院校实施的院校和专业由院校自主指定。
分数线|主题类别
体育课
303
大多数考生的高考成绩也在今天公布
查询结果时避免系统交通堵塞
同时关注微信微信官方账号“山东教育发布”
也可以直接查高考成绩
检查流程和渠道
一个
在线查询
登录山东省2019年普通高考成绩查询平台。
2
考生收到短信的手机号是高考手机号,省招生办发短信的号码是106930066。
三
关注《山东教育出版社》的查询
进入微信微信官方账号“山东教育发布”
您可以通过“微服务”门户进行查询

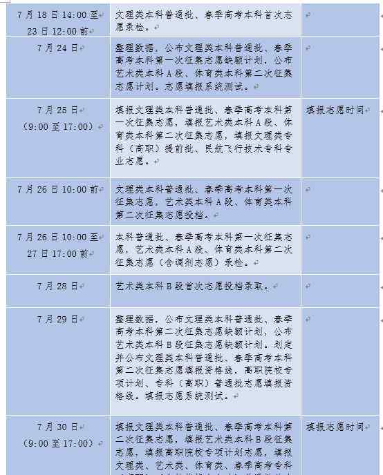
高考录取时间表





填写志愿者优先事项
填报志愿需要注意哪些误区?
“名牌”大学的专业并非都是优势专业,普通大学的一些专业也有自己的特色和强大的实力。
专业不分好坏,一味压榨热门专业,对考生的长远发展非常不利。而且热门专业竞争激烈,考生在填报志愿时选择“热门专业”而不忽略“冷门专业”更有利。
虽然有些专业名称相同,但不同学校之间还是有一些差异。
比如很多高校开设材料工程专业,但是发展方向不一样。比如哈工大的材料工程专业与航天相关,包括金属材料、高分子材料、复合材料;北京科技大学的材料工程在金属材料上更强,因为它的前身是北京钢铁学院;天津理工大学的材料工程在纺织材料方面比较强,因为它的前身是天津纺织职业技术学院;浙江理工大学的材料工程主要研究蚕丝材料,因为是浙江丝绸工学院开发的,其前身可以追溯到19世纪末的蚕院。其他科技大学研究水泥等硅酸盐材料。
所以,考生在看一个专业时,一定要详细了解该专业的内涵。一般要了解以下几个方面:专业的主干课程是什么,是否属于特色专业,专业实力如何,是否有硕士或博士学位,是否是国家重点学科,在国内同类专业中处于什么地位,专业发展前景如何,学生就业方向如何,专业对学生相关学科成绩和身体条件是否有特殊要求。
误区四:不服从专业调整
考生要考虑是否服从所报院校的专业调整。服从调整可以增加被录取的机会,但也要做好被自己不喜欢的专业录取的准备。如果不服从专业调剂,你就失去了进入这个学校的机会,虽然你有足够的档养线,但是你没有足够的专业录取线。
误区五:家长填志愿是个事,孩子只负责学习
每个家长都希望自己的孩子考上大学,最好去名牌大学读书。这种愿望会在孩子志愿的问题上得到充分的表达。有的家长太固执,主观决定考生意愿,忽视孩子的兴趣爱好,导致家长和孩子在填报志愿问题上分歧很大,给孩子造成很大压力。在整个填报志愿的过程中,父母的角色就是做一个咨询师。孩子们应该有权决定填写他们的志愿。
高考决定了近千万考生的命运和未来。上什么样的学校,上什么专业,以后做什么工作都是孩子自己的事,上大学的是孩子,不是父母。如果他不喜欢父母报的专业,甚至完全没有兴趣,以后学习的热情会受到打击。
公布的地方高考分数
截至今天中午15点,部分省份公布了高考录取分数线。我们来看看各地的情况。需要注意的是,不同地方的考题、总分、阅卷情况、考生人数、招生人数并不完全相同,分数的顺序也不作为参考。
使用全国第一卷省级分数

↓↓

使用全国卷三的省分
↓↓

↓↓

1.《山东省一本分数线 刚刚!2019山东高考本科分数线公布啦!》援引自互联网,旨在传递更多网络信息知识,仅代表作者本人观点,与本网站无关,侵删请联系页脚下方联系方式。
2.《山东省一本分数线 刚刚!2019山东高考本科分数线公布啦!》仅供读者参考,本网站未对该内容进行证实,对其原创性、真实性、完整性、及时性不作任何保证。
3.文章转载时请保留本站内容来源地址,https://www.lu-xu.com/guoji/1752296.html