怎么查自己的生育津贴?在五大社会保障风险中,除了养老保险和医疗保险外,生育保险是我们最有可能接触到的一种。生育保险是一项社会制度,国家和社会为怀孕和分娩的女工提供医疗服务、生育津贴和产假。我们都知道生育保险可以用来报销分娩期间的医疗费用。你知道如何检查生育保险的报销吗?
生孩子是生活中的一件大事。对于孕妇来说,产假津贴是产假期间的一项重要保障。有些准妈妈想查询她们的生育津贴,怎么查询?你能自己问一下吗?我能得到产妇津贴吗?
生育保险是国家和社会在劳动力因生育而暂时中断时,向其提供医疗服务、生育津贴和产假的一种社会保障制度。
怎么查自己的生育津贴?
电话查询:拨打12333,提供您的身份证和社保号码进行人工查询;
社保局问讯处:将您的身份证和社会保障卡带到您投保的社保局进行问讯;
网上查询:登录官网, 社保局,根据查询提示输入您自己的信息;
领取生育津贴的程序是什么?
怀孕后,将户口簿、结婚证、身份证等相关证件带到单位社保经理处,由社保经理协助办理生育保险登记,并确定生育检查和分娩的医院。
同时,申请生育证;
分娩时将医疗登记表带到医院,方便社保局和医院检查和结算;
生完孩子后,办理相关证件,然后携带医疗登记表、出院小结(公章)、结婚证、户口簿、身份证等相关证件,单位经办人员将前往社保局申请生育津贴。
一、生育保险报销的组成部分
生育保险的报销分为两部分,即生育医疗费和生育津贴。
1.生育医疗费适用于检查费、手术费、住院费、药费等的报销。生育期间,这部分报销由生育保险基金支付。超额医疗费用由职工个人承担(生育保险不报销自费药品和营养药品的费用)。
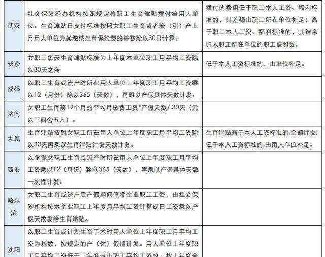
2.产妇津贴:一般来说,雇主直接向雇员发放,并以支付工资的方式向个人支付。根据上一年度职工月平均工资(生育津贴=参保基数/30*产假天数),如果生育津贴高于工资,将较高部分单独返还给职工;如果生育津贴低于工资,单位将不会给被保险人差额。
如何核对生育保险的报销金额?
1.官网调查
登录当地社保系统,输入您的身份证号码或社保卡号和密码,进入个人社保系统,查询个人生育保险待遇,找到对应月份的账户。
2.由社会保障中心查询
带上你的身份证和社保卡,到当地社保中心的服务窗口查询,工作人员会为你查询你想知道的信息。
今天怎么查自己的生育津贴就给大家分享到这里了,这里就不跟大家细说了,如果有对怎样购买出国留学保险感兴趣的朋友,可以关注一下往期的文章,希望能对你有所帮助,感谢您的支持与鼓励。
1.《网上查询生育津贴到账 怎么查自己的生育津贴,领取生育津贴的程序是什么?》援引自互联网,旨在传递更多网络信息知识,仅代表作者本人观点,与本网站无关,侵删请联系页脚下方联系方式。
2.《网上查询生育津贴到账 怎么查自己的生育津贴,领取生育津贴的程序是什么?》仅供读者参考,本网站未对该内容进行证实,对其原创性、真实性、完整性、及时性不作任何保证。
3.文章转载时请保留本站内容来源地址,https://www.lu-xu.com/caijing/578306.html






